Suppr超能文献

遗传和化学验证天冬氨酰蛋白酶 A-M17 作为血红蛋白消化途径中的药物靶点。

Genetic and chemical validation of aminopeptidase A-M17 as a drug target in the hemoglobin digestion pathway.

机构信息

School of Medicine, Deakin University, Geelong, Australia.

The Institute for Mental and Physical Health and Clinical Translation, Deakin University, Geelong, Australia.

出版信息

Elife. 2022 Sep 13;11:e80813. doi: 10.7554/eLife.80813.

Abstract

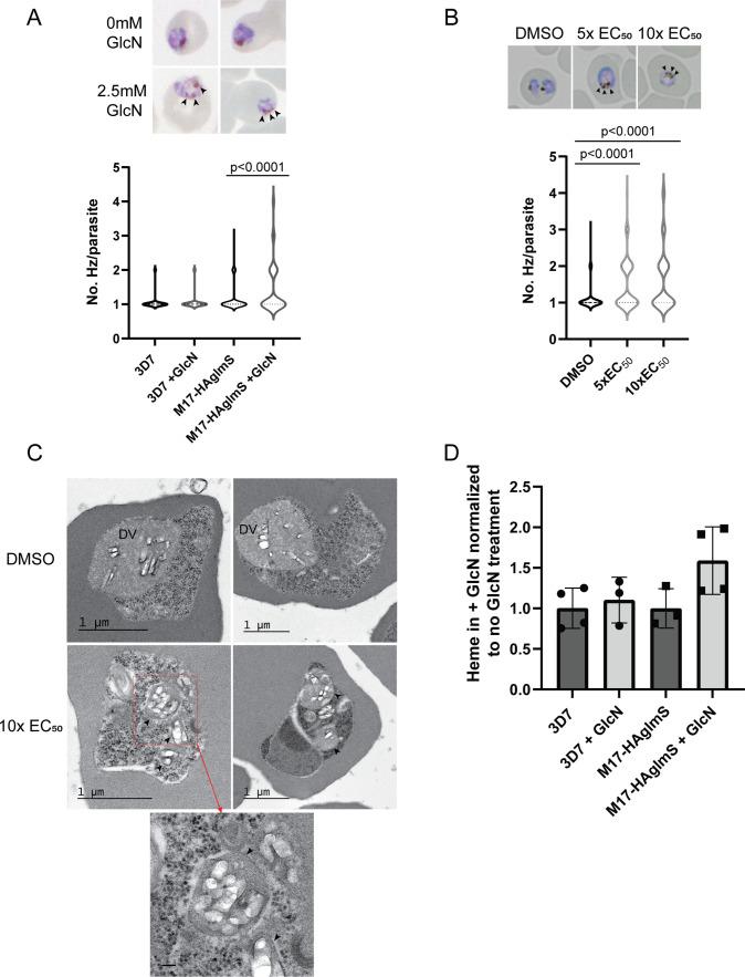
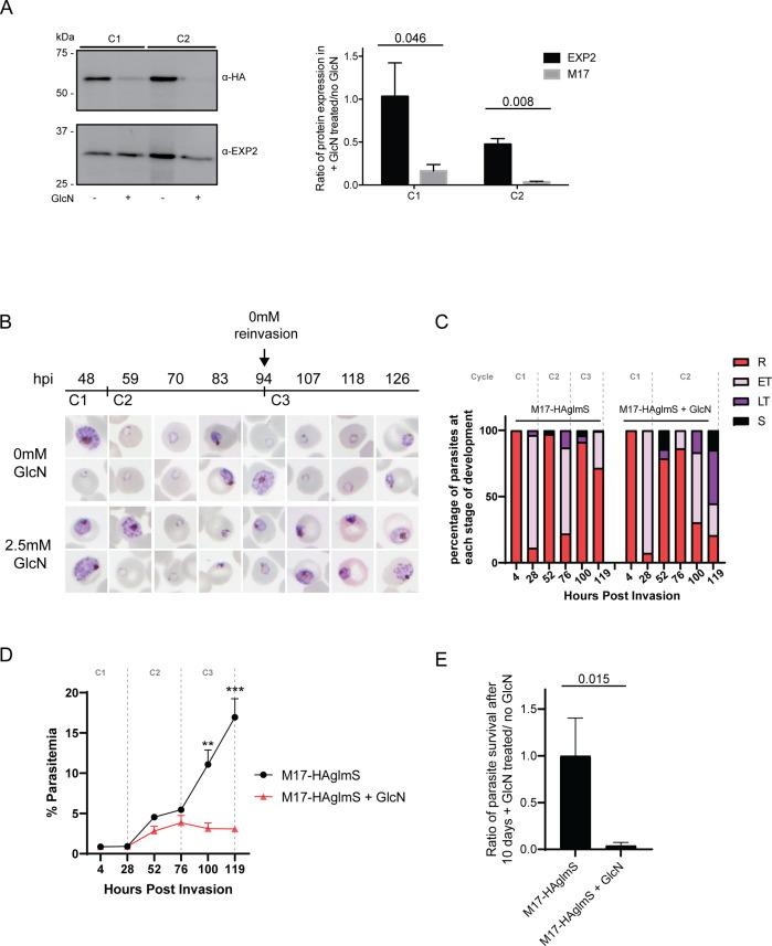
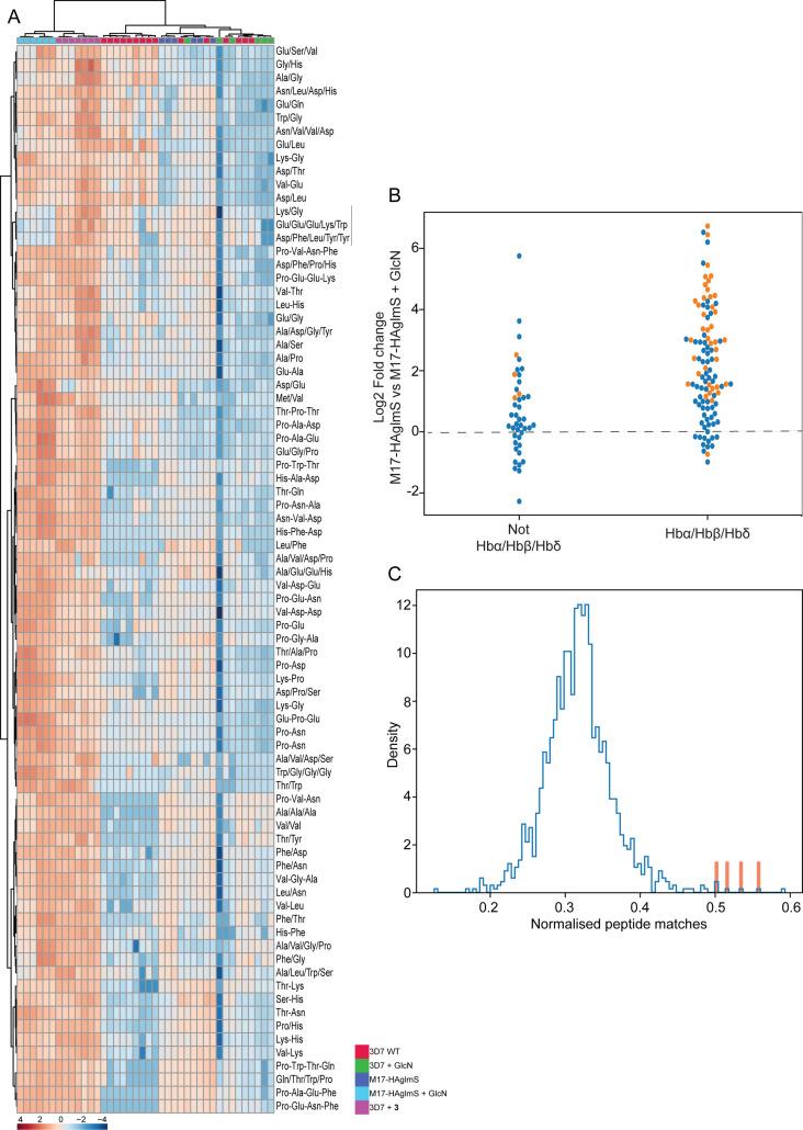
the causative agent of malaria, remains a global health threat as parasites continue to develop resistance to antimalarial drugs used throughout the world. Accordingly, drugs with novel modes of action are desperately required to combat malaria. parasites infect human red blood cells where they digest the host's main protein constituent, hemoglobin. Leucine aminopeptidase A-M17 is one of several aminopeptidases that have been implicated in the last step of this digestive pathway. Here, we use both reverse genetics and a compound specifically designed to inhibit the activity of A-M17 to show that A-M17 is essential for survival as it provides parasites with free amino acids for growth, many of which are highly likely to originate from hemoglobin. We further show that loss of A-M17 results in parasites exhibiting multiple digestive vacuoles at the trophozoite stage. In contrast to other hemoglobin-degrading proteases that have overlapping redundant functions, we validate A-M17 as a potential novel drug target.

摘要

疟原虫仍然是全球健康的威胁,因为寄生虫继续对全球使用的抗疟药物产生抗药性。因此,迫切需要具有新作用模式的药物来对抗疟疾。寄生虫感染人类的红细胞,在那里它们消化宿主的主要蛋白质成分血红蛋白。亮氨酸氨肽酶 A-M17 是几种氨肽酶之一,这些氨肽酶与消化途径的最后一步有关。在这里,我们使用反向遗传学和一种专门设计用于抑制 A-M17 活性的化合物来表明,A-M17 对于寄生虫的生存是必不可少的,因为它为寄生虫提供了用于生长的游离氨基酸,其中许多氨基酸很可能来自血红蛋白。我们进一步表明,A-M17 的缺失导致寄生虫在滋养体阶段表现出多个消化泡。与具有重叠冗余功能的其他血红蛋白降解蛋白酶不同,我们验证了 A-M17 作为一种潜在的新药物靶点。

https://cdn.ncbi.nlm.nih.gov/pmc/blobs/6c4b/9470162/28ec40c4ceb5/elife-80813-fig1.jpg

文献AI研究员

20分钟写一篇综述,助力文献阅读效率提升50倍。

立即体验

用中文搜PubMed

大模型驱动的PubMed中文搜索引擎

马上搜索

文档翻译

学术文献翻译模型,支持多种主流文档格式。

立即体验