Suppr超能文献

通过加权基因共表达网络分析构建并验证与膀胱尿路上皮癌生存结局和免疫微环境相关的新型缺氧相关lncRNA特征

Construction and verification of a novel hypoxia-related lncRNA signature related with survival outcomes and immune microenvironment of bladder urothelial carcinoma by weighted gene co-expression network analysis.

作者信息

Cai Dawei, Zhou Zhongbao, Wei Guangzhu, Wu Peishan, Kong Guangqi

机构信息

Department of Urology, Beijing Luhe Hospital, Capital Medical University, Beijing, China.

Department of Urology, Beijing TianTan Hospital, Capital Medical University, Beijing, China.

出版信息

Front Genet. 2022 Aug 31;13:952369. doi: 10.3389/fgene.2022.952369. eCollection 2022.

Abstract

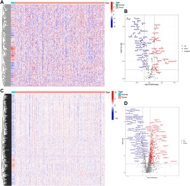
Bladder urothelial carcinoma (BLCA) is a common malignant tumor with the greatest recurrence rate of any solid tumor. Hypoxia is crucial in the growth and immune escape of malignant tumors. To predict clinical outcomes and immunological microenvironment of patients with BLCA, a hypoxia-related long non-coding RNA (HRlncRNA) signature was established. The Cancer Genome Atlas (TCGA) provided us with the differentially expressed profile of HRlncRNAs as well as clinical data from patients with BLCA, and we used weighted gene co-expression network analysis (WGCNA) to identify gene modules associated with malignancies. Finally, Cox analysis revealed that HRlncRNAs, which comprised 13 lncRNAs, were implicated in the predictive signature. The training, testing, and overall cohorts of BLCA patients were divided into the low-risk group and high-risk group based on the median of the risk score. The Kaplan-Meier curves revealed that BLCA patients with a high-risk score had a poor prognosis, and the difference between subgroups was statistically significant. The receiver operating characteristic curves revealed that this signature outperformed other strategies in terms of predicting ability. Multivariate analysis revealed that the risk score was an independent prognostic index for overall survival (HR = 1.411; 1.259-1.582; < 0.001). Then, a nomogram with clinicopathological features and risk score was established. This signature could effectively enhance the capacity to predict survival, according to the calibration plots, stratification, and clinical analysis. The majority of Kyoto Encyclopedia of Genes and Genomes (KEGG) were WNT, MAPK, and ERBB signaling pathways. Two groups had different immune cell subtypes, immune checkpoints, immunotherapy response, and anti-tumor drug sensitivity, which might result in differing survival outcomes. We then validated the differential expression of signature-related genes between tumor and normal tissues using TCGA paired data. This prognostic signature based on 13 HRlncRNAs may become a novel and potential prognostic biomarker, providing more accurate clinical decision-making and effective treatment for BLCA patients.

摘要

膀胱尿路上皮癌(BLCA)是一种常见的恶性肿瘤,其复发率在所有实体肿瘤中最高。缺氧在恶性肿瘤的生长和免疫逃逸中起着关键作用。为了预测BLCA患者的临床结局和免疫微环境,建立了一种缺氧相关长链非编码RNA(HRlncRNA)特征。癌症基因组图谱(TCGA)为我们提供了HRlncRNAs的差异表达谱以及BLCA患者的临床数据,我们使用加权基因共表达网络分析(WGCNA)来识别与恶性肿瘤相关的基因模块。最后,Cox分析显示,由13个lncRNAs组成的HRlncRNAs与预测特征有关。根据风险评分的中位数,将BLCA患者的训练、测试和总体队列分为低风险组和高风险组。Kaplan-Meier曲线显示,高风险评分的BLCA患者预后较差,亚组之间的差异具有统计学意义。受试者工作特征曲线显示,该特征在预测能力方面优于其他策略。多变量分析显示,风险评分是总生存期的独立预后指标(HR = 1.411;1.259 - 1.582;< 0.001)。然后,建立了一个包含临床病理特征和风险评分的列线图。根据校准图、分层和临床分析,该特征可以有效地提高生存预测能力。京都基因与基因组百科全书(KEGG)的大多数通路是WNT、MAPK和ERBB信号通路。两组具有不同的免疫细胞亚型、免疫检查点、免疫治疗反应和抗肿瘤药物敏感性,这可能导致不同的生存结果。然后,我们使用TCGA配对数据验证了肿瘤组织和正常组织之间特征相关基因的差异表达。这种基于13个HRlncRNAs的预后特征可能成为一种新的潜在预后生物标志物,为BLCA患者提供更准确的临床决策和有效治疗。

https://cdn.ncbi.nlm.nih.gov/pmc/blobs/8dc8/9471150/1a601c71bea3/fgene-13-952369-g001.jpg

文献AI研究员

20分钟写一篇综述,助力文献阅读效率提升50倍。

立即体验

用中文搜PubMed

大模型驱动的PubMed中文搜索引擎

马上搜索

文档翻译

学术文献翻译模型,支持多种主流文档格式。

立即体验