Suppr超能文献

噬菌体对免疫反应的修饰改变了耐甲氧西林金黄色葡萄球菌感染。

Modification of the immune response by bacteriophages alters methicillin-resistant Staphylococcus aureus infection.

机构信息

Department of General Medicine, Kyorin University School of Medicine, 6-20-2, Shinkawa, Mitaka, Tokyo, 181-8611, Japan.

Department of Infectious Diseases, Kyorin University School of Medicine, 6-20-2, Shinkawa, Mitaka, Tokyo, 181-8611, Japan.

出版信息

Sci Rep. 2022 Sep 19;12(1):15656. doi: 10.1038/s41598-022-19922-x.

Abstract

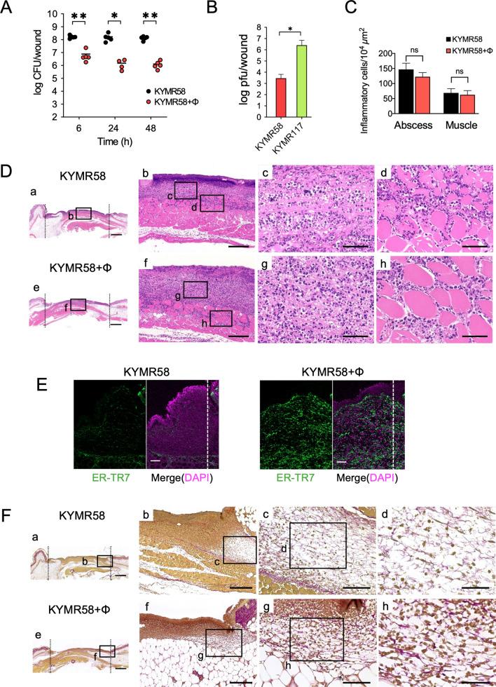
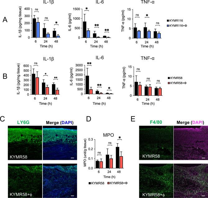
There is an urgent need to develop phage therapies for multidrug-resistant bacterial infections. However, although bacteria have been shown to be susceptible to phage therapy, phage therapy is not sufficient in some cases. PhiMR003 is a methicillin-resistant Staphylococcus aureus phage previously isolated from sewage influent, and it has demonstrated high lytic activity and a broad host range to MRSA clinical isolates in vitro. To investigate the potential of phiMR003 for the treatment of MRSA infection, the effects of phiMR003 on immune responses in vivo were analysed using phiMR003-susceptible MRSA strains in a mouse wound infection model. Additionally, we assessed whether phiMR003 could affect the immune response to infection with a nonsusceptible MRSA strain. Interestingly, wounds infected with both susceptible and nonsusceptible MRSA strains treated with phiMR003 demonstrated decreased bacterial load, reduced inflammation and accelerated wound closure. Moreover, the infiltration of inflammatory cells in infected tissue was altered by phiMR003. While the effects of phiMR003 on inflammation and bacterial load disappeared with heat inactivation of phiMR003. Transcripts of proinflammatory cytokines induced by lipopolysaccharide were reduced in mouse peritoneal macrophages. These results show that the immune modulation occurring as a response to the phage itself improves the clinical outcomes of phage therapy.

摘要

迫切需要开发针对多重耐药细菌感染的噬菌体疗法。然而,尽管细菌已被证明对噬菌体疗法敏感,但在某些情况下,噬菌体疗法并不足够。PhiMR003 是一种先前从污水进水口分离出的耐甲氧西林金黄色葡萄球菌噬菌体,它在体外表现出对 MRSA 临床分离株的高溶菌活性和广泛的宿主范围。为了研究 phiMR003 治疗 MRSA 感染的潜力,我们使用 phiMR003 易感的 MRSA 菌株在小鼠伤口感染模型中分析了 phiMR003 对体内免疫反应的影响。此外,我们评估了 phiMR003 是否会影响对非易感 MRSA 菌株感染的免疫反应。有趣的是,用 phiMR003 处理感染了易感和非易感 MRSA 菌株的伤口,其细菌负荷降低,炎症减轻,伤口愈合加速。此外,phiMR003 改变了感染组织中炎症细胞的浸润。而 phiMR003 对炎症和细菌负荷的影响随着 phiMR003 的热失活而消失。脂多糖诱导的促炎细胞因子的转录在小鼠腹腔巨噬细胞中减少。这些结果表明,作为对噬菌体本身的反应而发生的免疫调节改善了噬菌体治疗的临床结果。

https://cdn.ncbi.nlm.nih.gov/pmc/blobs/5c95/9485256/078fafb98630/41598_2022_19922_Fig1_HTML.jpg

文献AI研究员

20分钟写一篇综述,助力文献阅读效率提升50倍。

立即体验

用中文搜PubMed

大模型驱动的PubMed中文搜索引擎

马上搜索

文档翻译

学术文献翻译模型,支持多种主流文档格式。

立即体验