Suppr超能文献

青蒿琥酯通过抑制葡萄糖神经酰胺酶介导线粒体自噬降解治疗肝癌的临床前研究

Preclinical investigation of artesunate as a therapeutic agent for hepatocellular carcinoma via impairment of glucosylceramidase-mediated autophagic degradation.

机构信息

Institute of Chinese Materia Medica, China Academy of Chinese Medical Sciences, Beijing, 100700, China.

The Fifth Medical Centre, Chinese PLA General Hospital, Beijing, 100039, China.

出版信息

Exp Mol Med. 2022 Sep;54(9):1536-1548. doi: 10.1038/s12276-022-00780-6. Epub 2022 Sep 20.

Abstract

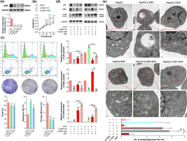
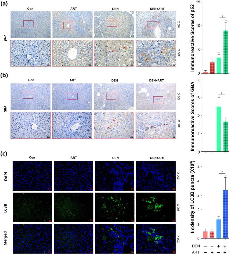
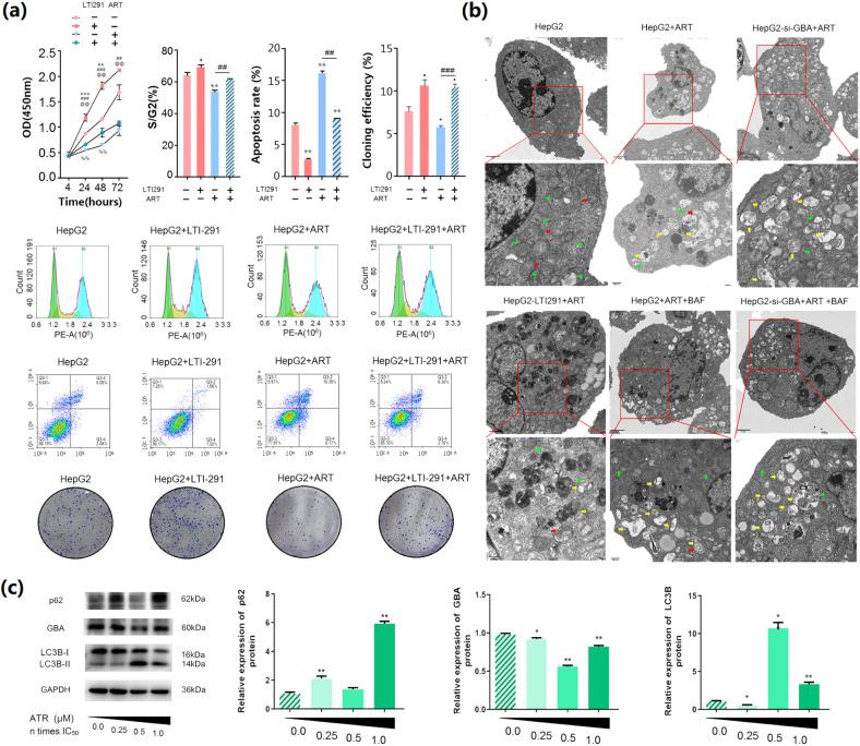
Artesunate (ART) has been indicated as a candidate drug for hepatocellular carcinoma (HCC). Glucosylceramidase (GBA) is required for autophagic degradation. Whether ART regulates autophagic flux by targeting GBA in HCC remains to be defined. Herein, our data demonstrated that the dramatic overexpression of GBA was significantly associated with aggressive progression and short overall survival times in HCC. Subsequent experiments revealed an association between autophagic activity and GBA expression in clinical HCC samples, tumor tissues from a rat model of inflammation-induced HCC and an orthotopic mouse model, and human HCC cell lines. Interestingly, probe labeling identified GBA as an ART target, which was further verified by both a glutathione-S-transferase pulldown assay and surface plasmon resonance analysis. The elevated protein expression of LC3B, the increased numbers of GFP-LC3B puncta and double-membrane vacuoles, and the enhanced expression of SQSTM1/p62 indicated that the degradation of autophagosomes in HCC cells was inhibited by ART treatment. Both the in vitro and in vivo data revealed that autophagosome accumulation through targeting of GBA was responsible for the anti-HCC effects of ART. In summary, this preclinical study identified GBA as one of the direct targets of ART, which may have promising potential to inhibit lysosomal autophagy for HCC therapy.

摘要

青蒿琥酯 (ART) 已被认为是肝细胞癌 (HCC) 的候选药物。葡糖脑苷脂酶 (GBA) 是自噬降解所必需的。ART 是否通过靶向 HCC 中的 GBA 来调节自噬通量仍有待确定。在此,我们的数据表明 GBA 的过度表达与 HCC 的侵袭性进展和总体生存时间短显著相关。随后的实验在临床 HCC 样本、炎症诱导的 HCC 大鼠模型和原位小鼠模型的肿瘤组织以及人 HCC 细胞系中发现了自噬活性与 GBA 表达之间的关联。有趣的是,探针标记将 GBA 鉴定为 ART 的靶标,这通过谷胱甘肽-S-转移酶下拉测定和表面等离子体共振分析进一步得到证实。LC3B 的蛋白表达升高、GFP-LC3B 斑点和双层空泡的数量增加以及 SQSTM1/p62 的表达增强表明 ART 处理抑制了 HCC 细胞中自噬体的降解。体内外数据均表明,通过靶向 GBA 导致自噬体积累是 ART 抗 HCC 作用的原因。总之,这项临床前研究确定 GBA 是 ART 的直接靶标之一,这可能为抑制溶酶体自噬治疗 HCC 提供有前景的潜力。

https://cdn.ncbi.nlm.nih.gov/pmc/blobs/7236/9535011/86e454bcfb8f/12276_2022_780_Fig1_HTML.jpg

文献AI研究员

20分钟写一篇综述,助力文献阅读效率提升50倍。

立即体验

用中文搜PubMed

大模型驱动的PubMed中文搜索引擎

马上搜索

文档翻译

学术文献翻译模型,支持多种主流文档格式。

立即体验