Suppr超能文献

肌铁蛋白破坏氧化还原平衡以加速胃癌转移。

Myoferlin disturbs redox equilibrium to accelerate gastric cancer migration.

作者信息

Shi Hailong, Cheng Yuanyuan, Shi Qimei, Liu Wenzhi, Yang Xue, Wang Shuang, Wei Lin, Chen Xiangming, Fang Hao

机构信息

Department of Chemotherapy, Tai'an City Central Hospital, Tai'an, China.

Department of Gastroenterology, Tai'an City Central Hospital, Tai'an, China.

出版信息

Front Oncol. 2022 Sep 6;12:905230. doi: 10.3389/fonc.2022.905230. eCollection 2022.

Abstract

OBJECTIVE

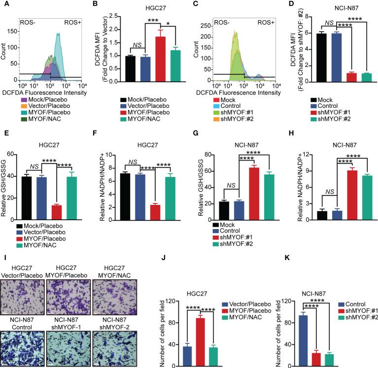
In contrast to normal cells, in which reactive oxygen species (ROS) are maintained in redox equilibrium, cancer cells are characterized by ectopic ROS accumulation. Myoferlin, a newly identified oncogene, has been associated with tumor metastasis, intracellular ROS production, and energy metabolism. The mechanism by which myoferlin regulates gastric cancer cell migration and ROS accumulation has not been determined.

METHODS

Myoferlin expression, intracellular ROS levels, the ratios of reduced to oxidized glutathione (GSH/GSSG) and nicotinamide adenine dinucleotide phosphate (NADPH/NADP+) and migratory ability were measured in gastric cancer cells and in the TCGA and GEO databases .

RESULTS

Myoferlin was found to be more highly expressed in tumor than in normal tissues of gastric cancer patients, with higher expression of Myoferlin associated with shorter survival time. Myoferlin was associated with significantly higher intracellular ROS levels and enhanced migration of gastric cancer cells. N-acetyl-L-cysteine (NAC), a potent inhibitor of ROS, inhibited Myoferlininduced ROS accumulation and cell migration.

CONCLUSIONS

Myoferlin is a candidate prognostic biomarker for gastric cancer and plays an essential role in regulating redox equilibrium and gastric cancer cell migration. Myoferlin may also be a new target for treatment of patients with gastric cancer.

摘要

目的

与活性氧(ROS)维持氧化还原平衡的正常细胞不同,癌细胞的特征是ROS异位积累。肌铁蛋白是一种新发现的癌基因,与肿瘤转移、细胞内ROS产生和能量代谢有关。肌铁蛋白调节胃癌细胞迁移和ROS积累的机制尚未确定。

方法

在胃癌细胞以及TCGA和GEO数据库中检测肌铁蛋白表达、细胞内ROS水平、还原型与氧化型谷胱甘肽的比率(GSH/GSSG)、烟酰胺腺嘌呤二核苷酸磷酸的比率(NADPH/NADP+)以及迁移能力。

结果

发现肌铁蛋白在胃癌患者的肿瘤组织中比正常组织中表达更高,肌铁蛋白表达越高,生存时间越短。肌铁蛋白与胃癌细胞内显著更高的ROS水平和增强的迁移有关。ROS的强效抑制剂N-乙酰-L-半胱氨酸(NAC)可抑制肌铁蛋白诱导的ROS积累和细胞迁移。

结论

肌铁蛋白是胃癌的候选预后生物标志物,在调节氧化还原平衡和胃癌细胞迁移中起重要作用。肌铁蛋白也可能是胃癌患者治疗的新靶点。

https://cdn.ncbi.nlm.nih.gov/pmc/blobs/fd91/9486956/cf0b2798fa9f/fonc-12-905230-g001.jpg

文献AI研究员

20分钟写一篇综述,助力文献阅读效率提升50倍。

立即体验

用中文搜PubMed

大模型驱动的PubMed中文搜索引擎

马上搜索

文档翻译

学术文献翻译模型,支持多种主流文档格式。

立即体验