Suppr超能文献

负载细胞的水凝胶包含掺银生物活性玻璃陶瓷纳米颗粒作为皮肤替代物:抗菌性能、免疫反应及无瘢痕皮肤伤口再生

Cell loaded hydrogel containing Ag-doped bioactive glass-ceramic nanoparticles as skin substitute: Antibacterial properties, immune response, and scarless cutaneous wound regeneration.

作者信息

Sharifi Esmaeel, Sadati Seyede Athar, Yousefiasl Satar, Sartorius Rossella, Zafari Mahdi, Rezakhani Leila, Alizadeh Morteza, Nazarzadeh Zare Ehsan, Omidghaemi Shadi, Ghanavatinejad Fatemeh, Jami Mohammad-Saeid, Salahinejad Erfan, Samadian Hadi, Paiva-Santos Ana Cláudia, De Berardinis Piergiuseppe, Shafiee Abbas, Tay Franklin R, Pourmotabed Samiramis, Makvandi Pooyan

机构信息

Cellular and Molecular Research Center, Basic Health Sciences Institute Shahrekord University of Medical Science Shahrekord Iran.

Department of Tissue Engineering and Biomaterials, School of Advanced Medical Sciences and Technologies Hamadan University of Medical Sciences Hamadan Iran.

出版信息

Bioeng Transl Med. 2022 Aug 3;7(3):e10386. doi: 10.1002/btm2.10386. eCollection 2022 Sep.

Abstract

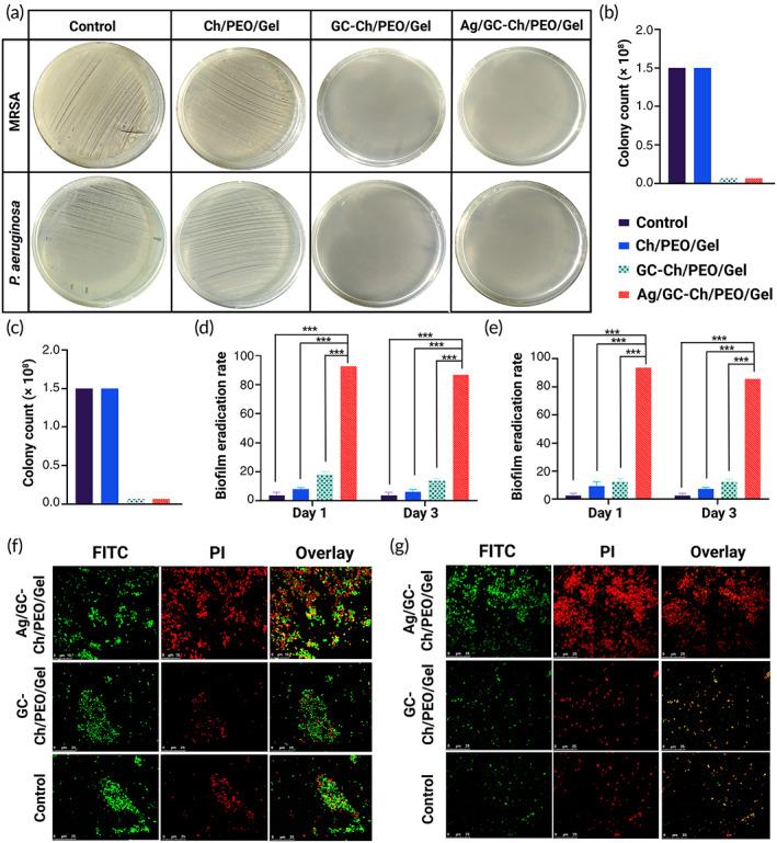
An ideal tissue-engineered dermal substitute should possess angiogenesis potential to promote wound healing, antibacterial activity to relieve the bacterial burden on skin, as well as sufficient porosity for air and moisture exchange. In light of this, a glass-ceramic (GC) has been incorporated into chitosan and gelatin electrospun nanofibers (240-360 nm), which MEFs were loaded on it for healing acceleration. The GC was doped with silver to improve the antibacterial activity. The bioactive nanofibrous scaffolds demonstrated antibacterial and superior antibiofilm activities against Gram-negative and Gram-positive bacteria. The nanofibrous scaffolds were biocompatible, hemocompatible, and promoted cell attachment and proliferation. Nanofibrous skin substitutes with or without Ag-doped GC nanoparticles did not induce an inflammatory response and attenuated LPS-induced interleukin-6 release by dendritic cells. The rate of biodegradation of the nanocomposite was similar to the rate of skin regeneration under in vivo conditions. Histopathological evaluation of full-thickness excisional wounds in BALB/c mice treated with mouse embryonic fibroblasts-loaded nanofibrous scaffolds showed enhanced angiogenesis, and collagen synthesis as well as regeneration of the sebaceous glands and hair follicles in vivo.

摘要

理想的组织工程皮肤替代物应具有促进伤口愈合的血管生成潜力、减轻皮肤细菌负担的抗菌活性以及足够的孔隙率以进行空气和水分交换。鉴于此,一种玻璃陶瓷(GC)已被掺入壳聚糖和明胶电纺纳米纤维(240 - 360纳米)中,将小鼠胚胎成纤维细胞(MEFs)接种在其上以加速愈合。GC掺杂银以提高抗菌活性。这种生物活性纳米纤维支架对革兰氏阴性菌和革兰氏阳性菌表现出抗菌和卓越的抗生物膜活性。纳米纤维支架具有生物相容性、血液相容性,并促进细胞附着和增殖。含或不含掺银GC纳米颗粒的纳米纤维皮肤替代物不会引发炎症反应,并能减弱树突状细胞中脂多糖诱导的白细胞介素 - 6释放。纳米复合材料的生物降解速率与体内皮肤再生速率相似。用负载小鼠胚胎成纤维细胞的纳米纤维支架治疗的BALB / c小鼠全层切除伤口的组织病理学评估显示,体内血管生成、胶原蛋白合成以及皮脂腺和毛囊的再生均得到增强。

https://cdn.ncbi.nlm.nih.gov/pmc/blobs/008f/9471996/579eb6637967/BTM2-7-e10386-g008.jpg

文献AI研究员

20分钟写一篇综述,助力文献阅读效率提升50倍。

立即体验

用中文搜PubMed

大模型驱动的PubMed中文搜索引擎

马上搜索

文档翻译

学术文献翻译模型,支持多种主流文档格式。

立即体验