Suppr超能文献

食管鳞状细胞癌患者的氧化应激基因:一种新型预后特征的构建及肿瘤微环境浸润的特征分析。

Oxidative stress genes in patients with esophageal squamous cell carcinoma: construction of a novel prognostic signature and characterization of tumor microenvironment infiltration.

机构信息

Department of Thoracic Surgery, The First Affiliated Hospital, Sun Yat-Sen University, Guangzhou, 510080, Guangdong, China.

State Key Laboratory of Oncology in South China, Collaborative Innovation Center for Cancer Medicine, Sun Yat-Sen University Cancer Center, Guangzhou, 510060, Guangdong, China.

出版信息

BMC Bioinformatics. 2022 Sep 30;23(1):406. doi: 10.1186/s12859-022-04956-9.

Abstract

BACKGROUND

Oxidative stress plays an important role in the progression of various types of tumors. However, its role in esophageal squamous cell carcinoma (ESCC) has seldom been explored. This study aimed to discover prognostic markers associated with oxidative stress in ESCC to improve the prediction of prognosis and help in the selection of effective immunotherapy for patients.

RESULTS

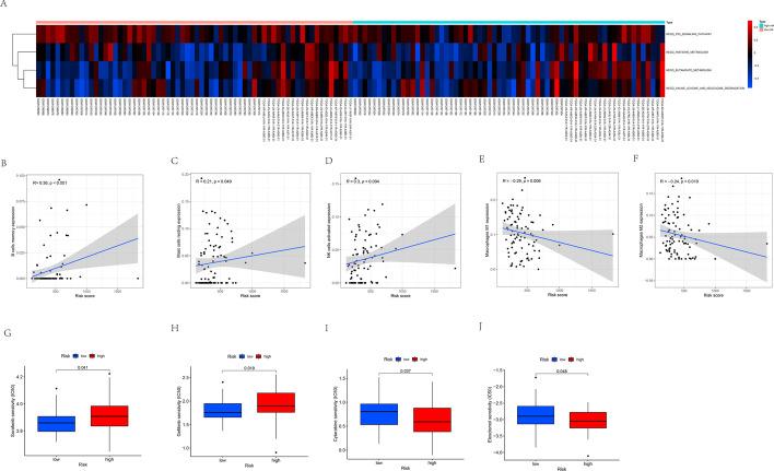
A consensus cluster was constructed using 14 prognostic differentially expressed oxidative stress-related genes (DEOSGs) that were remarkably related to the prognosis of patients with ESCC. The infiltration levels of neutrophils, plasma cells, and activated mast cells, along with immune score, stromal score, and estimated score, were higher in cluster 1 than in cluster 2. A prognostic signature based on 10 prognostic DEOSGs was devised that could evaluate the prognosis of patients with ESCC. Calculated risk score proved to be an independent clinical prognostic factor in the training, testing, and entire sets. P53 signaling pathway was highly enriched in the high-risk group. The calculated risk score was positively related to the infiltration levels of resting mast cells, memory B cells, and activated natural killer (NK) cells and negatively associated with the infiltration levels of M1 and M2 macrophages. The relationship between clinical characteristics and risk score has not been certified. The half-maximal inhibitory concentration (IC50) values for sorafenib and gefitinib were lower for patients in the low-risk group.

CONCLUSION

Our prognostic signature based on 10 prognostic DEOSGs could predict the disease outcomes of patients with ESCC and had strong clinical value. Our study improves the understanding of oxidative stress in tumor immune microenvironment (TIME) and provides insights for developing improved and efficient immunotherapy strategies.

摘要

背景

氧化应激在各种类型肿瘤的进展中起着重要作用。然而,其在食管鳞状细胞癌(ESCC)中的作用很少被探索。本研究旨在发现与 ESCC 中氧化应激相关的预后标志物,以改善预后预测,并有助于为患者选择有效的免疫疗法。

结果

使用 14 个与 ESCC 患者预后显著相关的预后差异表达氧化应激相关基因(DEOSGs)构建了一个共识聚类。簇 1 中中性粒细胞、浆细胞和活化肥大细胞的浸润水平以及免疫评分、基质评分和估计评分均高于簇 2。基于 10 个预后 DEOSGs 设计了一个预后标志物,可以评估 ESCC 患者的预后。计算的风险评分在训练、测试和整个数据集均被证明是独立的临床预后因素。P53 信号通路在高危组中高度富集。计算的风险评分与静止肥大细胞、记忆 B 细胞和活化自然杀伤(NK)细胞的浸润水平呈正相关,与 M1 和 M2 巨噬细胞的浸润水平呈负相关。风险评分与临床特征之间的关系尚未得到证实。低危组患者的索拉非尼和吉非替尼的半数最大抑制浓度(IC50)值较低。

结论

我们基于 10 个预后 DEOSGs 的预后标志物可以预测 ESCC 患者的疾病结局,具有很强的临床价值。我们的研究提高了对肿瘤免疫微环境(TIME)中氧化应激的理解,并为开发改进和有效的免疫治疗策略提供了思路。

https://cdn.ncbi.nlm.nih.gov/pmc/blobs/60c7/9523924/380a89c5194f/12859_2022_4956_Fig1_HTML.jpg

文献AI研究员

20分钟写一篇综述,助力文献阅读效率提升50倍。

立即体验

用中文搜PubMed

大模型驱动的PubMed中文搜索引擎

马上搜索

文档翻译

学术文献翻译模型,支持多种主流文档格式。

立即体验