Suppr超能文献

膀胱癌患者铜死亡相关长链非编码RNA免疫浸润的综合分析及预后预测

Comprehensive analysis of cuproptosis-related long noncoding RNA immune infiltration and prediction of prognosis in patients with bladder cancer.

作者信息

Zhang Yaoyu, Li Xiaodong, Li Xiaowei, Zhao Youguang, Zhou Tingting, Jiang Xin, Wen Yang, Meng Wenjun, Li Shadan

机构信息

Department of Urology, The Affiliated Hospital of Southwest Medical University, Luzhou, China.

Department of Urology, The General Hospital of Western Theater Command, Chengdu, China.

出版信息

Front Genet. 2022 Sep 14;13:990326. doi: 10.3389/fgene.2022.990326. eCollection 2022.

Abstract

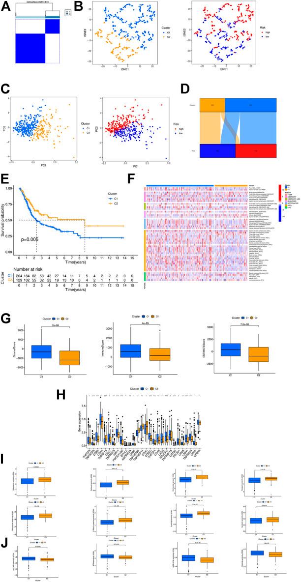
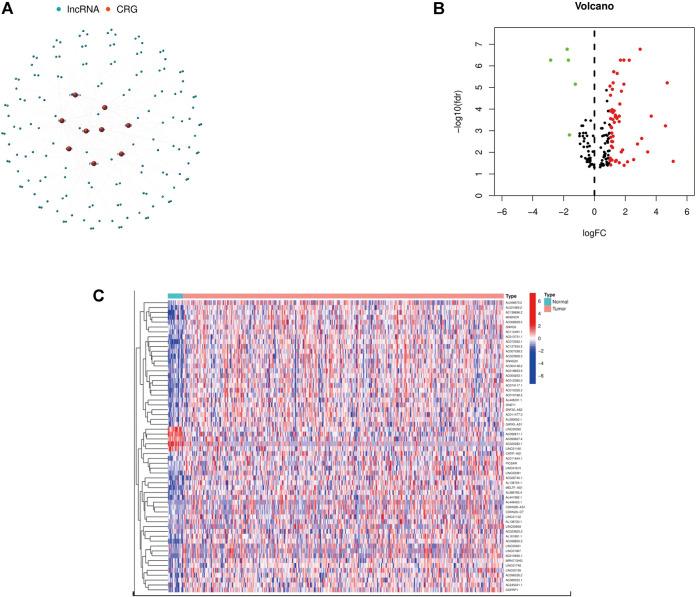
Bladder cancer (BCa), among the world's most common malignant tumors in the urinary system, has a high morbidity and mortality. Though cuproptosis is a new type of cell death mediated by lipoylated tricarboxylic acid (TCA) cycle proteins, the role of cuproptosis-related long noncoding RNAs (crlncRNAs) in bladder tumors awaits further elucidation. In this paper, we tried to explore how important crlncRNAs are for BCa. The crlncRNAs were first obtained through Pearson correlation analysis of the RNA-seq data and corresponding clinical data downloaded from The Cancer Genome Atlas (TCGA). Then, three lncRNAs were acquired by Cox regression and Lasso regression to build a prognostic model of crlncRNAs for verification. In the meantime, clinicopathological correlation analysis, Kyoto Encyclopedia of Genes and Genomes (KEGG) enrichment analysis, principal component analysis (PCA), immunoassay, and half-maximal inhibitory concentration prediction (IC50) were carried out. Then, an entire tumor was classified into two clusters by crlncRNA expression to further discuss the differences in prognosis, immune status and drug susceptibility among different subgroups. We obtained a total of 152 crlncRNAs and built a risk model for screened crlncRNAs. We validated the model and found that calibration charts feature a high consistency in verifying nomogram prediction. Receiver operating characteristic (ROC) curve and univariate and multivariate Cox regression suggested that this model can be applied as an independent prognostic factor of bladder cancer due to its high accuracy. According to KEGG analysis, high-risk groups were enriched in cancer and immune-related pathways. During tumor immunoassay, noticeable differences were observed in both immune infiltration and checkpoints between high- and low-risk patients. Of the two subgroups divided among patients by consensus clustering, cluster 2 had a better prognosis, whereas cluster 1 had higher immunoreactivity scores, more immune cell infiltrations and immune checkpoint expressions, and different sensitivities to drugs. The research findings demonstrate that crlncRNAs can be used to predict the prognosis and immune microenvironment of patients suffering from BCa, and differentiate between BCa subgroups to improve the individual therapy of BCa.

摘要

膀胱癌(BCa)是世界上泌尿系统最常见的恶性肿瘤之一,发病率和死亡率都很高。尽管铜死亡是一种由脂酰化三羧酸(TCA)循环蛋白介导的新型细胞死亡方式,但铜死亡相关长链非编码RNA(crlncRNAs)在膀胱肿瘤中的作用仍有待进一步阐明。在本文中,我们试图探究crlncRNAs对BCa的重要性。首先通过对从癌症基因组图谱(TCGA)下载的RNA测序数据和相应临床数据进行Pearson相关性分析来获取crlncRNAs。然后,通过Cox回归和Lasso回归获得三个lncRNAs,以构建用于验证的crlncRNAs预后模型。与此同时,进行了临床病理相关性分析、京都基因与基因组百科全书(KEGG)富集分析、主成分分析(PCA)、免疫分析和半数抑制浓度预测(IC50)。然后,根据crlncRNA表达将整个肿瘤分为两个簇,以进一步探讨不同亚组之间预后、免疫状态和药物敏感性的差异。我们总共获得了152个crlncRNAs,并为筛选出的crlncRNAs建立了风险模型。我们对该模型进行了验证,发现校准图在验证列线图预测方面具有高度一致性。受试者工作特征(ROC)曲线以及单变量和多变量Cox回归表明,该模型因其高准确性可作为膀胱癌的独立预后因素。根据KEGG分析,高危组在癌症和免疫相关途径中富集。在肿瘤免疫分析中,高危和低危患者在免疫浸润和检查点方面均观察到明显差异。在通过一致性聚类划分的患者的两个亚组中,簇2的预后较好,而簇1具有更高的免疫反应性评分、更多的免疫细胞浸润和免疫检查点表达,以及对药物的不同敏感性。研究结果表明,crlncRNAs可用于预测BCa患者的预后和免疫微环境,并区分BCa亚组以改善BCa的个体化治疗。

https://cdn.ncbi.nlm.nih.gov/pmc/blobs/e7e4/9515487/b1dce23b1408/fgene-13-990326-g001.jpg

文献AI研究员

20分钟写一篇综述,助力文献阅读效率提升50倍。

立即体验

用中文搜PubMed

大模型驱动的PubMed中文搜索引擎

马上搜索

文档翻译

学术文献翻译模型,支持多种主流文档格式。

立即体验