Suppr超能文献

种和它们的代谢产物乳酸通过抑制胰腺和全身炎症反应来预防急性胰腺炎。

spp. and their metabolite lactate protect against acute pancreatitis via inhibition of pancreatic and systemic inflammatory responses.

机构信息

Key Laboratory of Animal Virology of Ministry of Agriculture, Center for Veterinary Sciences, Zhejiang University, Hangzhou, China.

Department of Critical Care Medicine, Sir Run Run Shaw Hospital, Zhejiang University School of Medicine, Hangzhou, China.

出版信息

Gut Microbes. 2022 Jan-Dec;14(1):2127456. doi: 10.1080/19490976.2022.2127456.

Abstract

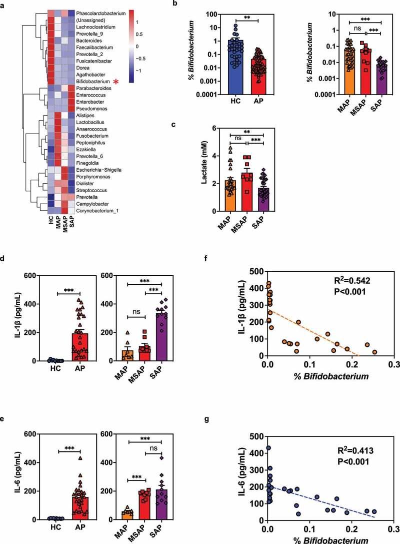
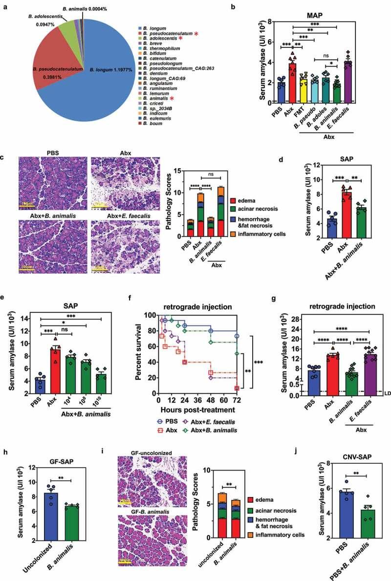
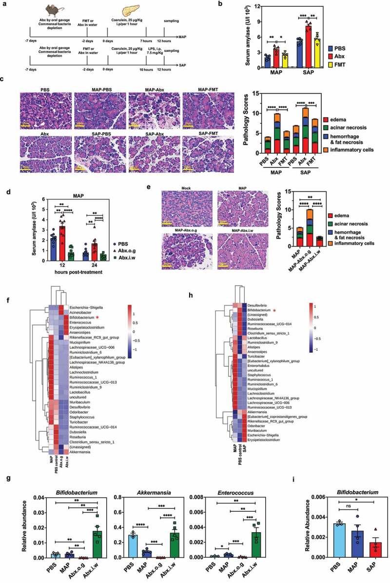
Severe acute pancreatitis (SAP) is a critical illness characterized by a severe systemic inflammatory response resulting in persistent multiple organ failure and sepsis. The intestinal microbiome is increasingly appreciated to play a crucial role in modulation of AP disease outcome, but limited information is available about the identity and mechanism of action for specific commensal bacteria involved in AP-associated inflammation. Here we show that , particularly , can protect against AP by regulating pancreatic and systemic inflammation in germ-free (GF) and oral antibiotic-treated (Abx) mouse models. Colonization by and administration of its metabolite lactate protected Abx and GF mice from AP by reducing serum amylase concentration, ameliorating pancreatic lesions and improving survival rate after retrograde injection of sodium taurocholate. relieved macrophage-associated local and systemic inflammation of AP in a TLR4/MyD88- and NLRP3/Caspase1-dependent manner through its metabolite lactate. Supporting our findings from the mouse study, clinical AP patients exhibited a decreased fecal abundance of that was inversely correlated with the severity of systemic inflammatory responses. These results may shed light on the heterogeneity of clinical outcomes and drive the development of more efficacious therapeutic interventions for AP, and potentially for other inflammatory disorders.

摘要

严重急性胰腺炎 (SAP) 是一种严重的疾病,其特征是严重的全身炎症反应导致持续的多器官衰竭和败血症。肠道微生物组在调节胰腺炎疾病结局方面的作用越来越受到重视,但关于参与胰腺炎相关炎症的特定共生细菌的身份和作用机制的信息有限。在这里,我们表明,特别是可以通过调节无菌 (GF) 和口服抗生素治疗 (Abx) 小鼠模型中的胰腺和全身炎症来预防 AP。通过减少血清淀粉酶浓度、改善胰腺病变和提高逆行注射牛磺胆酸钠后存活率,定植和其代谢产物乳酸盐可保护 Abx 和 GF 小鼠免受 AP 影响。通过其代谢产物乳酸盐,以 TLR4/MyD88-和 NLRP3/Caspase1 依赖性方式缓解了 AP 相关巨噬细胞相关的局部和全身炎症。支持我们从小鼠研究中得出的发现,临床 AP 患者粪便中 数量减少,与全身炎症反应的严重程度呈负相关。这些结果可能揭示了临床结局的异质性,并为 AP 及其他炎症性疾病的开发更有效的治疗干预措施提供了依据。

https://cdn.ncbi.nlm.nih.gov/pmc/blobs/615e/9542615/80e74ab6f44d/KGMI_A_2127456_F0001_OC.jpg

文献AI研究员

20分钟写一篇综述,助力文献阅读效率提升50倍。

立即体验

用中文搜PubMed

大模型驱动的PubMed中文搜索引擎

马上搜索

文档翻译

学术文献翻译模型,支持多种主流文档格式。

立即体验