Suppr超能文献

抗生素联合治疗会降低金黄色葡萄球菌清除率。

Antibiotic combinations reduce Staphylococcus aureus clearance.

机构信息

Faculty of Biology, Technion-Israel Institute of Technology, Haifa, Israel.

HCEMM-BRC Pharmacodinamic Drug Interaction Research Group, Szeged, Hungary.

出版信息

Nature. 2022 Oct;610(7932):540-546. doi: 10.1038/s41586-022-05260-5. Epub 2022 Oct 5.

Abstract

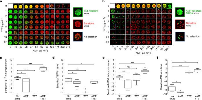
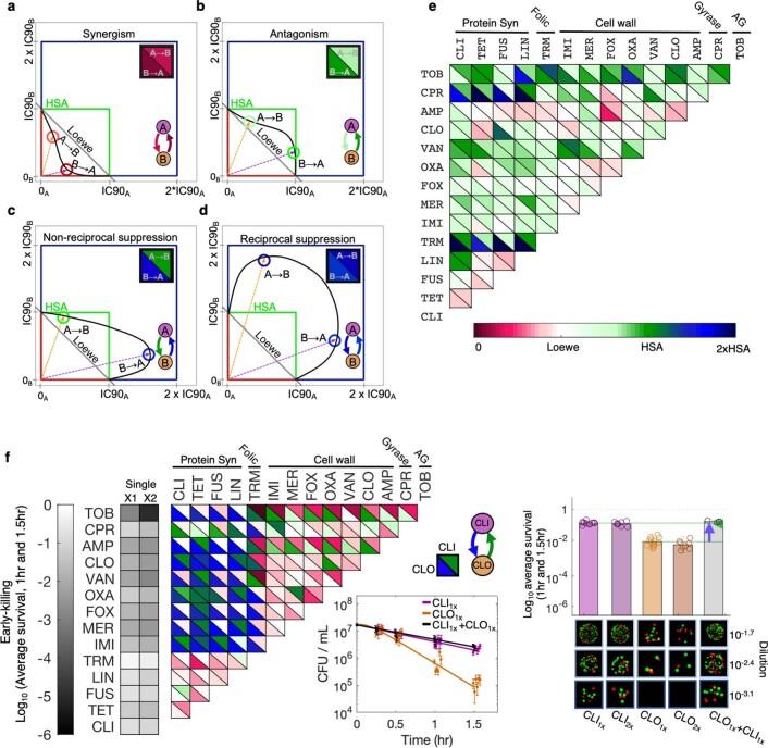
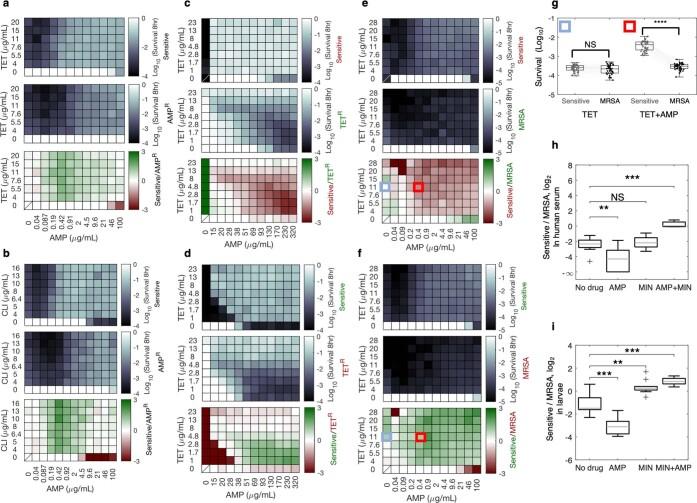
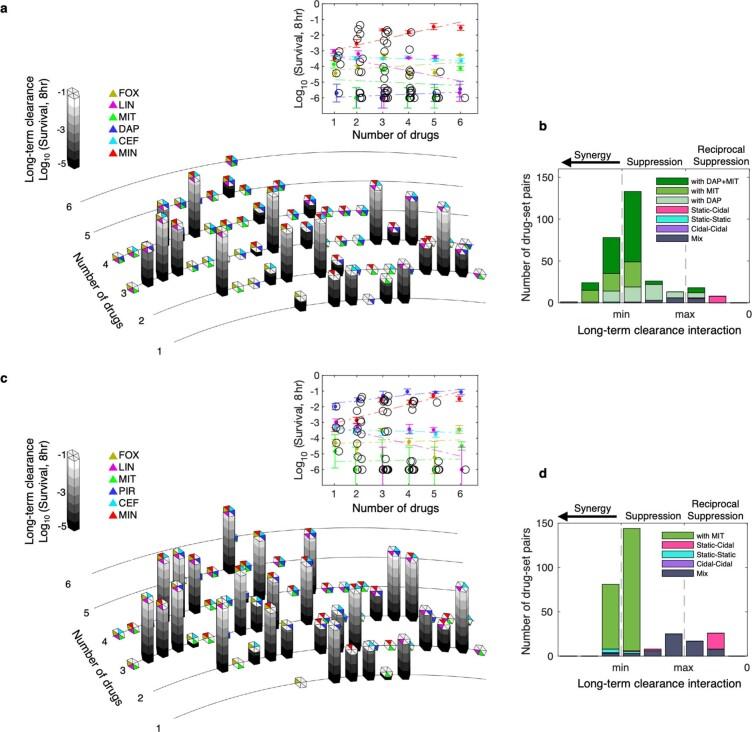
The spread of antibiotic resistance is attracting increased attention to combination-based treatments. Although drug combinations have been studied extensively for their effects on bacterial growth, much less is known about their effects on bacterial long-term clearance, especially at cidal, clinically relevant concentrations. Here, using en masse microplating and automated image analysis, we systematically quantify Staphylococcus aureus survival during prolonged exposure to pairwise and higher-order cidal drug combinations. By quantifying growth inhibition, early killing and longer-term population clearance by all pairs of 14 antibiotics, we find that clearance interactions are qualitatively different, often showing reciprocal suppression whereby the efficacy of the drug mixture is weaker than any of the individual drugs alone. Furthermore, in contrast to growth inhibition and early killing, clearance efficacy decreases rather than increases as more drugs are added. However, specific drugs targeting non-growing persisters circumvent these suppressive effects. Competition experiments show that reciprocal suppressive drug combinations select against resistance to any of the individual drugs, even counteracting methicillin-resistant Staphylococcus aureus both in vitro and in a Galleria mellonella larva model. As a consequence, adding a β-lactamase inhibitor that is commonly used to potentiate treatment against β-lactam-resistant strains can reduce rather than increase treatment efficacy. Together, these results underscore the importance of systematic mapping the long-term clearance efficacy of drug combinations for designing more-effective, resistance-proof multidrug regimes.

摘要

抗生素耐药性的传播引起了人们对联合治疗的日益关注。虽然药物联合治疗在细菌生长方面已经得到了广泛的研究,但对于它们对细菌长期清除的影响,尤其是在杀菌、临床相关浓度下的影响,人们知之甚少。在这里,我们使用大规模微平板和自动化图像分析,系统地定量研究了金黄色葡萄球菌在长时间接触杀菌药物组合时的存活情况。通过定量分析生长抑制、早期杀伤和所有 14 对抗生素的长期种群清除,我们发现清除相互作用在性质上是不同的,通常表现为相互抑制,即药物混合物的疗效弱于任何单独的药物。此外,与生长抑制和早期杀伤不同,随着添加的药物数量的增加,清除效果反而减弱而不是增强。然而,针对非生长持久菌的特定药物可以规避这些抑制作用。竞争实验表明,相互抑制的药物组合会选择对任何一种单独药物的耐药性,即使在体外和金蝇幼虫模型中也能对抗耐甲氧西林金黄色葡萄球菌。因此,添加一种常用于增强对β-内酰胺类耐药菌株治疗效果的β-内酰胺酶抑制剂,可能会降低而不是提高治疗效果。综上所述,这些结果强调了系统绘制药物组合长期清除效果的重要性,以便设计更有效、耐药性更强的多药治疗方案。

https://cdn.ncbi.nlm.nih.gov/pmc/blobs/1edb/9533972/f1919e8532b8/41586_2022_5260_Fig1_HTML.jpg

文献AI研究员

20分钟写一篇综述,助力文献阅读效率提升50倍。

立即体验

用中文搜PubMed

大模型驱动的PubMed中文搜索引擎

马上搜索

文档翻译

学术文献翻译模型,支持多种主流文档格式。

立即体验