Suppr超能文献

脂肪移植通过脂肪细胞的去分化和再分化诱导真皮脂肪再生并逆转皮肤纤维化。

Fat transplantation induces dermal adipose regeneration and reverses skin fibrosis through dedifferentiation and redifferentiation of adipocytes.

机构信息

Department of Plastic and Cosmetic Surgery, Nanfang Hospital, Southern Medical University, 1838 Guangzhou North Road, Guangzhou, 510515, Guangdong, People's Republic of China.

Department of Plastic Surgery, The Second Affiliated Hospital, Zhejiang University School of Medicine, Hangzhou, People's Republic of China.

出版信息

Stem Cell Res Ther. 2022 Oct 9;13(1):499. doi: 10.1186/s13287-022-03127-0.

Abstract

BACKGROUND

Localized scleroderma causes cosmetic disfigurement, joint contractures, and other functional impairment, but no currently available medications can reverse the resulting skin lesions. Fat grafting is beneficial for reversing skin fibrosis; however, the mechanism by which adipose tissue transplantation contributes to lesion improvement has not been fully clarified. The purpose of our study was to verify the therapeutic effect of fat grafts in reversing skin fibrosis.

METHODS

Inguinal fat pads from AdipoqCreER+;mT/mG mice, which were treated with tamoxifen, were transplanted to the skin lesion in bleomycin-treated wild-type C57 mice. Tdtomato transgenic mice-derived adipocytes, adipose-derived stem cells (ASCs), dedifferentiated adipocytes (DAs) were embedded in matrigel and transplanted beneath the skin lesion of bleomycin-treated wild-type C57 mice. A transwell co-culture system was used to verify the effect of ASCs, adipocytes or DAs on scleroderma fibroblasts or monocytes.

RESULTS

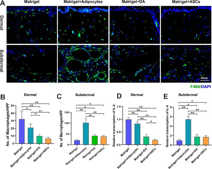
Adipocytes from the fat grafts could undergo dedifferentiation and redifferentiation for dermal adipose tissue re-accumulation within the skin lesion. Moreover, compared with ASCs and adipocytes, DAs show greater potency of inducing adipogenesis. ASCs and DAs showed comparable effect on inducing angiogenesis and suppressing macrophage infiltration in fibrotic skin. Co-culture assay showed that DAs and ASCs were able to reduce fibrosis-related genes in human scleroderma fibroblasts and drive M2 macrophage polarization.

CONCLUSION

Our results indicated that adipocytes would transform into a more functional and dedifferentiated state and reverse dermal fibrosis, by promoting dermal adipose tissue regeneration, improving angiogenesis, suppressing macrophage-mediated inflammation and myofibroblast accumulation.

摘要

背景

局限性硬皮病会导致皮肤外观受损、关节挛缩和其他功能障碍,但目前尚无药物可以逆转由此导致的皮肤损伤。脂肪移植有利于逆转皮肤纤维化;然而,脂肪组织移植改善病变的机制尚未完全阐明。我们的研究旨在验证脂肪移植逆转皮肤纤维化的疗效。

方法

经他莫昔芬处理的 AdipoqCreER+;mT/mG 小鼠腹股沟脂肪垫被移植到博来霉素处理的野生型 C57 小鼠的皮肤损伤处。来源于 Tdtomato 转基因小鼠的脂肪细胞、脂肪来源干细胞(ASCs)和去分化脂肪细胞(DAs)被包埋在 Matrigel 中,并移植到博来霉素处理的野生型 C57 小鼠的皮肤损伤处。Transwell 共培养系统用于验证 ASCs、脂肪细胞或 DAs 对硬皮病成纤维细胞或单核细胞的作用。

结果

脂肪移植中的脂肪细胞可以在皮肤损伤处经历去分化和再分化,从而重新积聚真皮脂肪组织。此外,与 ASCs 和脂肪细胞相比,DAs 显示出更强的诱导脂肪生成的能力。ASCs 和 DAs 在诱导纤维化皮肤中的血管生成和抑制巨噬细胞浸润方面显示出相当的效果。共培养实验表明,DAs 和 ASCs 能够减少人硬皮病成纤维细胞中与纤维化相关的基因,并驱动 M2 巨噬细胞极化。

结论

我们的结果表明,脂肪细胞通过促进真皮脂肪组织再生、改善血管生成、抑制巨噬细胞介导的炎症和肌成纤维细胞积聚,转变成更具功能性和去分化的状态,从而逆转皮肤纤维化。

https://cdn.ncbi.nlm.nih.gov/pmc/blobs/f08f/9549649/9af1abb06d41/13287_2022_3127_Fig1_HTML.jpg

文献AI研究员

20分钟写一篇综述,助力文献阅读效率提升50倍。

立即体验

用中文搜PubMed

大模型驱动的PubMed中文搜索引擎

马上搜索

文档翻译

学术文献翻译模型,支持多种主流文档格式。

立即体验