Suppr超能文献

免疫的阴阳两面:不同风险分层骨髓增生异常综合征中的免疫失调。

The yin-yang of immunity: Immune dysregulation in myelodysplastic syndrome with different risk stratification.

机构信息

Department of Hematology, Lanzhou University Second Hospital, Lanzhou University, Lanzhou, China.

Key Laboratory of the Hematology of Gansu Province, Lanzhou University Second Hospital, Lanzhou University, Lanzhou, China.

出版信息

Front Immunol. 2022 Sep 23;13:994053. doi: 10.3389/fimmu.2022.994053. eCollection 2022.

Abstract

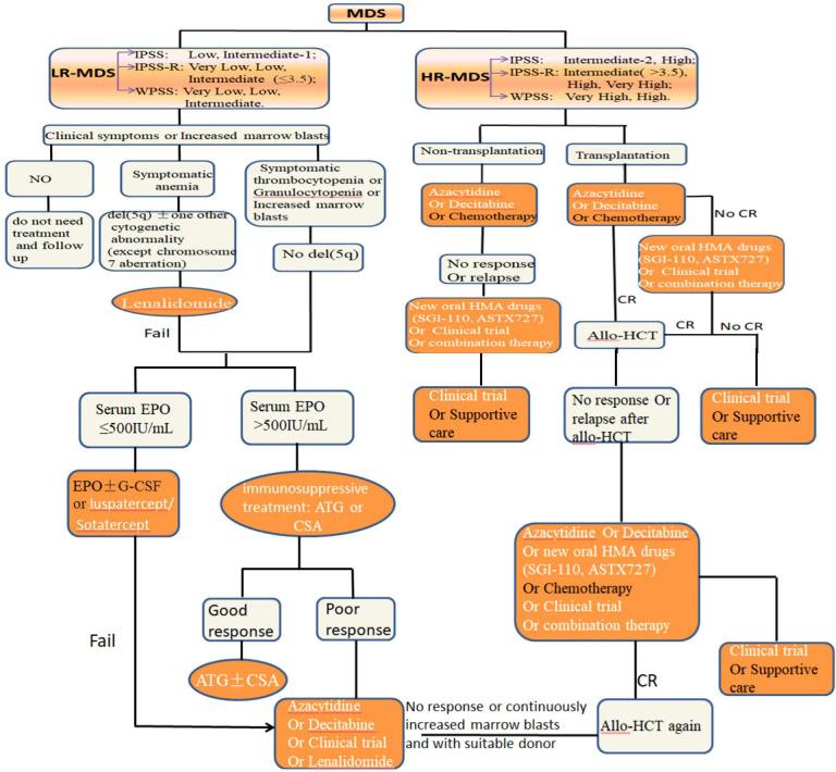
Myelodysplastic syndrome (MDS) is a heterogeneous group of myeloid clonal diseases with diverse clinical courses, and immune dysregulation plays an important role in the pathogenesis of MDS. However, immune dysregulation is complex and heterogeneous in the development of MDS. Lower-risk MDS (LR-MDS) is mainly characterized by immune hyperfunction and increased apoptosis, and the immunosuppressive therapy shows a good response. Instead, higher-risk MDS (HR-MDS) is characterized by immune suppression and immune escape, and the immune activation therapy may improve the survival of HR-MDS. Furthermore, the immune dysregulation of some MDS changes dynamically which is characterized by the coexistence and mutual transformation of immune hyperfunction and immune suppression. Taken together, the authors think that the immune dysregulation in MDS with different risk stratification can be summarized by an advanced philosophical thought "Yin-Yang theory" in ancient China, meaning that the opposing forces may actually be interdependent and interconvertible. Clarifying the mechanism of immune dysregulation in MDS with different risk stratification can provide the new basis for diagnosis and clinical treatment. This review focuses on the manifestations and roles of immune dysregulation in the different risk MDS, and summarizes the latest progress of immunotherapy in MDS.

摘要

骨髓增生异常综合征(MDS)是一组异质性髓系克隆性疾病,具有不同的临床病程,免疫失调在 MDS 的发病机制中起着重要作用。然而,免疫失调在 MDS 的发展过程中是复杂和异质的。低危 MDS(LR-MDS)主要表现为免疫功能亢进和凋亡增加,免疫抑制治疗反应良好。相反,高危 MDS(HR-MDS)表现为免疫抑制和免疫逃逸,免疫激活治疗可能改善 HR-MDS 的生存。此外,一些 MDS 的免疫失调呈动态变化,其特征是免疫功能亢进和免疫抑制的共存和相互转化。综上所述,作者认为,不同风险分层 MDS 的免疫失调可以用中国古代的一种先进哲学思想“阴阳理论”来概括,即对立的力量实际上可能是相互依存和相互转化的。阐明不同风险分层 MDS 中免疫失调的机制可为诊断和临床治疗提供新的依据。本综述重点关注不同风险 MDS 中免疫失调的表现和作用,并总结 MDS 免疫治疗的最新进展。

https://cdn.ncbi.nlm.nih.gov/pmc/blobs/f03d/9537682/1b137116e3f0/fimmu-13-994053-g001.jpg

文献AI研究员

20分钟写一篇综述,助力文献阅读效率提升50倍。

立即体验

用中文搜PubMed

大模型驱动的PubMed中文搜索引擎

马上搜索

文档翻译

学术文献翻译模型,支持多种主流文档格式。

立即体验