Suppr超能文献

胃癌衍生的外泌体 miR-519a-3p 通过诱导肝内 M2 样巨噬细胞介导的血管生成促进肝转移。

Gastric cancer-derived exosomal miR-519a-3p promotes liver metastasis by inducing intrahepatic M2-like macrophage-mediated angiogenesis.

机构信息

Department of General Surgery, The First Affiliated Hospital of Nanjing Medical University, 300 Guangzhou Road, Nanjing, 210029, Jiangsu Province, China.

Department of General Surgery, The First People's Hospital of Nantong, The Second Affiliated Hospital of Nantong University, Nantong, 226001, Jiangsu Province, China.

出版信息

J Exp Clin Cancer Res. 2022 Oct 10;41(1):296. doi: 10.1186/s13046-022-02499-8.

Abstract

BACKGROUND

Liver metastasis (LM) is a major obstacle to the prognosis of gastric cancer (GC) patients, but the molecular mechanism underlying gastric cancer liver metastasis (GC-LM) remains unknown. Exosomes have been identified as an important mediator of communication between tumor cells and the microenvironment. Therefore, we sought to investigate the effects of primary GC cells on the liver microenvironment and the role of exosomal microRNAs (exo-miRNA) in GC-LM.

METHODS

Sequential differential centrifugation, transmission electron microscopy and NanoSight analysis were used to extract and characterize exosomes. MicroRNA sequencing in GC-derived exosomes and mRNA sequencing in PMA-treated THP-1 cells were used to identify differentially expressed miRNAs in exosomes and the functional targets of exosomal miR-519a-3p (exo-miR-519a-3p) in macrophages, respectively. Tracing and internalization of exosomes and transfer of exo-miR-519a-3p were observed by immunofluorescence. Tubule formation assays, aortic ring assays, and exosome-educated GC-LM model were used to investigate the roles of GC-derived exosomes and exo-miR-519a-3p in angiogenesis and GC-LM. Luciferase reporter assay, qRT-PCR, Western blot, ELISA, flow cytometry and immunofluorescence were used to investigate the regulatory mechanism of exo-miR-519a-3p at GC-LM.

RESULTS

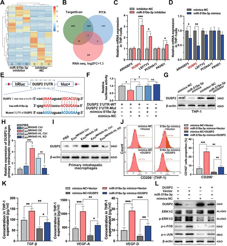
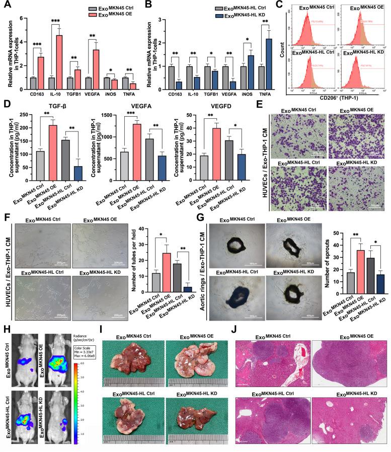
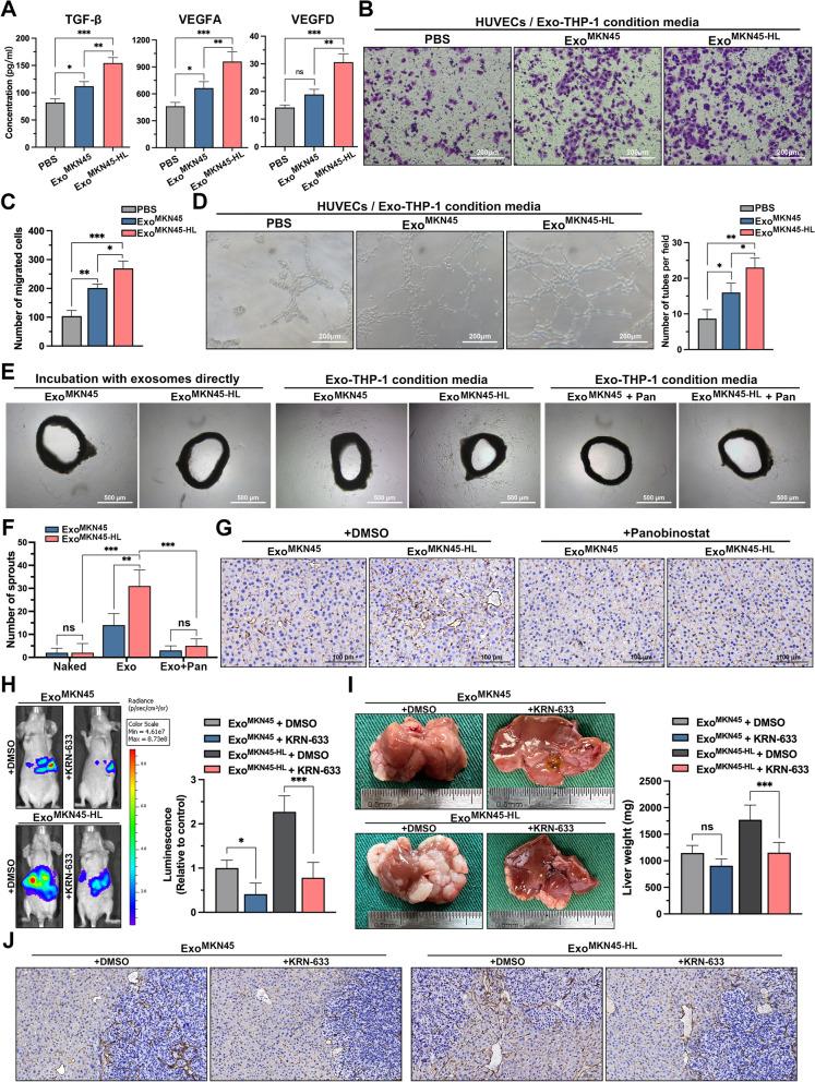
The expression level of miR-519a-3p in serum exosomes was significantly higher in GC-LM patients than in patients without LM, and high expression of exo-miR-519a-3p indicates a worse prognosis. GC-derived exosomes are mainly accumulated in the liver and internalized by intrahepatic macrophages. Mechanistically, exo-miR-519a-3p activates the MAPK/ERK pathway by targeting DUSP2, thereby causing M2-like polarization of macrophages. M2-like polarized macrophages accelerate GC-LM by inducing angiogenesis and promoting intrahepatic premetastatic niche formation.

CONCLUSIONS

Our results indicate that exo-miR-519a-3p plays a critical role in mediating crosstalk between primary GC cells and intrahepatic macrophages and is a potential therapeutic target for GC-LM.

摘要

背景

肝转移(LM)是胃癌(GC)患者预后的主要障碍,但胃癌肝转移(GC-LM)的分子机制尚不清楚。外泌体已被确定为肿瘤细胞与微环境之间通讯的重要介质。因此,我们试图研究原代 GC 细胞对肝微环境的影响以及外泌体 microRNA(exo-miRNA)在 GC-LM 中的作用。

方法

采用连续差速离心、透射电镜和 NanoSight 分析提取和鉴定外泌体。GC 来源的外泌体 miRNA 测序和 PMA 处理的 THP-1 细胞 mRNA 测序分别用于鉴定外泌体中差异表达的 miRNA 以及外泌体 miR-519a-3p(exo-miR-519a-3p)在巨噬细胞中的功能靶点。通过免疫荧光观察外泌体的示踪和内化以及 exo-miR-519a-3p 的转移。通过管形成实验、主动脉环实验和外泌体诱导的 GC-LM 模型研究 GC 来源的外泌体和 exo-miR-519a-3p 在血管生成和 GC-LM 中的作用。荧光素酶报告基因检测、qRT-PCR、Western blot、ELISA、流式细胞术和免疫荧光用于研究 exo-miR-519a-3p 在 GC-LM 中的调控机制。

结果

GC-LM 患者血清外泌体中 miR-519a-3p 的表达水平明显高于无 LM 患者,高表达 exo-miR-519a-3p 提示预后不良。GC 来源的外泌体主要在肝脏中积累并被肝内巨噬细胞内化。机制上,exo-miR-519a-3p 通过靶向 DUSP2 激活 MAPK/ERK 通路,从而导致巨噬细胞 M2 样极化。M2 样极化的巨噬细胞通过诱导血管生成和促进肝内前转移龛形成来加速 GC-LM。

结论

我们的研究结果表明,exo-miR-519a-3p 在调节原代 GC 细胞与肝内巨噬细胞之间的相互作用中起关键作用,是 GC-LM 的潜在治疗靶点。

https://cdn.ncbi.nlm.nih.gov/pmc/blobs/b9e0/9549645/9b3b028c5d54/13046_2022_2499_Fig1_HTML.jpg

文献AI研究员

20分钟写一篇综述,助力文献阅读效率提升50倍。

立即体验

用中文搜PubMed

大模型驱动的PubMed中文搜索引擎

马上搜索

文档翻译

学术文献翻译模型,支持多种主流文档格式。

立即体验