Suppr超能文献

虾青素抑制氧化应激诱导的胃上皮细胞中 Ku 蛋白降解和凋亡。

Astaxanthin Inhibits Oxidative Stress-Induced Ku Protein Degradation and Apoptosis in Gastric Epithelial Cells.

机构信息

Department of Food and Nutrition, BK21 FOUR, College of Human Ecology, Yonsei University, Seoul 03722, Korea.

出版信息

Nutrients. 2022 Sep 22;14(19):3939. doi: 10.3390/nu14193939.

Abstract

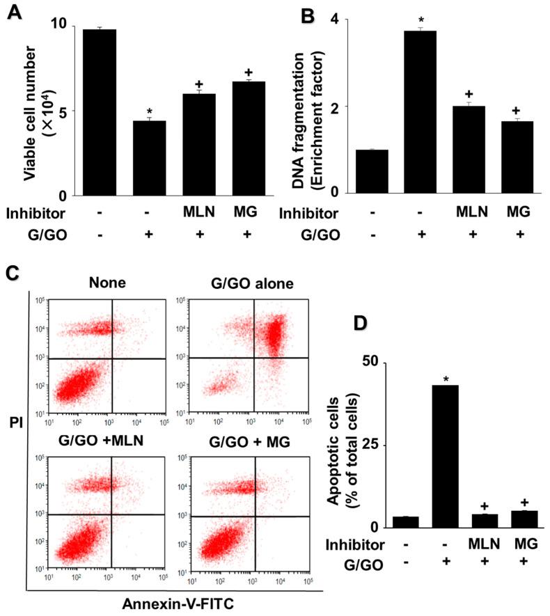
Oxidative stress induces DNA damage which can be repaired by DNA repair proteins, such as Ku70/80. Excess reactive oxygen species (ROS) stimulate the activation of caspase-3, which degrades Ku 70/80. Cells with decreased Ku protein levels undergo apoptosis. Astaxanthin exerts antioxidant activity by inducing the expression of catalase, an antioxidant enzyme, in gastric epithelial cells. Therefore, astaxanthin may inhibit oxidative stress-induced DNA damage by preventing Ku protein degradation and thereby suppressing apoptosis. Ku proteins can be degraded via ubiquitination and neddylation which adds ubiquitin-like protein to substrate proteins. We aimed to determine whether oxidative stress decreases Ku70/80 expression through the ubiquitin-proteasome pathway to induce apoptosis and whether astaxanthin inhibits oxidative stress-induced changes in gastric epithelial AGS cells. We induced oxidative stress caused by the treatment of β-D-glucose (G) and glucose oxidase (GO) in the cells. As a result, the G/GO treatment increased ROS levels, decreased nuclear Ku protein levels and Ku-DNA-binding activity, and induced the ubiquitination of Ku80. G/GO increased the DNA damage marker levels (γ-H2AX; DNA fragmentation) and apoptosis marker annexin V-positive cells and cell death. Astaxanthin inhibited G/GO-induced alterations, including Ku degradation in AGS cells. MLN4924, a neddylation inhibitor, and MG132, a proteasome inhibitor, suppressed G/GO-mediated DNA fragmentation and decreased cell viability. These results indicated that G/GO-induced oxidative stress causes Ku protein loss through the ubiquitin-proteasome pathway, resulting in DNA fragmentation and apoptotic cell death. Astaxanthin inhibited oxidative stress-mediated apoptosis via the reduction of ROS levels and inhibition of Ku protein degradation. In conclusion, dietary astaxanthin supplementation or astaxanthin-rich food consumption may be effective for preventing or delaying oxidative stress-mediated cell damage by suppressing Ku protein loss and apoptosis in gastric epithelial cells.

摘要

氧化应激会导致 DNA 损伤,而这种损伤可以被 DNA 修复蛋白(如 Ku70/80)修复。过量的活性氧(ROS)会刺激 caspase-3 的激活,进而降解 Ku70/80。Ku 蛋白水平降低的细胞会发生凋亡。虾青素通过诱导胃上皮细胞中抗氧化酶(如过氧化氢酶)的表达来发挥抗氧化活性。因此,虾青素可能通过防止 Ku 蛋白降解并抑制细胞凋亡来抑制氧化应激引起的 DNA 损伤。Ku 蛋白可以通过泛素化和 Neddylation 降解,这两种过程都会在底物蛋白上添加泛素样蛋白。我们旨在确定氧化应激是否通过泛素-蛋白酶体途径降低 Ku70/80 的表达,从而诱导细胞凋亡,以及虾青素是否抑制氧化应激诱导的胃上皮 AGS 细胞的变化。我们用β-D-葡萄糖(G)和葡萄糖氧化酶(GO)处理细胞,诱导氧化应激。结果表明,G/GO 处理增加了 ROS 水平,降低了核内 Ku 蛋白水平和 Ku-DNA 结合活性,并诱导了 Ku80 的泛素化。G/GO 增加了 DNA 损伤标志物水平(γ-H2AX;DNA 片段化)和凋亡标志物 Annexin V 阳性细胞和细胞死亡。虾青素抑制了 G/GO 诱导的改变,包括 AGS 细胞中 Ku 的降解。Neddylation 抑制剂 MLN4924 和蛋白酶体抑制剂 MG132 抑制了 G/GO 介导的 DNA 片段化和降低细胞活力。这些结果表明,G/GO 诱导的氧化应激通过泛素-蛋白酶体途径导致 Ku 蛋白丢失,导致 DNA 片段化和凋亡性细胞死亡。虾青素通过降低 ROS 水平和抑制 Ku 蛋白降解来抑制氧化应激介导的细胞凋亡。总之,饮食中补充虾青素或摄入富含虾青素的食物可能通过抑制胃上皮细胞中 Ku 蛋白丢失和凋亡,有效预防或延缓氧化应激介导的细胞损伤。

https://cdn.ncbi.nlm.nih.gov/pmc/blobs/ed05/9570747/803e83f8b2ba/nutrients-14-03939-g001.jpg

文献AI研究员

20分钟写一篇综述,助力文献阅读效率提升50倍。

立即体验

用中文搜PubMed

大模型驱动的PubMed中文搜索引擎

马上搜索

文档翻译

学术文献翻译模型,支持多种主流文档格式。

立即体验