Suppr超能文献

肿瘤微环境相关基因硒结合蛋白 1(SELENBP1)与结直肠癌的免疫治疗疗效和生存相关。

Tumor microenvironment-related gene selenium-binding protein 1 (SELENBP1) is associated with immunotherapy efficacy and survival in colorectal cancer.

机构信息

Department of Oncology, the First Affiliated Hospital of Anhui Medical University, 218 Jixi Road, Hefei, 230036, China.

Department of Geriatrics, Affiliated Provincial Hospital of Anhui Medical University, Anhui Medical University, Hefei, 230001, China.

出版信息

BMC Gastroenterol. 2022 Oct 17;22(1):437. doi: 10.1186/s12876-022-02532-2.

Abstract

BACKGROUND

Selenium-binding protein 1 (SELENBP1), a member of the selenium-containing protein family, plays an important role in malignant tumorigenesis and progression. However, it is currently lacking research about relationship between SELENBP1 and immunotherapy in colorectal cancer (CRC).

METHODS

We first analyzed the expression levels of SELENBP1 based on the Cancer Genome Atlas (TCGA), Oncomine andUALCAN. Chisq.test, Fisher.test, Wilcoxon-Mann-Whitney test and logistic regression were used to analyze the relationship of clinical characteristics with SELENBP1 expression. Then Gene ontology/ Kyoto encyclopedia of genes and genomes (GO/KEGG), Gene set enrichment analysis (GSEA) enrichment analysis to clarify bio-processes and signaling pathways. The cBioPortal was used to perform analysis of mutation sites, types, etc. of SELENBP1. In addition, the correlation of SELENBP1 gene with tumor immune infiltration and prognosis was analyzed using ssGSEA, ESTIMATE, tumor immune dysfunction and rejection (TIDE) algorithm and Kaplan-Meier (KM) Plotter database. Quantitative real-time PCR (qRT-PCR) and western blotting (WB) were used to validate the expression of SELENBP1 in CRC samples and matched normal tissues. Immunohistochemistry (IHC) was further performed to detect the expression of SELENBP1 in CRC samples and matched normal tissues.

RESULTS

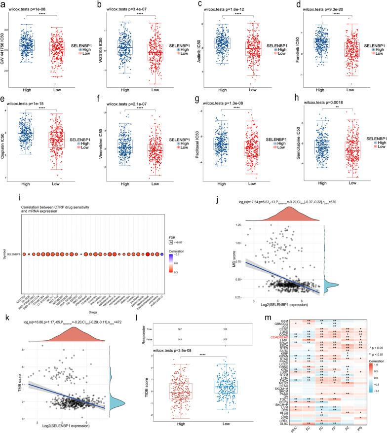
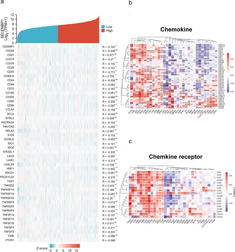
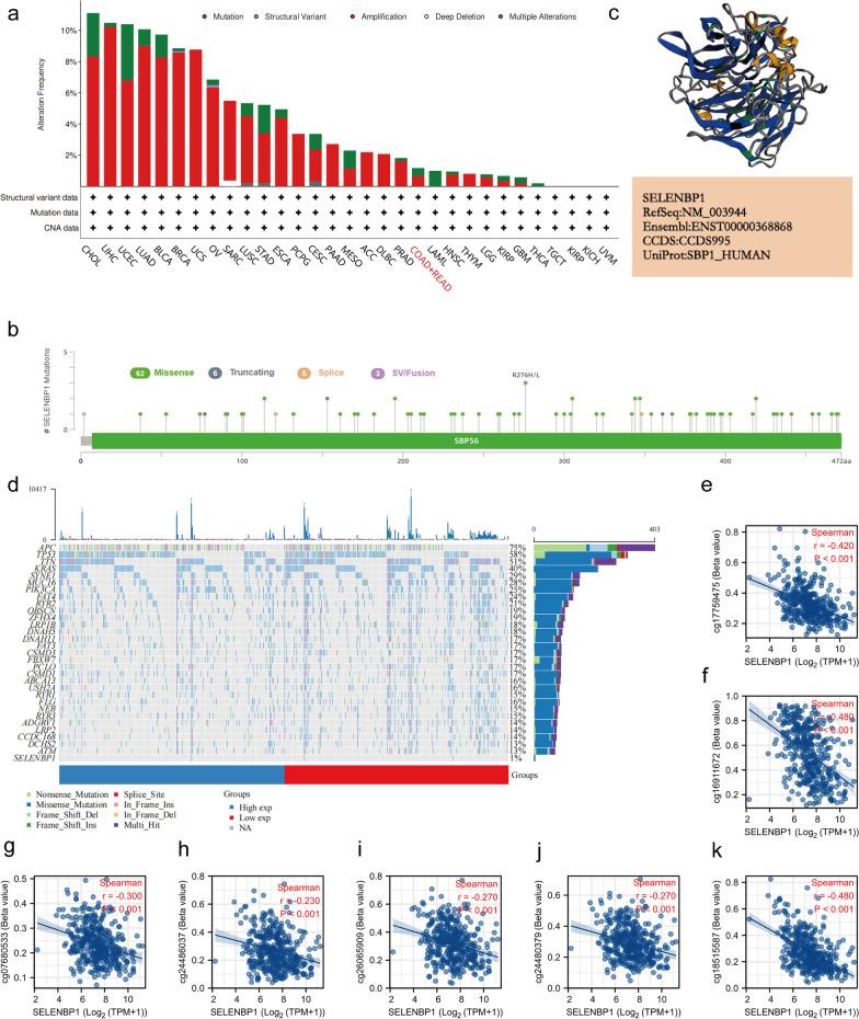
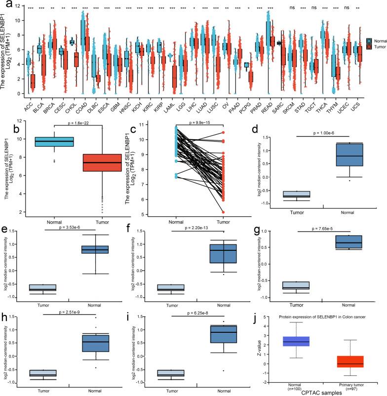
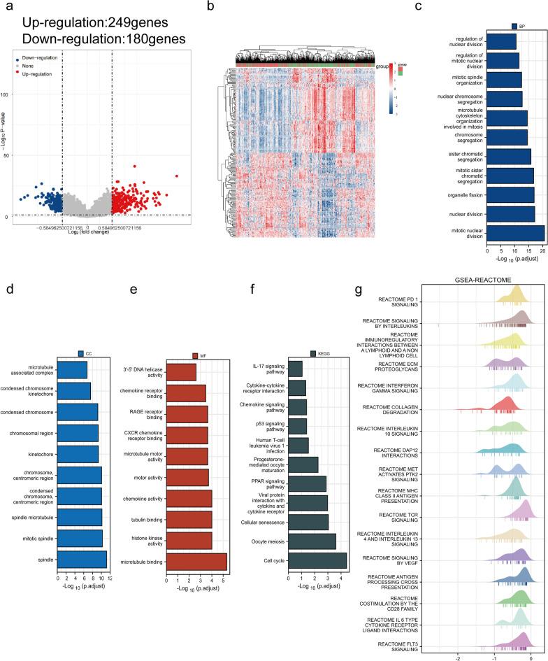
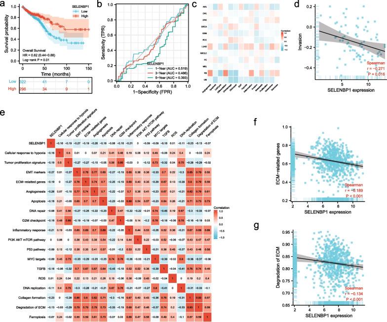
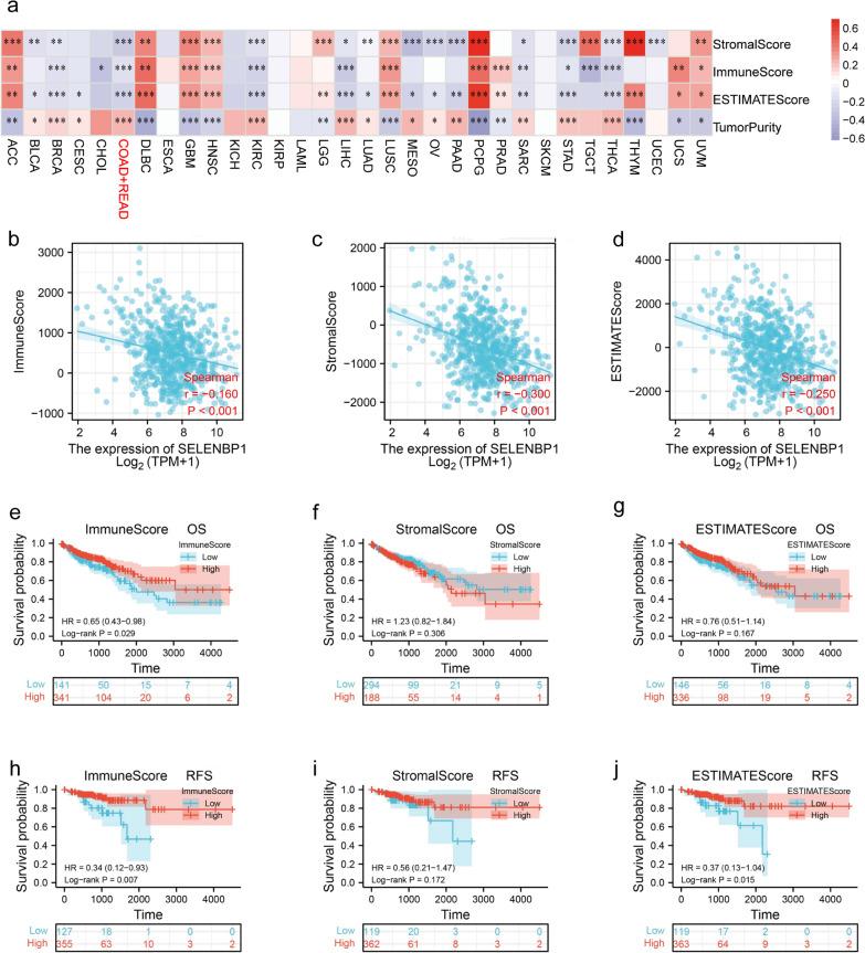
We found that SELENBP1 expression was lower in CRC compared to normal colorectal tissue and was associated with poor prognosis. The aggressiveness of CRC increased with decreased SELENBP1 expression. Enrichment analysis showed that the SELENBP1 gene was significantly enriched in several pathways, such as programmed death 1 (PD-1) signaling, signaling by interleukins, TCR signaling, collagen degradation, costimulation by the CD28 family. Decreased expression of SELENBP1 was associated with DNA methylation and mutation. Immune infiltration analysis identified that SELENBP1 expression was closely related to various immune cells and immune chemokines/receptors. With increasing SELENBP1 expression, immune and stromal components in the tumor microenvironment were significantly decreased. SELENBP1 expression in CRC patients affects patient prognosis by influencing tumor immune infiltration. Beside this, SELENBP1 expression is closely related to the sensitivity of chemotherapy and immunotherapy.

CONCLUSIONS

Survival analysis as well as enrichment and immunoassay results suggest that SELENBP1 can be considered as a promising prognostic biomarker for CRC. SELENBP1 expression is closely associated with immune infiltration and immunotherapy. Collectively, our study provided useful information on the oncogenic role of SELENBP1, contributing to further exploring the underlying mechanisms.

摘要

背景

硒结合蛋白 1(SELENBP1)是硒蛋白家族的成员,在恶性肿瘤的发生和发展中发挥重要作用。然而,目前关于 SELENBP1 与结直肠癌(CRC)免疫治疗的关系的研究还很少。

方法

我们首先基于癌症基因组图谱(TCGA)、Oncomine 和 UALCAN 分析了 SELENBP1 的表达水平。采用卡方检验、Fisher 检验、Wilcoxon-Mann-Whitney 检验和 logistic 回归分析 SELENBP1 表达与临床特征的关系。然后进行基因本体论/京都基因与基因组百科全书(GO/KEGG)、基因集富集分析(GSEA)富集分析,以阐明生物过程和信号通路。利用 cBioPortal 进行 SELENBP1 突变位点、类型等的分析。此外,还利用 ssGSEA、ESTIMATE、肿瘤免疫功能障碍和排斥(TIDE)算法和 Kaplan-Meier(KM)Plotter 数据库分析 SELENBP1 基因与肿瘤免疫浸润和预后的相关性。采用定量实时 PCR(qRT-PCR)和蛋白质印迹(WB)验证 CRC 样本和配对正常组织中 SELENBP1 的表达。进一步进行免疫组化(IHC)检测 CRC 样本和配对正常组织中 SELENBP1 的表达。

结果

我们发现,与正常结直肠组织相比,CRC 中 SELENBP1 的表达水平较低,且与预后不良相关。随着 SELENBP1 表达水平的降低,CRC 的侵袭性增加。富集分析表明,SELENBP1 基因在几个途径中显著富集,如程序性死亡 1(PD-1)信号、白细胞介素信号、TCR 信号、胶原降解、CD28 家族的共刺激作用。SELENBP1 表达下调与 DNA 甲基化和突变有关。免疫浸润分析表明,SELENBP1 表达与各种免疫细胞和免疫趋化因子/受体密切相关。随着 SELENBP1 表达的增加,肿瘤微环境中的免疫和基质成分显著减少。CRC 患者 SELENBP1 的表达通过影响肿瘤免疫浸润来影响患者的预后。除此之外,SELENBP1 的表达与化疗和免疫治疗的敏感性密切相关。

结论

生存分析以及富集和免疫分析结果表明,SELENBP1 可以作为 CRC 有前途的预后生物标志物。SELENBP1 的表达与免疫浸润和免疫治疗密切相关。综上所述,我们的研究提供了 SELENBP1 致癌作用的有用信息,有助于进一步探索潜在的机制。

https://cdn.ncbi.nlm.nih.gov/pmc/blobs/a751/9575293/cc43e9344e30/12876_2022_2532_Fig1_HTML.jpg

文献AI研究员

20分钟写一篇综述,助力文献阅读效率提升50倍。

立即体验

用中文搜PubMed

大模型驱动的PubMed中文搜索引擎

马上搜索

文档翻译

学术文献翻译模型,支持多种主流文档格式。

立即体验