Suppr超能文献

低 SLC35A3 表达的结直肠癌与免疫浸润和不良预后相关。

Colorectal cancer with low SLC35A3 is associated with immune infiltrates and poor prognosis.

机构信息

Department of General Surgery, Beijing Shijitan Hospital, Capital Medical University, Key Laboratory of Cancer Foods for Special Medical Purpose (FSMP) for State Market Regulation, Beijing, 100038, China.

Department of Breast Surgery, The Second Affiliated Hospital of Shandong First Medical University, Shandong, 271000, China.

出版信息

Sci Rep. 2024 Jan 3;14(1):329. doi: 10.1038/s41598-023-51028-w.

Abstract

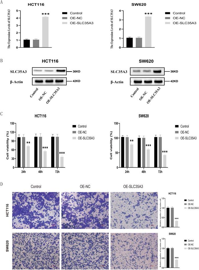
The expression level of SLC35A3 is associated with the prognosis of many cancers, but its role in colorectal cancer (CRC) is unclear. The purpose of our study was to elucidate the role of SLC35A3 in CRC. The expression levels of SLC35A3 in CRC were evaluated through tumor immune resource assessment (TIMER), The Cancer Genome Atlas (TCGA), Gene Expression Omnibus (GEO), International Cancer Genome Consortium (ICGC), Human Protein Atlas (HPA), qRT-PCR, and immunohistochemical evaluation. TCGA, GEO, and ICGC databases were used to analyze the diagnostic and prognostic value of SLC35A3 in CRC. A overall survival (OS) model was constructed and validated based on the expression level of SLC35A3 and multivariable analysis results. The cBioPortal tool was used to analyze SLC35A3 mutation in CRC. The UALCAN tool was used to analyze the promoter methylation level of SLC35A3 in colorectal cancer. In addition, the role of SLC35A3 in CRC was determined through GO analysis, KEGG analysis, gene set enrichment analysis (GSEA), immune infiltration analysis, and immune checkpoint correlation analysis. In vitro experiments validated the function of SLC35A3 in colorectal cancer cells. Compared with adjacent normal tissues and colonic epithelial cells, the expression of SLC35A3 was decreased in CRC tissues and CRC cell lines. Low expression of SLC35A3 was associated with N stage, pathological stage, and lymphatic infiltration, and it was unfavorable for OS, disease-specific survival (DSS), recurrence-free survival (RFS), and post-progression survival (PPS). According to the Receiver Operating Characteristic (ROC) analysis, SLC35A3 is a potential important diagnostic biomarker for CRC patients. The nomograph based on the expression level of SLC35A3 showed a better predictive model for OS than single prognostic factors and TNM staging. SLC35A3 has multiple types of mutations in CRC, and its promoter methylation level is significantly decreased. GO and KEGG analysis indicated that SLC35A3 may be involved in transmembrane transport protein activity, cell communication, and interaction with neurotransmitter receptors. GSEA revealed that SLC35A3 may be involved in energy metabolism, DNA repair, and cancer pathways. In addition, SLC35A3 was closely related to immune cell infiltration and immune checkpoint expression. Immunohistochemistry confirmed the positive correlation between SLC35A3 and helper T cell infiltration. In vitro experiments showed that overexpression of SLC35A3 inhibited the proliferation and invasion capability of colorectal cancer cells and promoted apoptosis. The results of this study indicate that decreased expression of SLC35A3 is closely associated with poor prognosis and immune cell infiltration in colorectal cancer, and it can serve as a promising independent prognostic biomarker and potential therapeutic target.

摘要

SLC35A3 的表达水平与许多癌症的预后相关,但它在结直肠癌(CRC)中的作用尚不清楚。本研究旨在阐明 SLC35A3 在 CRC 中的作用。通过肿瘤免疫资源评估(TIMER)、癌症基因组图谱(TCGA)、基因表达综合数据库(GEO)、国际癌症基因组联合会(ICGC)、人类蛋白质图谱(HPA)、qRT-PCR 和免疫组织化学评估来评估 SLC35A3 在 CRC 中的表达水平。TCGA、GEO 和 ICGC 数据库用于分析 SLC35A3 在 CRC 中的诊断和预后价值。基于 SLC35A3 的表达水平和多变量分析结果构建并验证了总生存期(OS)模型。使用 cBioPortal 工具分析 CRC 中 SLC35A3 的突变。使用 UALCAN 工具分析结直肠癌中 SLC35A3 的启动子甲基化水平。此外,通过 GO 分析、KEGG 分析、基因集富集分析(GSEA)、免疫浸润分析和免疫检查点相关性分析来确定 SLC35A3 在 CRC 中的作用。通过体外实验验证 SLC35A3 在结直肠癌细胞中的功能。与相邻正常组织和结肠上皮细胞相比,CRC 组织和 CRC 细胞系中 SLC35A3 的表达降低。SLC35A3 的低表达与 N 分期、病理分期和淋巴浸润有关,并且不利于 OS、疾病特异性生存(DSS)、无复发生存(RFS)和进展后生存(PPS)。根据Receiver Operating Characteristic(ROC)分析,SLC35A3 是 CRC 患者的潜在重要诊断生物标志物。基于 SLC35A3 表达水平的列线图显示,与单一预后因素和 TNM 分期相比,其具有更好的 OS 预测模型。SLC35A3 在 CRC 中有多种类型的突变,其启动子甲基化水平显著降低。GO 和 KEGG 分析表明,SLC35A3 可能参与跨膜转运蛋白活性、细胞通讯和与神经递质受体的相互作用。GSEA 表明 SLC35A3 可能参与能量代谢、DNA 修复和癌症途径。此外,SLC35A3 与免疫细胞浸润和免疫检查点表达密切相关。免疫组织化学证实 SLC35A3 与辅助性 T 细胞浸润呈正相关。体外实验表明,SLC35A3 的过表达抑制了结直肠癌细胞的增殖和侵袭能力,并促进了细胞凋亡。本研究结果表明,SLC35A3 的表达降低与结直肠癌的不良预后和免疫细胞浸润密切相关,它可以作为一种有前途的独立预后生物标志物和潜在的治疗靶点。

https://cdn.ncbi.nlm.nih.gov/pmc/blobs/525e/10764849/9c423c79c36a/41598_2023_51028_Fig1_HTML.jpg

文献AI研究员

20分钟写一篇综述,助力文献阅读效率提升50倍。

立即体验

用中文搜PubMed

大模型驱动的PubMed中文搜索引擎

马上搜索

文档翻译

学术文献翻译模型,支持多种主流文档格式。

立即体验