Suppr超能文献

SLC2A1是一种参与结直肠癌免疫浸润、与m6A修饰及竞争性内源RNA相关的诊断生物标志物。

SLC2A1 is a Diagnostic Biomarker Involved in Immune Infiltration of Colorectal Cancer and Associated With m6A Modification and ceRNA.

作者信息

Liu Xu-Sheng, Yang Jian-Wei, Zeng Jing, Chen Xue-Qin, Gao Yan, Kui Xue-Yan, Liu Xiao-Yu, Zhang Yu, Zhang Yao-Hua, Pei Zhi-Jun

机构信息

Department of Nuclear Medicine and Institute of Anesthesiology and Pain, Taihe Hospital, Hubei University of Medicine, Shiyan, China.

Department of Nuclear Medicine, Xiangyang Central Hospital, Affiliated Hospital of Hubei University of Arts and Science, Xiangyang, China.

出版信息

Front Cell Dev Biol. 2022 Mar 24;10:853596. doi: 10.3389/fcell.2022.853596. eCollection 2022.

Abstract

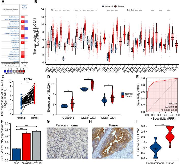
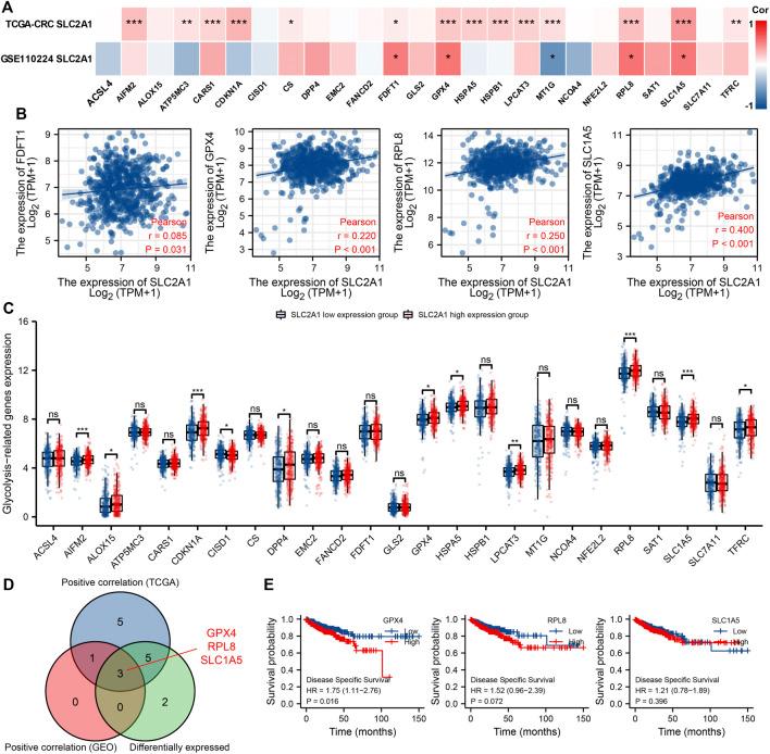
Overexpression of solute carrier family 2 member 1 (SLC2A1) promotes glycolysis and proliferation and migration of various tumors. However, there are few comprehensive studies on SLC2A1 in colorectal cancer (CRC). Oncomine, The Cancer Genome Atlas (TCGA), and Gene Expression Omnibus (GEO) databases were used to analyze the expression of SLC2A1 in pan-cancer and CRC and analyzed the correlation between SLC2A1 expression and clinical characteristics of TCGA CRC samples. The expression level of SLC2A1 in CRC was certified by cell experiments and immunohistochemical staining analysis. The Genome Ontology (GO), Kyoto Encyclopedia of Genes and Genomes (KEGG), and Gene Set Enrichment Analysis (GSEA) analyses of SLC2A1 relative genes were completed by bioinformatics analysis. The correlation between SLC2A1 expression level and CRC immune infiltration cell was analyzed by Tumor IMmune Estimation Resource (TIMER), Gene Expression Profiling Interactive Analysis (GEPIA), and TCGA database. The correlation between SLC2A1 expression level and ferroptosis and m6A modification of CRC was analyzed by utilizing TCGA and GEO cohort. Finally, the possible competing endogenous RNA (ceRNA) networks involved in SLC2A1 in CRC are predicted and constructed through various databases. SLC2A1 is highly expressed not only in CRC but also in many other tumors. ROC curve indicated that SLC2A1 had high predictive accuracy for the outcomes of tumor. The SLC2A1 expression in CRC was closely correlated with tumor stage and progression free interval (PFI). GO, KEGG, and GSEA analysis indicated that SLC2A1 relative genes were involved in multiple biological functions. The analysis of TIMER, GEPIA, and TCGA database indicated that the SLC2A1 mRNA expression was mainly positively associated with neutrophils. By the analysis of the TCGA and GEO cohort, we identified that the expression of SLC2A1 is closely associated to an m6A modification relative gene Insulin Like Growth Factor 2 MRNA Binding Protein 3 (IGF2BP3) and a ferroptosis relative gene Glutathione Peroxidase 4 (GPX4). SLC2A1 can be used as a biomarker of CRC, which is associated to immune infiltration, m6A modification, ferroptosis, and ceRNA regulatory network of CRC.

摘要

溶质载体家族2成员1(SLC2A1)的过表达促进了多种肿瘤的糖酵解、增殖和迁移。然而,针对结直肠癌(CRC)中SLC2A1的综合研究较少。利用Oncomine、癌症基因组图谱(TCGA)和基因表达综合数据库(GEO)分析SLC2A1在泛癌和CRC中的表达,并分析SLC2A1表达与TCGA CRC样本临床特征之间的相关性。通过细胞实验和免疫组织化学染色分析验证了CRC中SLC2A1的表达水平。通过生物信息学分析完成了SLC2A1相关基因的基因本体论(GO)、京都基因与基因组百科全书(KEGG)和基因集富集分析(GSEA)。通过肿瘤免疫估计资源(TIMER)、基因表达谱交互分析(GEPIA)和TCGA数据库分析SLC2A1表达水平与CRC免疫浸润细胞之间的相关性。利用TCGA和GEO队列分析SLC2A1表达水平与CRC的铁死亡和m6A修饰之间的相关性。最后,通过各种数据库预测并构建了CRC中SLC2A1可能涉及的竞争性内源RNA(ceRNA)网络。SLC2A1不仅在CRC中高表达,在许多其他肿瘤中也高表达。ROC曲线表明SLC2A1对肿瘤预后具有较高的预测准确性。CRC中SLC2A1的表达与肿瘤分期和无进展生存期(PFI)密切相关。GO、KEGG和GSEA分析表明SLC2A1相关基因参与多种生物学功能。TIMER、GEPIA和TCGA数据库分析表明SLC2A1 mRNA表达主要与中性粒细胞呈正相关。通过对TCGA和GEO队列的分析,我们发现SLC2A1的表达与m6A修饰相关基因胰岛素样生长因子2 mRNA结合蛋白3(IGF2BP3)和铁死亡相关基因谷胱甘肽过氧化物酶4(GPX4)密切相关。SLC2A1可作为CRC的生物标志物,与CRC的免疫浸润、m6A修饰、铁死亡和ceRNA调控网络相关。

https://cdn.ncbi.nlm.nih.gov/pmc/blobs/774c/8987357/71b4f292a7e6/fcell-10-853596-g001.jpg

文献AI研究员

20分钟写一篇综述,助力文献阅读效率提升50倍。

立即体验

用中文搜PubMed

大模型驱动的PubMed中文搜索引擎

马上搜索

文档翻译

学术文献翻译模型,支持多种主流文档格式。

立即体验