Suppr超能文献

FASTKD1作为胃癌的诊断和预后生物标志物:对m6A修饰和免疫浸润的见解

FASTKD1 as a diagnostic and prognostic biomarker for STAD: Insights into m6A modification and immune infiltration.

作者信息

Yang Yi, Gao Yan, Liu Xu-Sheng, Huang Zhong-Min, Zhang Yu, Zhang Yao-Hua, Liu Zi-Yue, Chen Yu-Xuan, Pei Zhi-Jun

机构信息

Department of Nuclear Medicine, Taihe Hospital, Hubei University of Medicine, Shiyan, Hubei 442000, P.R. China.

Hubei Key Laboratory of Embryonic Stem Cell Research, Shiyan, Hubei 442000, P.R. China.

出版信息

Exp Ther Med. 2024 May 31;28(2):305. doi: 10.3892/etm.2024.12594. eCollection 2024 Aug.

Abstract

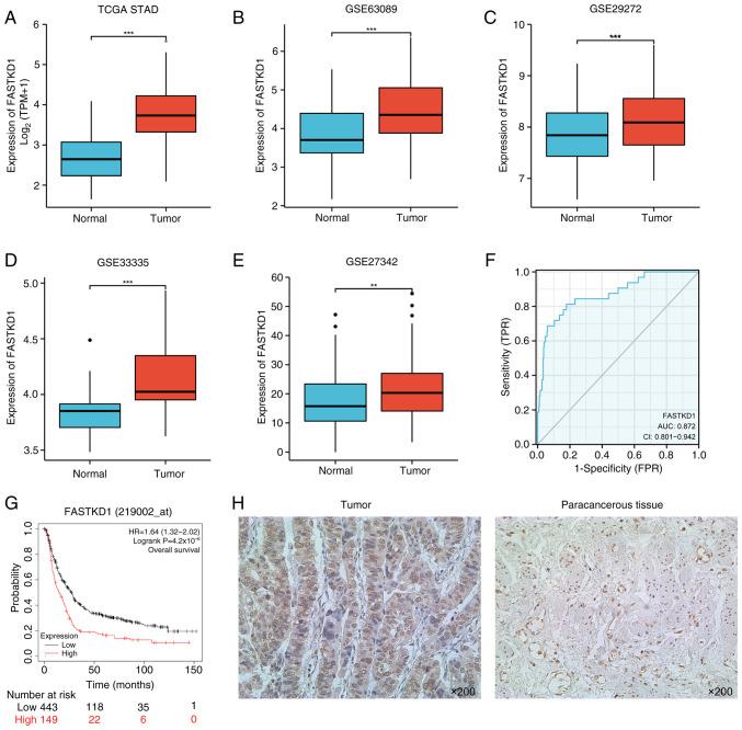
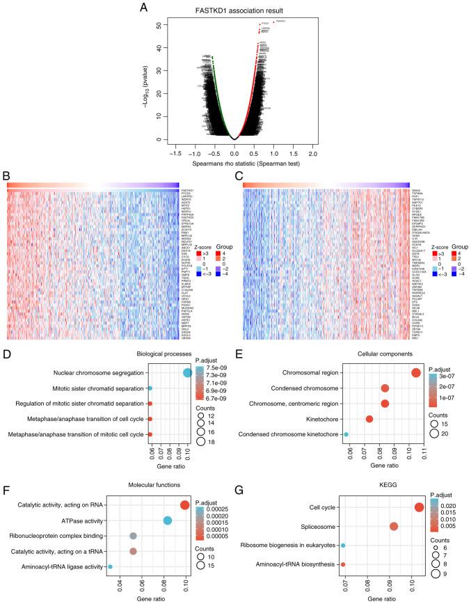
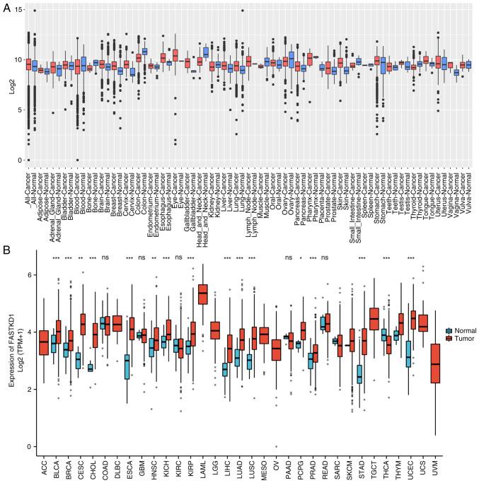
Fas-activated serine/threonine kinase domain 1 (FASTKD1), a known modulator of mitochondrial-mediated cell death and survival processes, has garnered attention for its potential role in various biological contexts. However, its involvement in gastric cancer remains unclear. Thus, the present study aimed to investigate the relationship between FASTKD1 expression and key factors, including clinicopathological characteristics, immune infiltration and m6A modification in stomach adenocarcinoma (STAD). The expression of FASTKD1 was analyzed in STAD and normal adjacent tissues to assess its association with clinicopathological characteristics and survival prognosis. Data from The Cancer Genome Atlas (TCGA) and Gene Expression Omnibus (GEO) databases were used in this study. Additionally, the findings were validated through immunohistochemical staining. Co-expression analysis of FASTKD1 was performed using Gene Ontology and Kyoto Encyclopedia of Genes and Genomes (GO/KEGG) enrichment analysis, Gene Set Enrichment Analysis (GSEA) and LinkedOmics database analysis. An in-depth analysis was conducted using databases, such as Tumor Immune Estimation Resource (TIMER), Gene Expression Profiling Interactive Analysis (GEPIA), GEO and TCGA to explore the potential correlation between FASTKD1 expression and immune infiltration and m6A modification in STAD. The results revealed that FASTKD1 was significantly upregulated across different tumor types, including STAD. Notably, FASTKD1 was able to distinguish between tumor and normal tissue samples with accuracy. Furthermore, the expression levels of FASTKD1 were significantly associated with clinical stage and survival. Through GO/KEGG enrichment analysis and GSEA, it was revealed that the genes co-expressed with FASTKD1 were active in a variety of biological processes. Within the TIMER, GEPIA and TCGA databases, a notable inverse correlation was observed between FASTKD1 expression and the abundance of immune cell subsets. Notably, significant correlations were established between FASTKD1 and m6A modification genes, YTHDF1 and LRPPRC, in both TCGA and GEO datasets. In conclusion, FASTKD1 may serve a significant role in m6A modification and immune infiltration processes, making it a potentially valuable diagnostic and prognostic biomarker in STAD.

摘要

Fas 激活的丝氨酸/苏氨酸激酶结构域 1(FASTKD1)是一种已知的线粒体介导的细胞死亡和存活过程的调节因子,因其在各种生物学背景中的潜在作用而受到关注。然而,其在胃癌中的作用仍不清楚。因此,本研究旨在探讨 FASTKD1 表达与胃腺癌(STAD)的关键因素之间的关系,包括临床病理特征、免疫浸润和 m6A 修饰。分析 FASTKD1 在 STAD 和癌旁正常组织中的表达,以评估其与临床病理特征和生存预后的关系。本研究使用了来自癌症基因组图谱(TCGA)和基因表达综合数据库(GEO)的数据。此外,通过免疫组织化学染色验证了研究结果。使用基因本体论和京都基因与基因组百科全书(GO/KEGG)富集分析、基因集富集分析(GSEA)和 LinkedOmics 数据库分析对 FASTKD1 进行共表达分析。使用肿瘤免疫估计资源(TIMER)、基因表达谱交互分析(GEPIA)、GEO 和 TCGA 等数据库进行深入分析,以探讨 FASTKD1 表达与 STAD 中免疫浸润和 m6A 修饰之间的潜在相关性。结果显示,FASTKD1 在包括 STAD 在内的不同肿瘤类型中均显著上调。值得注意的是,FASTKD1 能够准确区分肿瘤组织和正常组织样本。此外,FASTKD1 的表达水平与临床分期和生存显著相关。通过 GO/KEGG 富集分析和 GSEA 发现,与 FASTKD1 共表达的基因在多种生物学过程中活跃。在 TIMER、GEPIA 和 TCGA 数据库中,观察到 FASTKD1 表达与免疫细胞亚群丰度之间存在显著的负相关。值得注意的是,在 TCGA 和 GEO 数据集中,FASTKD1 与 m6A 修饰基因 YTHDF1 和 LRPPRC 之间均建立了显著相关性。总之,FASTKD1 可能在 m6A 修饰和免疫浸润过程中发挥重要作用,使其成为 STAD 中具有潜在价值的诊断和预后生物标志物。

https://cdn.ncbi.nlm.nih.gov/pmc/blobs/a7a9/11170332/dd019a2b3bb2/etm-28-02-12594-g00.jpg

文献AI研究员

20分钟写一篇综述,助力文献阅读效率提升50倍。

立即体验

用中文搜PubMed

大模型驱动的PubMed中文搜索引擎

马上搜索

文档翻译

学术文献翻译模型,支持多种主流文档格式。

立即体验