Suppr超能文献

描绘慢性病毒感染过程中病毒特异性 CD4 T 细胞的转录组图谱和克隆多样性。

Delineating the transcriptional landscape and clonal diversity of virus-specific CD4 T cells during chronic viral infection.

机构信息

Blood Research Institute, Versiti Wisconsin, Milwaukee, United States.

Department of Microbiology and Immunology, Medical College of Wisconsin, Milwaukee, United States.

出版信息

Elife. 2022 Oct 18;11:e80079. doi: 10.7554/eLife.80079.

Abstract

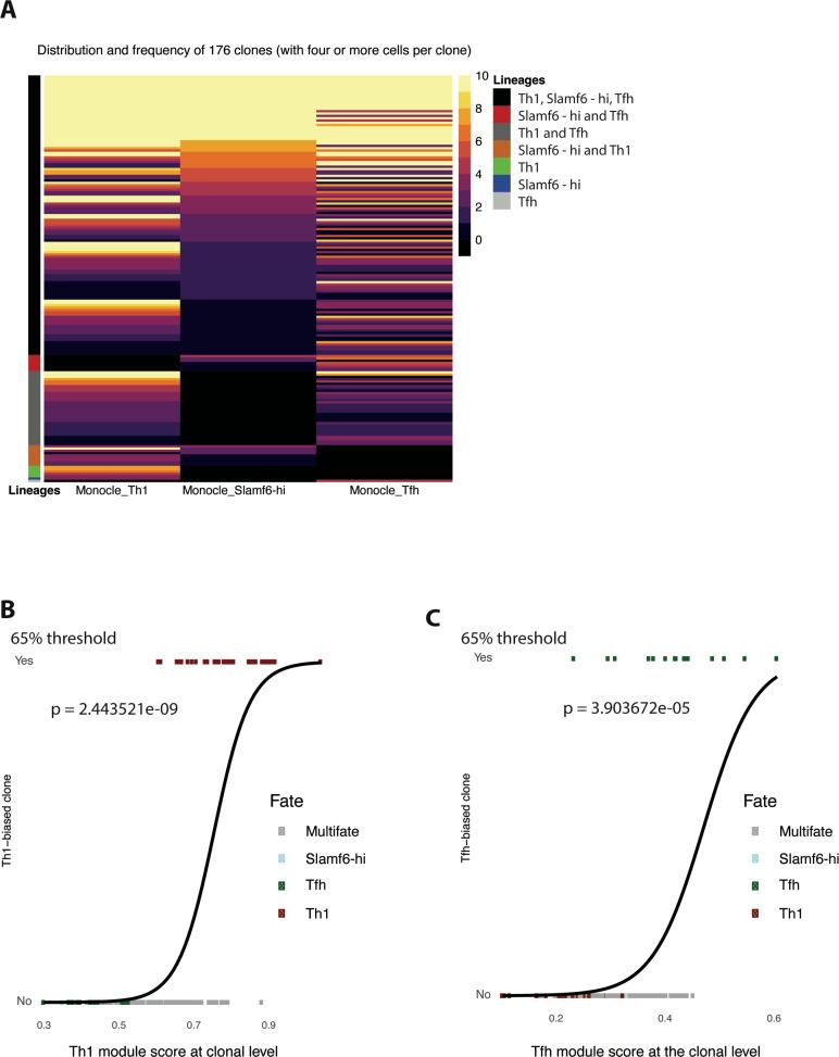
Although recent evidence indicates that CD4 T cells responding to chronic viral infection are functionally heterogenous, our understanding of the developmental relationships between these subsets, and a determination of how their transcriptional landscape compares to their acute infection counterparts remains unclear. Additionally, whether cell-intrinsic factors such as TCR usage influence CD4 T cell fate commitment during persistent infection has not previously been studied. Herein, we perform single-cell RNA sequencing (scRNA-seq) combined with single-cell T cell receptor sequencing (scTCR-seq) on virus-specific CD4 T cells isolated from mice infected with chronic lymphocytic choriomeningitis virus (LCMV) infection. We identify several transcriptionally distinct states among the Th1, Tfh, and memory-like T cell subsets that form at the peak of infection, including the presence of a previously unrecognized Slamf7 subset with cytolytic features. We further show that the relative distribution of these populations differs substantially between acute and persistent LCMV infection. Moreover, while the progeny of most T cell clones displays membership within each of these transcriptionally unique populations, overall supporting a one cell-multiple fate model, a small fraction of clones display a biased cell fate decision, suggesting that TCR usage may impact CD4 T cell development during chronic infection. Importantly, comparative analyses further reveal both subset-specific and core gene expression programs that are differentially regulated between CD4 T cells responding to acute and chronic LCMV infection. Together, these data may serve as a useful framework and allow for a detailed interrogation into the clonal distribution and transcriptional circuits underlying CD4 T cell differentiation during chronic viral infection.

摘要

尽管最近的证据表明,对慢性病毒感染产生反应的 CD4 T 细胞在功能上是异质的,但我们对这些亚群之间的发育关系的理解,以及它们的转录图谱与急性感染对应物的比较仍不清楚。此外,TCR 使用等细胞内在因素是否会影响持续感染期间 CD4 T 细胞命运的决定,以前尚未研究过。在此,我们对感染慢性淋巴细胞性脉络丛脑膜炎病毒 (LCMV) 的小鼠中分离的病毒特异性 CD4 T 细胞进行单细胞 RNA 测序 (scRNA-seq) 与单细胞 T 细胞受体测序 (scTCR-seq) 的联合分析。我们在 Th1、Tfh 和记忆样 T 细胞亚群中鉴定出几个在感染高峰期形成的转录上不同的状态,包括存在以前未被识别的具有细胞毒性特征的 Slamf7 亚群。我们进一步表明,这些群体在急性和持续性 LCMV 感染之间的相对分布有很大差异。此外,虽然大多数 T 细胞克隆的后代在这些转录上独特的群体中都有成员,但总体上支持一个细胞多种命运的模型,但一小部分克隆表现出偏向的细胞命运决定,这表明 TCR 使用可能会影响慢性感染期间 CD4 T 细胞的发育。重要的是,比较分析进一步揭示了在急性和慢性 LCMV 感染中,CD4 T 细胞应答所涉及的亚群特异性和核心基因表达程序的差异调节。总之,这些数据可以作为一个有用的框架,并允许对慢性病毒感染期间 CD4 T 细胞分化的克隆分布和转录回路进行详细研究。

https://cdn.ncbi.nlm.nih.gov/pmc/blobs/acfe/9629829/3611d2c878f4/elife-80079-fig1.jpg

文献AI研究员

20分钟写一篇综述,助力文献阅读效率提升50倍。

立即体验

用中文搜PubMed

大模型驱动的PubMed中文搜索引擎

马上搜索

文档翻译

学术文献翻译模型,支持多种主流文档格式。

立即体验