Suppr超能文献

通过 CRISPR/Cas9 高通量工程化细胞质和核复制的大型双链 DNA 病毒。

High-throughput engineering of cytoplasmic- and nuclear-replicating large dsDNA viruses by CRISPR/Cas9.

机构信息

Centro de Biología Molecular Severo Ochoa, Consejo Superior de Investigaciones Científicas and Universidad Autónoma de Madrid, Madrid, Spain.

Present address: Cellular Biology Section, Laboratory of Viral Diseases, NIAID, NIH, Bethesda, Maryland, USA.

出版信息

J Gen Virol. 2022 Oct;103(10). doi: 10.1099/jgv.0.001797.

Abstract

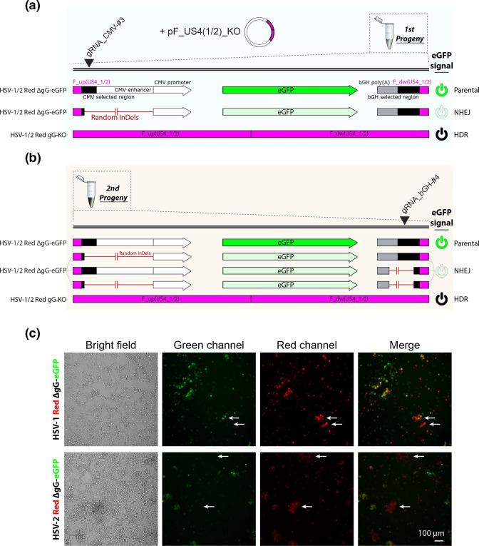
The application of CRISPR/Cas9 to improve genome engineering efficiency for large dsDNA viruses has been extensively described, but a robust and versatile method for high-throughput generation of marker-free recombinants for a desired locus has not yet been reported. Cytoplasmic-replicating viruses use their own repair enzymes for homologous recombination, while nuclear-replicating viruses use the host repair machinery. This is translated into a wide range of Cas9-induced homologous recombination efficiencies, depending on the virus replication compartment and viral/host repair machinery characteristics and accessibility. However, the use of Cas9 as a selection agent to target parental virus genomes robustly improves the selection of desired recombinants across large dsDNA viruses. We used ectromelia virus (ECTV) and herpes simplex virus (HSV) type 1 and 2 to optimize a CRISPR/Cas9 method that can be used versatilely for efficient genome editing and selection of both cytoplasmic- and nuclear-replicating viruses. We performed a genome-wide genetic variant analysis of mutations located at predicted off-target sequences for 20 different recombinants, showing off-target-free accuracy by deep sequencing. Our results support this optimized method as an efficient, accurate and versatile approach to enhance the two critical factors of high-throughput viral genome engineering: generation and colour-based selection of recombinants. This application of CRISPR/Cas9 reduces the time and labour for screening of desired recombinants, allowing for high-throughput generation of large collections of mutant dsDNA viruses for a desired locus, optimally in less than 2 weeks.

摘要

CRISPR/Cas9 在提高大型 dsDNA 病毒基因组工程效率方面的应用已被广泛描述,但尚未报道一种用于在所需基因座上高通量生成无标记重组体的稳健且通用的方法。细胞质复制病毒使用其自身的修复酶进行同源重组,而核复制病毒则利用宿主修复机制。这转化为广泛的 Cas9 诱导的同源重组效率,具体取决于病毒复制区室以及病毒/宿主修复机制的特征和可及性。然而,Cas9 的使用作为一种选择剂来靶向亲本病毒基因组,可以稳健地提高对跨越大型 dsDNA 病毒的所需重组体的选择。我们使用了单纯疱疹病毒 (ECTV) 和 1 型和 2 型单纯疱疹病毒来优化一种 CRISPR/Cas9 方法,该方法可以灵活地用于有效编辑基因组和选择细胞质和核复制病毒。我们对 20 种不同重组体的预测脱靶序列上的突变进行了全基因组遗传变异分析,通过深度测序显示出无脱靶的准确性。我们的结果支持这种优化方法作为一种高效、准确和通用的方法来增强高通量病毒基因组工程的两个关键因素:重组体的生成和基于颜色的选择。这种 CRISPR/Cas9 的应用减少了筛选所需重组体的时间和劳动力,使我们能够在不到 2 周的时间内,以最佳方式生成用于所需基因座的大量突变 dsDNA 病毒文库。

https://cdn.ncbi.nlm.nih.gov/pmc/blobs/7ce3/10019086/93e06bcf0994/jgv-103-1797-g001.jpg

文献AI研究员

20分钟写一篇综述,助力文献阅读效率提升50倍。

立即体验

用中文搜PubMed

大模型驱动的PubMed中文搜索引擎

马上搜索

文档翻译

学术文献翻译模型,支持多种主流文档格式。

立即体验