Suppr超能文献

凝集素样氧化型低密度脂蛋白受体 1 可减轻肺炎诱导的肺损伤。

Lectin-like oxidized low-density lipoprotein receptor 1 attenuates pneumonia-induced lung injury.

机构信息

Division of Immunology and Infectious Disease, Department of Medicine, UMass Chan Medical School, Worcester, Massachusetts, USA.

Pulmonary Center.

出版信息

JCI Insight. 2022 Dec 8;7(23):e149955. doi: 10.1172/jci.insight.149955.

Abstract

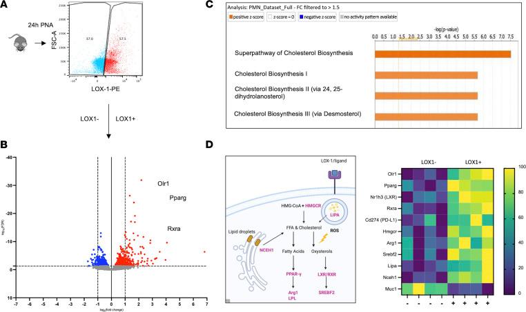
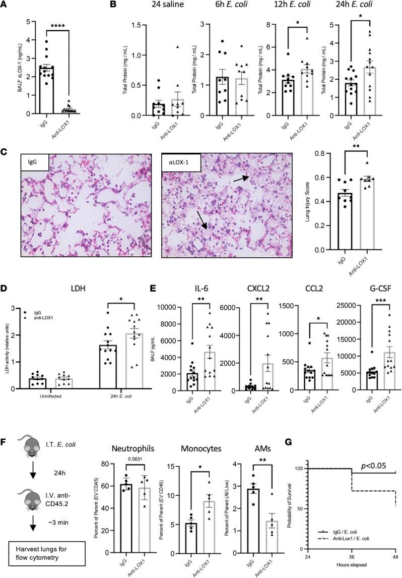
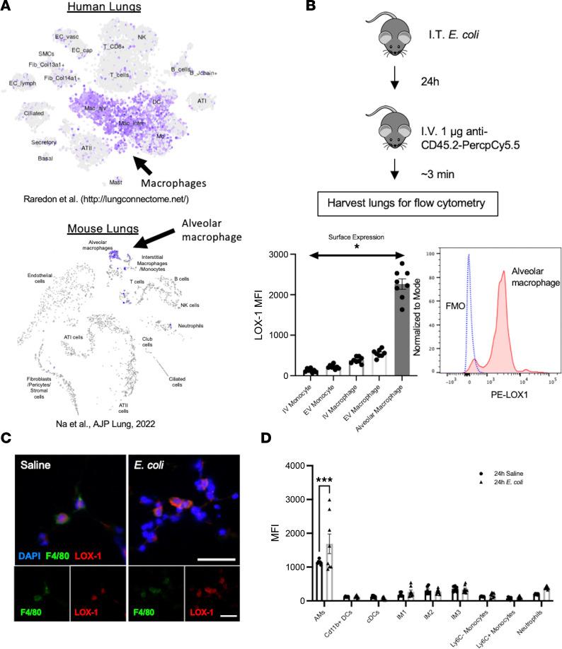
Identifying host factors that contribute to pneumonia incidence and severity are of utmost importance to guiding the development of more effective therapies. Lectin-like oxidized low-density lipoprotein receptor 1 (LOX-1, encoded by OLR1) is a scavenger receptor known to promote vascular injury and inflammation, but whether and how LOX-1 functions in the lung are unknown. Here, we provide evidence of substantial accumulation of LOX-1 in the lungs of patients with acute respiratory distress syndrome and in mice with pneumonia. Unlike previously described injurious contributions of LOX-1, we found that LOX-1 is uniquely protective in the pulmonary airspaces, limiting proteinaceous edema and inflammation. We also identified alveolar macrophages and recruited neutrophils as 2 prominent sites of LOX-1 expression in the lungs, whereby macrophages are capable of further induction during pneumonia and neutrophils exhibit a rapid, but heterogenous, elevation of LOX-1 in the infected lung. Blockade of LOX-1 led to dysregulated immune signaling in alveolar macrophages, marked by alterations in activation markers and a concomitant elevation of inflammatory gene networks. However, bone marrow chimeras also suggested a prominent role for neutrophils in LOX-1-mediated lung protection, further supported by LOX-1+ neutrophils exhibiting transcriptional changes consistent with reparative processes. Taken together, this work establishes LOX-1 as a tissue-protective factor in the lungs during pneumonia, possibly mediated by its influence on immune signaling in alveolar macrophages and LOX-1+ airspace neutrophils.

摘要

确定导致肺炎发病率和严重程度的宿主因素对于指导更有效的治疗方法的发展至关重要。凝集素样氧化型低密度脂蛋白受体 1(LOX-1,由 OLR1 编码)是一种已知促进血管损伤和炎症的清道夫受体,但 LOX-1 是否以及如何在肺部发挥作用尚不清楚。在这里,我们提供了证据表明,急性呼吸窘迫综合征患者和肺炎小鼠的肺部大量积累了 LOX-1。与先前描述的 LOX-1 的损伤性贡献不同,我们发现 LOX-1 在肺的气腔中具有独特的保护作用,可限制蛋白质性水肿和炎症。我们还确定肺泡巨噬细胞和募集的中性粒细胞是肺中 LOX-1 表达的 2 个突出部位,其中巨噬细胞在肺炎期间能够进一步诱导,而中性粒细胞在感染的肺部中迅速但异质地升高 LOX-1。LOX-1 阻断导致肺泡巨噬细胞中免疫信号失调,表现为激活标志物的改变和炎症基因网络的同时升高。然而,骨髓嵌合体也表明中性粒细胞在 LOX-1 介导的肺保护中起重要作用,LOX-1+中性粒细胞表现出与修复过程一致的转录变化进一步支持了这一点。总之,这项工作确立了 LOX-1 作为肺炎期间肺部组织保护因子的地位,可能与其对肺泡巨噬细胞中免疫信号的影响以及 LOX-1+气腔中性粒细胞有关。

https://cdn.ncbi.nlm.nih.gov/pmc/blobs/ac82/9746901/a345c7685a4e/jciinsight-7-149955-g262.jpg

文献AI研究员

20分钟写一篇综述,助力文献阅读效率提升50倍。

立即体验

用中文搜PubMed

大模型驱动的PubMed中文搜索引擎

马上搜索

文档翻译

学术文献翻译模型,支持多种主流文档格式。

立即体验