Suppr超能文献

鉴定新型铁死亡相关预后评分,用于预测慢性淋巴细胞白血病的预后。

Identifying a novel ferroptosis-related prognostic score for predicting prognosis in chronic lymphocytic leukemia.

机构信息

Department of Hematology, The First Affiliated Hospital of Nanjing Medical University, Jiangsu Province Hospital, Nanjing, China.

Key Laboratory of Hematology of Nanjing Medical University, Nanjing, China.

出版信息

Front Immunol. 2022 Oct 6;13:962000. doi: 10.3389/fimmu.2022.962000. eCollection 2022.

Abstract

BACKGROUND

Chronic lymphocytic leukemia (CLL) is the most common leukemia in the western world. Although the treatment landscape for CLL is rapidly evolving, there are still some patients who develop drug resistance or disease refractory. Ferroptosis is a type of lipid peroxidation-induced cell death and has been suggested to have prognostic value in several cancers. Our research aims to build a prognostic model to improve risk stratification in CLL patients and facilitate more accurate assessment for clinical management.

METHODS

The differentially expressed ferroptosis-related genes (FRGs) in CLL were filtered through univariate Cox regression analysis based on public databases. Least absolute shrinkage and selection operator (LASSO) Cox algorithms were performed to construct a prognostic risk model. CIBERSORT and single-sample gene set enrichment analysis (ssGSEA) were performed to estimate the immune infiltration score and immune-related pathways. A total of 36 CLL patients in our center were enrolled in this study as a validation cohort. Moreover, a nomogram model was established to predict the prognosis.

RESULTS

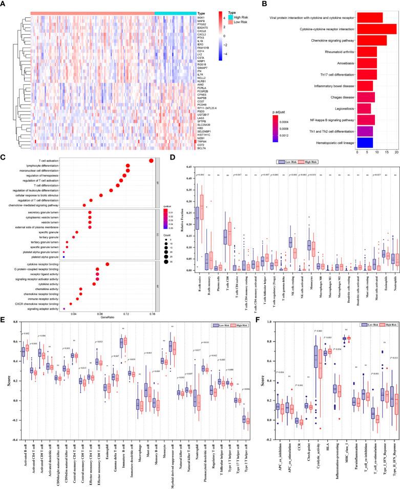
A total of 15 differentially expressed FRGs with prognostic significance were screened out. After minimizing the potential risk of overfitting, we constructed a novel ferroptosis-related prognostic score (FPS) model with nine FRGs (AKR1C3, BECN1, CAV1, CDKN2A, CXCL2, JDP2, SIRT1, SLC1A5, and SP1) and stratified patients into low- and high-risk groups. Kaplan-Meier analysis showed that patients with high FPS had worse overall survival (OS) (<0.0001) and treatment-free survival (TFS) (<0.0001). ROC curves evaluated the prognostic prediction ability of the FPS model. Additionally, the immune cell types and immune-related pathways were correlated with the risk scores in CLL patients. In the validation cohort, the results confirmed that the high-risk group was related to worse OS (<0.0001), progress-free survival (PFS) (=0.0140), and TFS (=0.0072). In the multivariate analysis, only FPS (=0.011) and CLL-IPI (=0.010) were independent risk indicators for OS. Furthermore, we established a nomogram including FPS and CLL-IPI that could strongly and reliably predict individual prognosis.

CONCLUSION

A novel FPS model can be used in CLL for prognostic prediction. The model index may also facilitate the development of new clinical ferroptosis-targeted therapies in patients with CLL.

摘要

背景

慢性淋巴细胞白血病(CLL)是西方世界最常见的白血病。尽管 CLL 的治疗领域正在迅速发展,但仍有一些患者出现耐药或疾病难治。铁死亡是一种脂质过氧化诱导的细胞死亡,已被证明对几种癌症具有预后价值。我们的研究旨在建立一个预后模型,以改善 CLL 患者的风险分层,并为临床管理提供更准确的评估。

方法

基于公共数据库,通过单变量 Cox 回归分析筛选出 CLL 中差异表达的铁死亡相关基因(FRGs)。采用最小绝对收缩和选择算子(LASSO)Cox 算法构建预后风险模型。通过 CIBERSORT 和单样本基因集富集分析(ssGSEA)来估计免疫浸润评分和免疫相关途径。我们中心共纳入 36 例 CLL 患者作为验证队列。此外,还建立了一个列线图模型来预测预后。

结果

筛选出 15 个具有预后意义的差异表达 FRGs。在最小化潜在过度拟合风险后,我们构建了一个新的铁死亡相关预后评分(FPS)模型,该模型包含 9 个 FRGs(AKR1C3、BECN1、CAV1、CDKN2A、CXCL2、JDP2、SIRT1、SLC1A5 和 SP1),并将患者分为低风险和高风险组。Kaplan-Meier 分析表明,FPS 较高的患者总生存(OS)(<0.0001)和无治疗生存(TFS)(<0.0001)较差。ROC 曲线评估了 FPS 模型的预后预测能力。此外,免疫细胞类型和免疫相关途径与 CLL 患者的风险评分相关。在验证队列中,结果证实高危组与较差的 OS(<0.0001)、无进展生存(PFS)(=0.0140)和 TFS(=0.0072)相关。在多变量分析中,只有 FPS(=0.011)和 CLL-IPI(=0.010)是 OS 的独立危险因素。此外,我们建立了一个包含 FPS 和 CLL-IPI 的列线图,能够强烈可靠地预测个体预后。

结论

一个新的 FPS 模型可用于 CLL 的预后预测。该模型指标还可能有助于为 CLL 患者开发新的临床铁死亡靶向治疗。

https://cdn.ncbi.nlm.nih.gov/pmc/blobs/c9fc/9582233/2ad2c0182a33/fimmu-13-962000-g001.jpg

文献AI研究员

20分钟写一篇综述,助力文献阅读效率提升50倍。

立即体验

用中文搜PubMed

大模型驱动的PubMed中文搜索引擎

马上搜索

文档翻译

学术文献翻译模型,支持多种主流文档格式。

立即体验