Suppr超能文献

通过综合多尺度分析剖析α扩增的肺鳞状细胞癌的免疫图谱。

Dissecting the Immunological Profiles in -Amplified LUSC through Integrative Multi-Scale Analyses.

作者信息

Xu Duo, Liu Shengchen, Wu Xi, Marti Thomas M, Dorn Patrick, Schmid Ralph A, Peng Ren-Wang, Shu Yongqian

机构信息

Department of Oncology, The First Affiliated Hospital of Nanjing Medical University, Nanjing 210029, China.

Department of Cardio-Thoracic Surgery, Nanjing First Hospital, Nanjing Medical University, Nanjing 210006, China.

出版信息

Cancers (Basel). 2022 Oct 12;14(20):4997. doi: 10.3390/cancers14204997.

Abstract

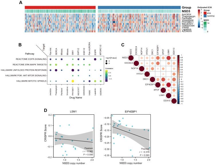
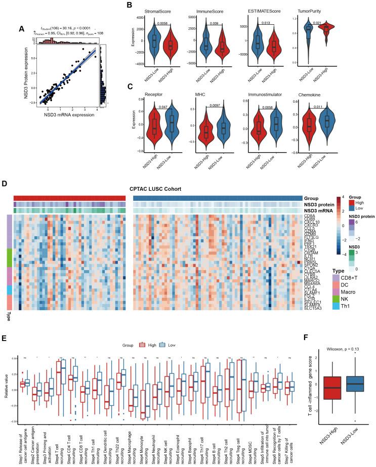
The histone H3 lysine 36 (H3K36) methyltransferase , a neighboring gene of , has been identified as a critical genetic driver of lung squamous cell carcinoma (LUSC). However, the molecular characteristics, especially the immunological roles of in driving carcinogenesis, are poorly understood. In this study, we systematically integrated multi-omics data (e.g., genome, transcriptome, proteome, and TMA array) to dissect the immunological profiles in -amplified LUSC. Next, pharmaco-transcriptomic correlation analysis was implemented to identify the molecular underpinnings and therapeutic vulnerabilities in LUSC. We revealed that -amplified LUSC presents a non-inflamed tumor immune microenvironment (TIME) state in multiple independent LUSC patient cohorts. Predictably, elevated expression was correlated with a worse immunotherapy outcome. Further molecular characterizations revealed that the high activity of unfolded protein response (UPR) signaling might be a pivotal mediator for the non-immunogenic phenotype of -amplified LUSC. Concordantly, we showed that -amplified LUSCs exhibited a more sensitive phenotype to compounds targeting UPR branches than the wild-type group. In brief, our multi-level analyses point to a previously unappreciated immunological role for and provide therapeutic rationales for -amplified squamous lung cancer.

摘要

组蛋白H3赖氨酸36(H3K36)甲基转移酶是[具体基因名称]的相邻基因,已被确定为肺鳞状细胞癌(LUSC)的关键遗传驱动因素。然而,其分子特征,尤其是在致癌过程中的免疫作用,仍知之甚少。在本研究中,我们系统整合了多组学数据(如基因组、转录组、蛋白质组和TMA阵列),以剖析H3K36扩增的LUSC中的免疫图谱。接下来,进行了药物转录组相关性分析,以确定LUSC中的分子基础和治疗弱点。我们发现,在多个独立的LUSC患者队列中,H3K36扩增的LUSC呈现出非炎症性肿瘤免疫微环境(TIME)状态。可以预见,H3K36表达升高与免疫治疗效果较差相关。进一步的分子表征表明,未折叠蛋白反应(UPR)信号的高活性可能是H3K36扩增的LUSC非免疫原性表型的关键介导因素。与此一致,我们表明,H3K36扩增的LUSC对靶向UPR分支的化合物表现出比野生型组更敏感的表型。简而言之,我们通过多层次分析揭示了H3K36此前未被认识到的免疫作用,并为H3K36扩增的肺鳞状细胞癌提供了治疗依据。

https://cdn.ncbi.nlm.nih.gov/pmc/blobs/4e8d/9599511/8e840325614c/cancers-14-04997-g001.jpg

文献AI研究员

20分钟写一篇综述,助力文献阅读效率提升50倍。

立即体验

用中文搜PubMed

大模型驱动的PubMed中文搜索引擎

马上搜索

文档翻译

学术文献翻译模型,支持多种主流文档格式。

立即体验