Suppr超能文献

伐地考昔对下咽鳞状细胞癌的抗肿瘤作用。

Antitumor effects of valdecoxib on hypopharyngeal squamous carcinoma cells.

作者信息

Trang Nguyen Thi Kieu, Yoo Hoon

机构信息

Department of Pharmacology and Dental Therapeutics, College of Dentistry, Chosun University, Gwangju 61452, Korea.

Department of Pharmacy, Thai Binh University of Medicine and Pharmacy, Thai Binh City 06000, Vietnam.

出版信息

Korean J Physiol Pharmacol. 2022 Nov 1;26(6):439-446. doi: 10.4196/kjpp.2022.26.6.439.

Abstract

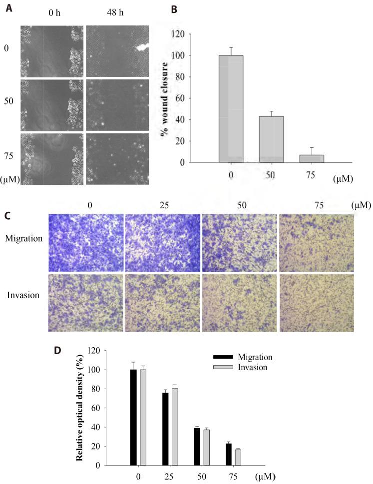
The antitumoral effects of valdecoxib (Val), an United States Food and Drug Administration-approved anti-inflammatory drug that was withdrawn due to the side effects of increased risk of cardiovascular adverse events, were investigated in hypopharyngeal squamous cell carcinoma cells by performing a cell viability assay, transwell assay, immunofluorescence imaging, and Western blotting. Val markedly inhibited cell viability with an IC50 of 67.3 μM after 48 h of treatment, and also downregulated cell cycle proteins such as Cdks and their regulatory cyclin units. Cell migration and invasion were severely suppressed by inhibiting integrin α4/FAK expression. In addition, Val activated the cell cycle checkpoint CHK2 in response to excessive DNA damage, which led to the activation of caspase-3/9 and induced caspase-dependent apoptosis. Furthermore, the signaling cascades of the PI3K/AKT/mTOR and mitogen-activated protein kinase pathways were significantly inhibited by Val treatment. Taken together, our results indicate that Val can be used for the treatment of hypopharyngeal squamous cell carcinoma.

摘要

伐地考昔(Val)是一种经美国食品药品监督管理局批准的抗炎药物,后因心血管不良事件风险增加的副作用而被撤市。本研究通过细胞活力测定、Transwell测定、免疫荧光成像和蛋白质免疫印迹法,对下咽鳞状细胞癌细胞中伐地考昔的抗肿瘤作用进行了研究。处理48小时后,伐地考昔显著抑制细胞活力,IC50为67.3μM,同时还下调细胞周期蛋白,如周期蛋白依赖性激酶(Cdks)及其调节性细胞周期蛋白亚基。通过抑制整合素α4/粘着斑激酶(FAK)的表达,细胞迁移和侵袭受到严重抑制。此外,伐地考昔在应对过度DNA损伤时激活细胞周期检查点CHK2,导致半胱天冬酶-3/9激活,并诱导半胱天冬酶依赖性凋亡。此外,伐地考昔处理显著抑制了PI3K/AKT/mTOR信号级联和丝裂原活化蛋白激酶途径。综上所述,我们的结果表明,伐地考昔可用于治疗下咽鳞状细胞癌。

https://cdn.ncbi.nlm.nih.gov/pmc/blobs/9cad/9614398/4ae7f37d2ce2/kjpp-26-6-439-f1.jpg

文献AI研究员

20分钟写一篇综述,助力文献阅读效率提升50倍。

立即体验

用中文搜PubMed

大模型驱动的PubMed中文搜索引擎

马上搜索

文档翻译

学术文献翻译模型,支持多种主流文档格式。

立即体验