Suppr超能文献

开发和验证四个与铁死亡相关的基因特征,并研究它们与肝癌免疫相关性的关系。

Development and validation of four ferroptosis-related gene signatures and their correlations with immune implication in hepatocellular carcinoma.

机构信息

Department of Breast Surgery, Harbin Medical University Cancer Hospital, Harbin, China.

Department of General Surgery, Tianjin Medical University General Hospital, Tianjin Medical University, Tianjin, China.

出版信息

Front Immunol. 2022 Oct 11;13:1028054. doi: 10.3389/fimmu.2022.1028054. eCollection 2022.

Abstract

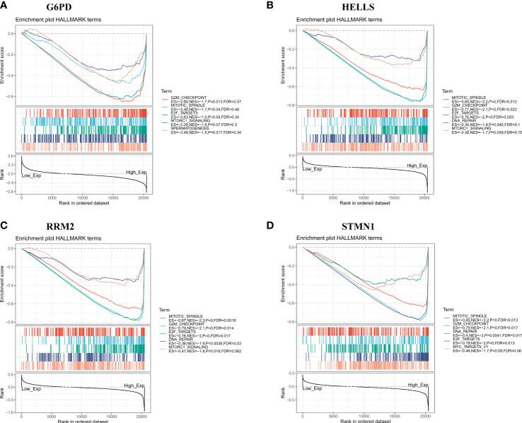
Hepatocellular carcinoma (HCC) is one of the most common malignant tumors. This tumor presents with an insidious onset, rapid progression, and frequent recurrence. Ferroptosis is a newly discovered mode of programmed cell death that may play a key role in the progression of HCC. This study aimed to investigate the prognostic value of ferroptosis-related genes (FRGs) in HCC and their impact on tumor immune function, thereby providing new insights into targeted therapy for HCC. First, 43 differentially expressed FRGs were identified using the TCGA database, and four prognostically relevant methylation-driven FRGs (, , , and ) were screened survival and methylation analyses. Gene co-expression, mutation, and clinicopathological characterization indicated that these four pivotal FRGs play essential roles in tumor progression. We also validated these four genes using transcriptomic and proteomic data as well as cohort samples from our patients. Moreover, receiver operator characteristic (ROC) curves confirmed that the signatures of the four FRGs were independent prognostic factors in HCC. Gene set enrichment analysis of the four FRGs showed statistically significant associations with pathways related to HCC proliferation. Finally, the TIMER and TISIDB databases indicated that the four FRGs were statistically significantly correlated with tumor-infiltrating immune cells and immune checkpoint expression. Taken together, this study provides information guiding a novel therapeutic strategy targeting FRGs for HCC treatment.

摘要

肝细胞癌(HCC)是最常见的恶性肿瘤之一。这种肿瘤发病隐匿,进展迅速,复发频繁。铁死亡是一种新发现的程序性细胞死亡方式,可能在 HCC 的进展中起关键作用。本研究旨在探讨铁死亡相关基因(FRGs)在 HCC 中的预后价值及其对肿瘤免疫功能的影响,从而为 HCC 的靶向治疗提供新的思路。首先,使用 TCGA 数据库鉴定了 43 个差异表达的 FRGs,并通过生存和甲基化分析筛选出四个预后相关的甲基化驱动 FRGs(,,,和)。基因共表达、突变和临床病理特征分析表明,这四个关键 FRGs 在肿瘤进展中发挥着重要作用。我们还使用转录组和蛋白质组数据以及来自我们患者的队列样本验证了这四个基因。此外,接收器操作特征(ROC)曲线证实,这四个 FRGs 的特征是 HCC 的独立预后因素。对这四个 FRGs 的基因集富集分析显示,它们与与 HCC 增殖相关的途径显著相关。最后,TIMER 和 TISIDB 数据库表明,这四个 FRGs 与肿瘤浸润免疫细胞和免疫检查点表达呈统计学显著相关。综上所述,本研究为针对 HCC 治疗的 FRGs 靶向治疗提供了新的治疗策略信息。

https://cdn.ncbi.nlm.nih.gov/pmc/blobs/2683/9592986/1cabcf445c77/fimmu-13-1028054-g001.jpg

文献AI研究员

20分钟写一篇综述,助力文献阅读效率提升50倍。

立即体验

用中文搜PubMed

大模型驱动的PubMed中文搜索引擎

马上搜索

文档翻译

学术文献翻译模型,支持多种主流文档格式。

立即体验