Suppr超能文献

紫杉叶素通过改善肠道微生物群和血液代谢物来提高杜洛克公猪的精液质量。

Taxifolin increased semen quality of Duroc boars by improving gut microbes and blood metabolites.

作者信息

Zhou Yexun, Chen Liang, Han Hui, Xiong Bohui, Zhong Ruqing, Jiang Yue, Liu Lei, Sun Haiqing, Tan Jiajian, Cheng Xiaowei, Schroyen Martine, Gao Yang, Zhao Yong, Zhang Hongfu

机构信息

State Key Laboratory of Animal Nutrition, Institute of Animal Sciences, Chinese Academy of Agricultural Sciences, Beijing, China.

Precision Livestock and Nutrition Unit, Gembloux Agro-Bio Tech, University of Liège, Gembloux, Belgium.

出版信息

Front Microbiol. 2022 Oct 14;13:1020628. doi: 10.3389/fmicb.2022.1020628. eCollection 2022.

Abstract

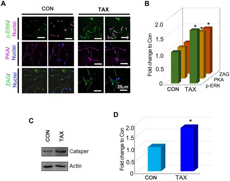
Taxifolin (TAX), as a natural flavonoid, has been widely focused on due to its strong anti-oxidation, anti-inflammation, anti-virus, and even anti-tumor activity. However, the effect of TAX on semen quality was unknown. The purpose of this study was to analyze the beneficial influences of adding feed additive TAX to boar semen in terms of its quality and potential mechanisms. We discovered that TAX increased sperm motility significantly in Duroc boars by the elevation of the protein levels such as ZAG, PKA, CatSper, and p-ERK for sperm quality. TAX increased the blood concentration of testosterone derivatives, antioxidants such as melatonin and betaine, unsaturated fatty acids such as DHA, and beneficial amino acids such as proline. Conversely, TAX decreased 10 different kinds of bile acids in the plasma. Moreover, TAX increased "beneficial" microbes such as , , and at the Genus level. However, TAX reduced the "harmful" intestinal bacteria such as , , and . There was a very close correlation between fecal microbes, plasma metabolites, and semen parameters by the spearman correlation analysis. Therefore, the data suggest that TAX increases the semen quality of Duroc boars by benefiting the gut microbes and blood metabolites. It is supposed that TAX could be used as a kind of feed additive to increase the semen quality of boars to enhance production performance.

摘要

紫杉叶素(TAX)作为一种天然黄酮类化合物,因其强大的抗氧化、抗炎、抗病毒甚至抗肿瘤活性而受到广泛关注。然而,TAX对精液质量的影响尚不清楚。本研究的目的是分析在公猪精液中添加饲料添加剂TAX对其精液质量的有益影响及其潜在机制。我们发现,TAX通过提高ZAG、PKA、CatSper和p-ERK等蛋白质水平,显著提高了杜洛克公猪的精子活力,从而改善了精液质量。TAX提高了睾酮衍生物、褪黑素和甜菜碱等抗氧化剂、DHA等不饱和脂肪酸以及脯氨酸等有益氨基酸的血液浓度。相反,TAX降低了血浆中10种不同的胆汁酸。此外,TAX在属水平上增加了诸如、、和等“有益”微生物。然而,TAX减少了诸如、、和等“有害”肠道细菌。通过斯皮尔曼相关性分析发现,粪便微生物、血浆代谢物和精液参数之间存在非常密切的相关性。因此,数据表明TAX通过有益于肠道微生物和血液代谢物来提高杜洛克公猪的精液质量。据推测,TAX可作为一种饲料添加剂来提高公猪的精液质量,从而提高生产性能。

https://cdn.ncbi.nlm.nih.gov/pmc/blobs/562c/9614168/ddd5e1dec513/fmicb-13-1020628-g001.jpg

文献AI研究员

20分钟写一篇综述,助力文献阅读效率提升50倍。

立即体验

用中文搜PubMed

大模型驱动的PubMed中文搜索引擎

马上搜索

文档翻译

学术文献翻译模型,支持多种主流文档格式。

立即体验