Suppr超能文献

补充海藻酸寡糖可改善热应激下公猪精液质量。

Alginate oligosaccharide supplementation improves boar semen quality under heat stress.

作者信息

Zhou Yexun, Wei Zeou, Tan Jiajian, Sun Haiqing, Jiang Haidi, Gao Yang, Zhang Hongfu, Schroyen Martine

机构信息

State Key Laboratory of Animal Nutrition, Institute of Animal Sciences, Chinese Academy of Agricultural Sciences, Beijing, 100193, P. R. China.

Precision Livestock and Nutrition Unit, Gembloux Agro-Bio Tech, University of Liège, Gembloux, Belgium.

出版信息

Stress Biol. 2024 Sep 3;4(1):37. doi: 10.1007/s44154-024-00177-7.

Abstract

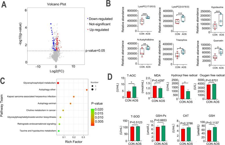
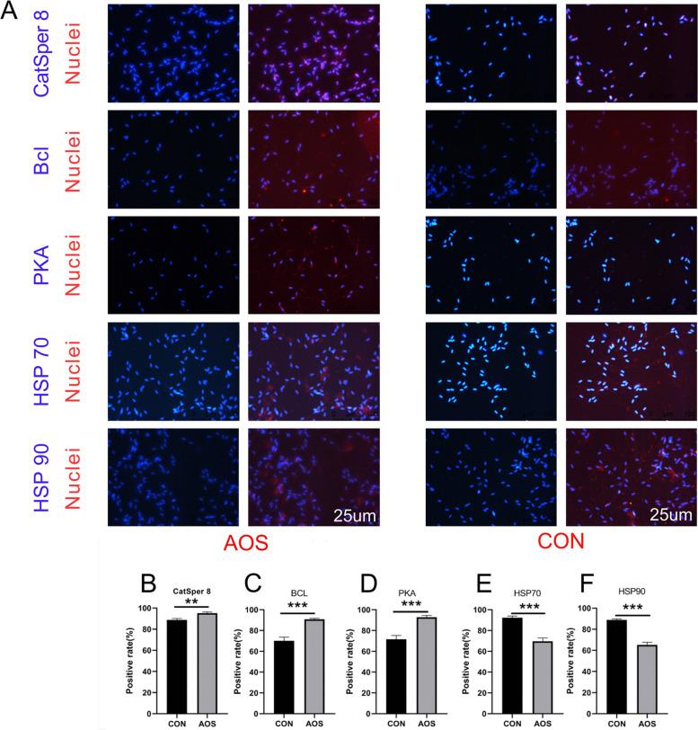
Heat stress is a serious problem that affects animal husbandry by reducing growth and reproductive performance of animals. Adding plant extracts to the diet is an effective way to help overcome this problem. Alginate oligosaccharide (AOS) is a natural non-toxic antioxidant with multiple biological activities. This study analyzed the potential mechanism of AOS in alleviating heat stress and improving semen quality in boars through a combination of multiple omics tools. The results indicated that AOS could significantly increase sperm motility (P < 0.001) and sperm concentration (P < 0.05). At the same time, AOS improved the antioxidant capacity of blood and semen, and increased blood testosterone (P < 0.05) level. AOS could improve the metabolites in sperm, change the composition of gut microbiota, increase the relative abundance of beneficial bacteria such as Pseudomonas (P < 0.01), Escherichia-Shigella (P < 0.05), Bifidobacterium (P < 0.01), reduce the relative abundance of harmful bacteria such as Prevotella_9 (P < 0.05), Prevotellaceae_UCG-001 (P < 0.01), and increase the content of short chain fatty acids. Proteomic results showed that AOS increased proteins related to spermatogenesis, while decreasing heat shock protein 70 (P < 0.05) and heat shock protein 90 (P < 0.01). These results were verified using immunofluorescence staining technology. There was a good correlation among sperm quality, sperm metabolome, sperm proteome, and gut microbiota. In conclusion, AOS can be used as a feed additive to increase the semen quality of boars to enhance reproductive performance under heat stress.

摘要

热应激是一个严重的问题,它通过降低动物的生长和繁殖性能来影响畜牧业。在日粮中添加植物提取物是帮助克服这一问题的有效方法。海藻酸钠寡糖(AOS)是一种具有多种生物活性的天然无毒抗氧化剂。本研究通过多种组学工具相结合,分析了AOS缓解公猪热应激和提高精液质量的潜在机制。结果表明,AOS可显著提高精子活力(P < 0.001)和精子浓度(P < 0.05)。同时,AOS提高了血液和精液的抗氧化能力,并提高了血液睾酮水平(P < 0.05)。AOS可以改善精子中的代谢产物,改变肠道微生物群的组成,增加有益菌如假单胞菌(P < 0.01)、埃希氏菌属-志贺氏菌属(P < 0.05)、双歧杆菌属(P < 0.01)的相对丰度,降低有害菌如普氏菌属_9(P < 0.05)、普雷沃氏菌科_UCG-001(P < 0.01)的相对丰度,并增加短链脂肪酸的含量。蛋白质组学结果表明,AOS增加了与精子发生相关的蛋白质,同时降低了热休克蛋白70(P < 0.05)和热休克蛋白90(P < 0.01)。这些结果通过免疫荧光染色技术得到了验证。精子质量、精子代谢组、精子蛋白质组和肠道微生物群之间存在良好的相关性。总之,AOS可作为饲料添加剂,提高公猪精液质量,以增强热应激条件下的繁殖性能。

https://cdn.ncbi.nlm.nih.gov/pmc/blobs/f98e/11383898/0865f18f8f92/44154_2024_177_Fig1_HTML.jpg

文献AI研究员

20分钟写一篇综述,助力文献阅读效率提升50倍。

立即体验

用中文搜PubMed

大模型驱动的PubMed中文搜索引擎

马上搜索

文档翻译

学术文献翻译模型,支持多种主流文档格式。

立即体验