Suppr超能文献

睾丸表达基因 11 抑制顺铂诱导的 DNA 损伤,并有助于睾丸生殖细胞肿瘤的化疗耐药性。

Testis-expressed gene 11 inhibits cisplatin-induced DNA damage and contributes to chemoresistance in testicular germ cell tumor.

机构信息

Division of Systems Medicine and Gene Therapy, Saitama Medical University, Hidaka, Saitama, 350-1241, Japan.

Department of Urology, Saitama Medical Center, Saitama Medical University, Kawagoe, Saitama, 350-8550, Japan.

出版信息

Sci Rep. 2022 Nov 1;12(1):18423. doi: 10.1038/s41598-022-21856-3.

Abstract

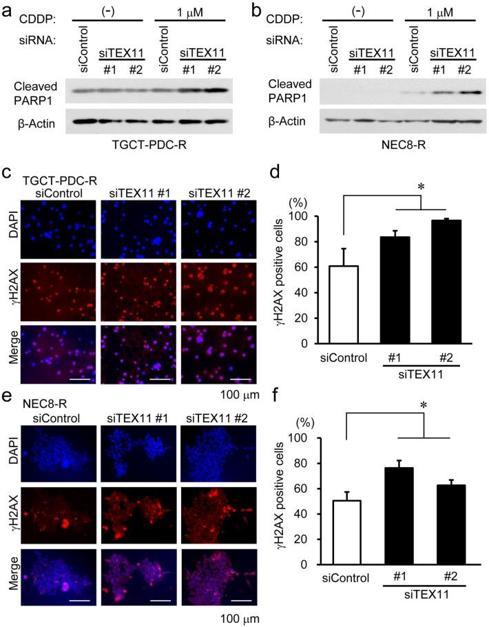
Testicular germ cell tumor (TGCT) is a rare cancer but the most common tumor among adolescent and young adult males. Patients with advanced TGCT often exhibit a worse prognosis due to the acquisition of therapeutic resistance. Cisplatin-based chemotherapy is a standard treatment for advanced TGCTs initially sensitive to cisplatin, as exemplified by embryonal carcinoma. The acquisition of cisplatin resistance, however, could be a fatal obstacle for TGCT management. To identify cisplatin resistance-related genes, we performed transcriptome analysis for cisplatin-resistant TGCT cells compared to parental cells. In two types of cisplatin-resistant TGCT cell models that we established from patient-derived TGCT cells, and from the NEC8 cell line, we found that mRNA levels of the high-mobility-group nucleosome-binding gene HMGN5 and meiosis-related gene TEX11 were remarkably upregulated compared to those in the corresponding parental cells. We showed that either HMGN5 or TEX11 knockdown substantially reduced the viability of cisplatin-resistant TGCT cells in the presence of cisplatin. Notably, TEX11 silencing in cisplatin-resistant TGCT cells increased the level of cleaved PARP1 protein, and the percentage of double-strand break marker γH2AX-positive cells. We further demonstrated the therapeutic efficiency of TEX11-specific siRNA on in vivo xenograft models derived from cisplatin-resistant patient-derived TGCT cells. Taken together, the present study provides a potential insight into a mechanism of cisplatin resistance via TEX11-dependent pathways that inhibit apoptosis and DNA damage. We expect that our findings can be applied to the improvement of cisplatin-based chemotherapy for TGCT, particularly for TEX11-overexpressing tumor.

摘要

睾丸生殖细胞肿瘤 (TGCT) 是一种罕见的癌症,但却是青少年和年轻男性中最常见的肿瘤。由于获得治疗耐药性,晚期 TGCT 患者的预后往往较差。顺铂为基础的化疗是对顺铂最初敏感的晚期 TGCT 的标准治疗方法,例如胚胎癌。然而,顺铂耐药性的获得可能是 TGCT 治疗的致命障碍。为了鉴定与顺铂耐药相关的基因,我们对顺铂耐药 TGCT 细胞与亲本细胞进行了转录组分析。在我们从患者来源的 TGCT 细胞和 NEC8 细胞系建立的两种类型的顺铂耐药 TGCT 细胞模型中,我们发现与相应的亲本细胞相比,高迁移率族核小体结合基因 HMGN5 和减数分裂相关基因 TEX11 的 mRNA 水平显著上调。我们表明,在顺铂存在的情况下,HMGN5 或 TEX11 的敲低均可显著降低顺铂耐药 TGCT 细胞的活力。值得注意的是,TEX11 在顺铂耐药 TGCT 细胞中的沉默增加了裂解的 PARP1 蛋白的水平,以及双链断裂标志物 γH2AX 阳性细胞的百分比。我们进一步证明了 TEX11 特异性 siRNA 在源自顺铂耐药患者来源的 TGCT 细胞的体内异种移植模型中的治疗效率。总之,本研究提供了一个潜在的机制,即 TEX11 依赖性途径抑制细胞凋亡和 DNA 损伤导致顺铂耐药。我们期望我们的发现可以应用于 TGCT 的顺铂为基础的化疗的改善,特别是对于 TEX11 过表达的肿瘤。

https://cdn.ncbi.nlm.nih.gov/pmc/blobs/b0fb/9626550/2bfe1cf9bbef/41598_2022_21856_Fig1_HTML.jpg

文献AI研究员

20分钟写一篇综述,助力文献阅读效率提升50倍。

立即体验

用中文搜PubMed

大模型驱动的PubMed中文搜索引擎

马上搜索

文档翻译

学术文献翻译模型,支持多种主流文档格式。

立即体验