Suppr超能文献

在人肺细胞中发现瑞德西韦与已批准药物的 SARS-CoV-2 抗病毒协同作用。

Discovery of SARS-CoV-2 antiviral synergy between remdesivir and approved drugs in human lung cells.

机构信息

Division of Infectious Diseases and Vaccinology, School of Public Health, University of California, Berkeley, CA, 94720, USA.

The Henry Wheeler Center for Emerging and Neglected Diseases, 344 Li Ka Shing, Berkeley, CA, 94720, USA.

出版信息

Sci Rep. 2022 Nov 2;12(1):18506. doi: 10.1038/s41598-022-21034-5.

Abstract

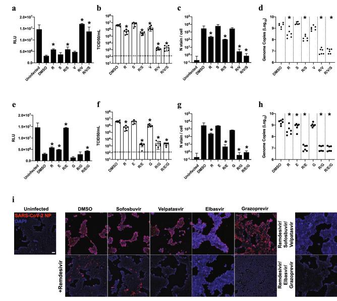
SARS coronavirus 2 (SARS-CoV-2) has caused an ongoing global pandemic with significant mortality and morbidity. At this time, the only FDA-approved therapeutic for COVID-19 is remdesivir, a broad-spectrum antiviral nucleoside analog. Efficacy is only moderate, and improved treatment strategies are urgently needed. To accomplish this goal, we devised a strategy to identify compounds that act synergistically with remdesivir in preventing SARS-CoV-2 replication. We conducted combinatorial high-throughput screening in the presence of submaximal remdesivir concentrations, using a human lung epithelial cell line infected with a clinical isolate of SARS-CoV-2. This identified 20 approved drugs that act synergistically with remdesivir, many with favorable pharmacokinetic and safety profiles. Strongest effects were observed with established antivirals, Hepatitis C virus nonstructural protein 5A (HCV NS5A) inhibitors velpatasvir and elbasvir. Combination with their partner drugs sofosbuvir and grazoprevir further increased efficacy, increasing remdesivir's apparent potency > 25-fold. We report that HCV NS5A inhibitors act on the SARS-CoV-2 exonuclease proofreader, providing a possible explanation for the synergy observed with nucleoside analog remdesivir. FDA-approved Hepatitis C therapeutics Epclusa® (velpatasvir/sofosbuvir) and Zepatier® (elbasvir/grazoprevir) could be further optimized to achieve potency and pharmacokinetic properties that support clinical evaluation in combination with remdesivir.

摘要

严重急性呼吸综合征冠状病毒 2 (SARS-CoV-2) 导致了目前正在持续的全球大流行,其病死率和发病率都很高。目前,唯一获得美国食品药品监督管理局 (FDA) 批准用于治疗 COVID-19 的药物是瑞德西韦,一种广谱抗病毒核苷类似物。其疗效仅为中等,迫切需要改进治疗策略。为了实现这一目标,我们设计了一种策略,以确定与瑞德西韦联合使用可预防 SARS-CoV-2 复制的化合物。我们在亚最大浓度瑞德西韦存在的情况下,用感染 SARS-CoV-2 临床分离株的人肺上皮细胞系进行了组合式高通量筛选。这鉴定出 20 种与瑞德西韦协同作用的已批准药物,其中许多具有良好的药代动力学和安全性特征。观察到最强的作用是用已建立的抗病毒药物,丙型肝炎病毒非结构蛋白 5A (HCV NS5A) 抑制剂 velpatasvir 和 elbasvir。与它们的伴侣药物 sofosbuvir 和 grazoprevir 联合使用进一步提高了疗效,使瑞德西韦的表观效力增加了 25 倍以上。我们报告 HCV NS5A 抑制剂作用于 SARS-CoV-2 外切核酸酶校对酶,为与核苷类似物瑞德西韦观察到的协同作用提供了一种可能的解释。已批准的丙型肝炎治疗药物 Epclusa®(velpatasvir/sofosbuvir)和 Zepatier®(elbasvir/grazoprevir)可以进一步优化,以实现与瑞德西韦联合使用的效力和药代动力学特性,支持临床评估。

https://cdn.ncbi.nlm.nih.gov/pmc/blobs/f181/9630513/21465fb2fed5/41598_2022_21034_Fig1_HTML.jpg

文献AI研究员

20分钟写一篇综述,助力文献阅读效率提升50倍。

立即体验

用中文搜PubMed

大模型驱动的PubMed中文搜索引擎

马上搜索

文档翻译

学术文献翻译模型,支持多种主流文档格式。

立即体验