Suppr超能文献

自闭症患者大脑皮层广泛存在转录组失调。

Broad transcriptomic dysregulation occurs across the cerebral cortex in ASD.

机构信息

Center for Neurobehavioral Genetics, Semel Institute for Neuroscience and Human Behavior, David Geffen School of Medicine, University of California, Los Angeles, CA, USA.

Center for Autism Research and Treatment, Semel Institute of Neuroscience and Human Behavior, University of California, Los Angeles, CA, USA.

出版信息

Nature. 2022 Nov;611(7936):532-539. doi: 10.1038/s41586-022-05377-7. Epub 2022 Nov 2.

Abstract

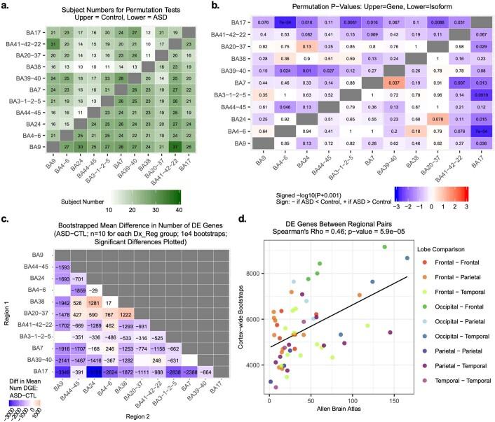
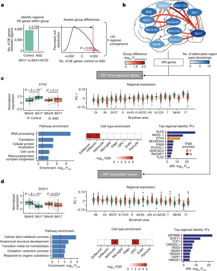
Neuropsychiatric disorders classically lack defining brain pathologies, but recent work has demonstrated dysregulation at the molecular level, characterized by transcriptomic and epigenetic alterations. In autism spectrum disorder (ASD), this molecular pathology involves the upregulation of microglial, astrocyte and neural-immune genes, the downregulation of synaptic genes, and attenuation of gene-expression gradients in cortex. However, whether these changes are limited to cortical association regions or are more widespread remains unknown. To address this issue, we performed RNA-sequencing analysis of 725 brain samples spanning 11 cortical areas from 112 post-mortem samples from individuals with ASD and neurotypical controls. We find widespread transcriptomic changes across the cortex in ASD, exhibiting an anterior-to-posterior gradient, with the greatest differences in primary visual cortex, coincident with an attenuation of the typical transcriptomic differences between cortical regions. Single-nucleus RNA-sequencing and methylation profiling demonstrate that this robust molecular signature reflects changes in cell-type-specific gene expression, particularly affecting excitatory neurons and glia. Both rare and common ASD-associated genetic variation converge within a downregulated co-expression module involving synaptic signalling, and common variation alone is enriched within a module of upregulated protein chaperone genes. These results highlight widespread molecular changes across the cerebral cortex in ASD, extending beyond association cortex to broadly involve primary sensory regions.

摘要

神经精神疾病经典地缺乏明确的大脑病理学特征,但最近的研究工作表明,分子水平存在失调,表现为转录组和表观遗传改变。在自闭症谱系障碍 (ASD) 中,这种分子病理学涉及小胶质细胞、星形胶质细胞和神经免疫基因的上调、突触基因的下调,以及皮质中基因表达梯度的衰减。然而,这些变化是否仅限于皮质联合区域,或者是否更为广泛,目前尚不清楚。为了解决这个问题,我们对来自 112 名 ASD 和神经典型对照个体的 11 个皮质区域的 725 个脑样本进行了 RNA 测序分析。我们发现 ASD 患者的整个皮质都存在广泛的转录组变化,表现出从前到后的梯度,在初级视觉皮质中差异最大,与皮质区域之间典型的转录组差异的衰减一致。单细胞 RNA 测序和甲基化分析表明,这种强大的分子特征反映了细胞类型特异性基因表达的变化,特别是影响兴奋性神经元和神经胶质细胞。罕见和常见的 ASD 相关遗传变异都集中在一个涉及突触信号的下调共表达模块内,而常见变异则单独富集在一个上调的蛋白质伴侣基因模块内。这些结果突出了 ASD 患者整个大脑皮质的广泛分子变化,不仅限于联合皮质,还广泛涉及主要感觉区域。

https://cdn.ncbi.nlm.nih.gov/pmc/blobs/af98/9668748/8ac69310ae21/41586_2022_5377_Fig1_HTML.jpg

文献AI研究员

20分钟写一篇综述,助力文献阅读效率提升50倍。

立即体验

用中文搜PubMed

大模型驱动的PubMed中文搜索引擎

马上搜索

文档翻译

学术文献翻译模型,支持多种主流文档格式。

立即体验