Suppr超能文献

JAK2V617F 突变驱动血管驻留巨噬细胞向病理性表型转化,并促进夹层主动脉瘤的发生。

JAK2V617F mutation drives vascular resident macrophages toward a pathogenic phenotype and promotes dissecting aortic aneurysm.

机构信息

Université Paris Cité, Inserm, PARCC, F-75015, Paris, France.

Service de médecine vasculaire, Hopital Européen G. Pompidou, Paris, France.

出版信息

Nat Commun. 2022 Nov 3;13(1):6592. doi: 10.1038/s41467-022-34469-1.

Abstract

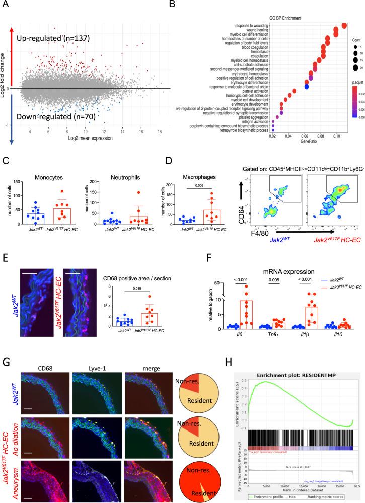
JAK2V617F mutation is associated with an increased risk for athero-thrombotic cardiovascular disease, but its role in aortic disease development and complications remains unknown. In a cohort of patients with myeloproliferative neoplasm, JAK2V617F mutation was identified as an independent risk factor for dilation of both the ascending and descending thoracic aorta. Using single-cell RNA-seq, complementary genetically-modified mouse models, as well as pharmacological approaches, we found that JAK2V617F mutation was associated with a pathogenic pro-inflammatory phenotype of perivascular tissue-resident macrophages, which promoted deleterious aortic wall remodeling at early stages, and dissecting aneurysm through the recruitment of circulating monocytes at later stages. Finally, genetic manipulation of tissue-resident macrophages, or treatment with a Jak2 inhibitor, ruxolitinib, mitigated aortic wall inflammation and reduced aortic dilation and rupture. Overall, JAK2V617F mutation drives vascular resident macrophages toward a pathogenic phenotype and promotes dissecting aortic aneurysm.

摘要

JAK2V617F 突变与动脉粥样血栓性心血管疾病的风险增加相关,但它在主动脉疾病发展和并发症中的作用尚不清楚。在一组骨髓增殖性肿瘤患者中,JAK2V617F 突变被确定为升主动脉和降主动脉扩张的独立危险因素。通过单细胞 RNA-seq、互补的基因修饰小鼠模型以及药理学方法,我们发现 JAK2V617F 突变与血管周围组织驻留巨噬细胞的致病性促炎表型相关,这种表型在早期促进有害的主动脉壁重塑,并在后期通过募集循环单核细胞导致夹层动脉瘤。最后,通过基因操作组织驻留巨噬细胞,或用 Jak2 抑制剂鲁索利替尼进行治疗,减轻了主动脉壁炎症,减少了主动脉扩张和破裂。总的来说,JAK2V617F 突变使血管驻留巨噬细胞向致病性表型转化,并促进了夹层动脉瘤的发生。

https://cdn.ncbi.nlm.nih.gov/pmc/blobs/f26c/9633755/0d566e2f6399/41467_2022_34469_Fig1_HTML.jpg

文献AI研究员

20分钟写一篇综述,助力文献阅读效率提升50倍。

立即体验

用中文搜PubMed

大模型驱动的PubMed中文搜索引擎

马上搜索

文档翻译

学术文献翻译模型,支持多种主流文档格式。

立即体验