Suppr超能文献

新型主动脉夹层模型将内皮功能障碍与免疫浸润联系起来。

Novel Aortic Dissection Model Links Endothelial Dysfunction and Immune Infiltration.

作者信息

Kimura Kenichi, Motoyama Eri, Kanki Sachiko, Asano Keiichi, Sips Patrick, Sheikh Md Al Amin, Clarin Maria Thea Rane Dela Cruz, Raja Erna, Takeda Mariko, Ishii Ryutaro, Murata Kazuya, Deleeuw Violette, Muiño Mosquera Laura, De Backer Julie, Mizuno Seiya, Sakai Lynn Y, Nakamura Tomoyuki, Yanagisawa Hiromi

机构信息

Life Science Center for Survival Dynamics, Tsukuba Advanced Research Alliance (K.K., E.M., K.A., M.A.A.S., M.T.R.D.C.C., E.R., R.I., H.Y.), University of Tsukuba, Japan.

Thoracic and Cardiovascular Surgery, Osaka Medical and Pharmaceutical University, Japan (S.K.).

出版信息

Circ Res. 2025 Jun 20;137(1):26-42. doi: 10.1161/CIRCRESAHA.125.326230. Epub 2025 May 14.

Abstract

BACKGROUND

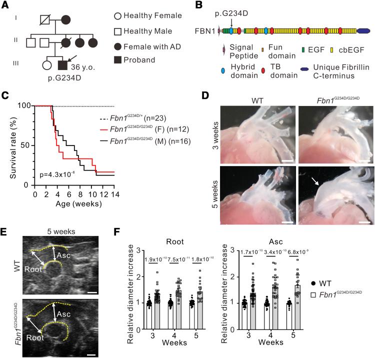
Aortic dissection (AD) is the separation of medial layers of the aorta and is a major cause of death in patients with connective tissue disorders such as Marfan syndrome. However, molecular triggers instigating AD, its temporospatial progression, and how vascular cells in each vessel layer interact and participate in the pathological process remain incompletely understood. To unravel the underlying molecular mechanisms of AD, we generated a spontaneous AD mouse model.

METHODS

We incorporated a novel missense variant (p.G234D) in , the gene for fibrillin-1, identified in a patient with nonsyndromic familial AD into mice using the CRISPR/Cas9 (clustered regularly interspaced short palindromic repeats/CRISPR-associated protein 9) system. We performed molecular pathological analyses of the aortic lesions by histology, immunofluorescence staining, electron microscopy, synchrotron-based imaging, and single-cell RNA sequencing. Biochemical analysis was performed to examine the binding capacity of mutant human FBN1 (fibrillin 1 Gly234Asp) protein to LTBPs (latent TGFβ [transforming growth factor-beta] binding proteins), and signaling pathways in the mutant aortic wall were examined by the Western blot analysis.

RESULTS

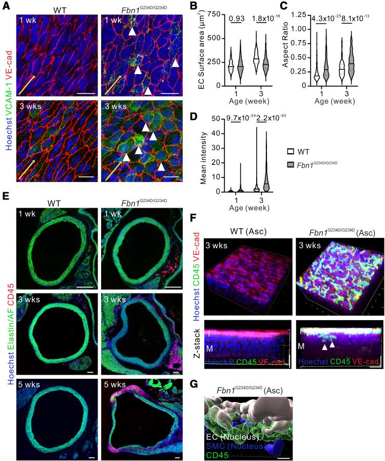
Fifty percent of the mutant mice died within 5 weeks of age from multiple intimomedial tears that expanded longitudinally and progressed to aortic rupture accompanied by massive immune cell infiltration. endothelial cells exhibited altered mechanosensing with loss of parallel alignment to blood flow and upregulation of VCAM-1 (vascular cell adhesion molecule-1) and ICAM-1 (intercellular adhesion molecule-1) as early as 1 week of age. Single-cell RNA sequencing, validated by immunostaining, revealed a cluster of monocyte/macrophage predominantly in the intima at 3 weeks of age before the dissection, and the second cluster of macrophages increased during the progression of intimomedial tears, exhibiting strong CCR2+ (C-C motif chemokine receptor 2 positive) and both M1- and M2-like features. Consistently, upregulation of MMP2/9 (matrix metalloproteinase 2 and 9) was observed. Biochemically, FBN1 lost the ability to bind to LTBP-1, -2, and -4, resulting in the downregulation of TGFβ signaling in the aortic wall.

CONCLUSIONS

We show that interactions involving endothelial cells and macrophages/monocytes in the intima, where the extracellular matrix (ECM) microenvironment contains reduced TGFβ signaling, contribute to the initiation of AD. Our novel AD mouse model provides a unique opportunity to identify target molecules involved in the intimomedial tears that can be utilized for the development of therapeutic strategies.

摘要

背景

主动脉夹层(AD)是主动脉中层的分离,是马凡综合征等结缔组织疾病患者死亡的主要原因。然而,引发AD的分子触发因素、其时空进展以及每个血管层中的血管细胞如何相互作用并参与病理过程仍未完全了解。为了阐明AD的潜在分子机制,我们构建了一种自发性AD小鼠模型。

方法

我们使用CRISPR/Cas9(成簇规律间隔短回文重复序列/CRISPR相关蛋白9)系统,将在一名非综合征性家族性AD患者中鉴定出的原纤维蛋白-1基因中的一种新型错义变体(p.G234D)导入小鼠体内。我们通过组织学、免疫荧光染色、电子显微镜、基于同步加速器的成像和单细胞RNA测序对主动脉病变进行了分子病理学分析。进行生化分析以检测突变型人FBN1(原纤维蛋白1 Gly234Asp)蛋白与LTBP(潜伏转化生长因子-β结合蛋白)的结合能力,并通过蛋白质印迹分析检测突变主动脉壁中的信号通路。

结果

50%的突变小鼠在5周龄内死于多处内膜中层撕裂,这些撕裂纵向扩展并发展为主动脉破裂,伴有大量免疫细胞浸润。早在1周龄时,内皮细胞就表现出机械传感改变,与血流的平行排列丧失,VCAM-1(血管细胞黏附分子-1)和ICAM-1(细胞间黏附分子-1)上调。通过免疫染色验证的单细胞RNA测序显示,在解剖前3周,内膜中主要有一群单核细胞/巨噬细胞,在内膜中层撕裂进展过程中,第二群巨噬细胞增加,表现出强烈的CCR2+(C-C基序趋化因子受体2阳性)以及M1和M2样特征。一致地,观察到MMP2/9(基质金属蛋白酶2和9)上调。在生化方面,FBN1失去了与LTBP-1、-2和-4结合的能力,导致主动脉壁中TGFβ信号通路下调。

结论

我们表明,在内膜中涉及内皮细胞和巨噬细胞/单核细胞的相互作用,其中细胞外基质(ECM)微环境中TGFβ信号减少,有助于AD的起始。我们的新型AD小鼠模型为鉴定参与内膜中层撕裂的靶分子提供了独特的机会,这些分子可用于开发治疗策略。

https://cdn.ncbi.nlm.nih.gov/pmc/blobs/1b58/12175827/f7fcb6defb16/res-137-026-g001.jpg

文献AI研究员

20分钟写一篇综述,助力文献阅读效率提升50倍。

立即体验

用中文搜PubMed

大模型驱动的PubMed中文搜索引擎

马上搜索

文档翻译

学术文献翻译模型,支持多种主流文档格式。

立即体验