Suppr超能文献

一种光动力学致敏树突状细胞疫苗,可在头颈部鳞状细胞癌的小鼠模型中增强抗 PD-L1 单克隆抗体的抗肿瘤作用。

A photodynamically sensitized dendritic cell vaccine that promotes the anti-tumor effects of anti-PD-L1 monoclonal antibody in a murine model of head and neck squamous cell carcinoma.

机构信息

Department of Otolaryngology-Head and Neck Surgery, The Second Hospital of Jilin University, No. 218, Ziqiang Street, Nanguan District, 130041, Changchun, Jilin Province, People's Republic of China.

Key Laboratory of Pathobiology, Department of pathophysiology, College of Basic Medical Sciences, Ministry of Education, Jilin University, 126 Xinmin Street, 130012, Changchun, Jilin, P.R. China.

出版信息

J Transl Med. 2022 Nov 3;20(1):505. doi: 10.1186/s12967-022-03707-x.

Abstract

BACKGROUND

Immune checkpoint inhibitors are promising tools in combating several cancers, including head and neck squamous cell carcinoma (HNSCC). However, a substantial portion of HNSCC patients do not respond to PD-L1 antibody. Here we describe a photodynamic therapeutic (PDT) approach to enhance anti-tumor effects of the anti-PD-L1 antibody.

METHODS

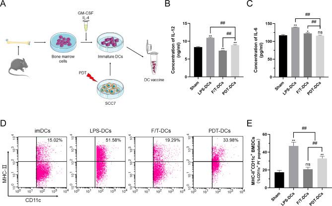
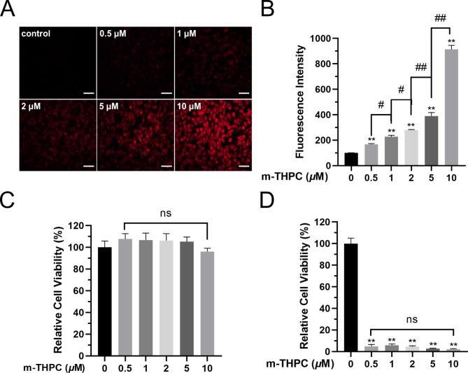
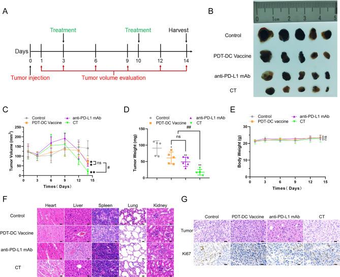
Phototoxicity of PDT was confirmed using fluorescence microscopy, Cell Counting Kit-8 (CCK-8), Enzyme Linked Immunosorbent Assay (ELISA) and flow cytometry analyses. Phenotypic and functional maturation of immature DCs (imDCs) induced by PDT were measured using flow cytometry and ELISA. A mouse model was established using the HNSCC line, SCC7, and was used to evaluate therapeutic effects of PDT-DC vaccine in facilitating anti-tumor immunity of PD-L1 antibody.

RESULTS

Immunogenic cell death (ICD) of SCC7 cells was induced by PDT with 0.5 µM of m-THPC and the 5 J/cm of light dose. ICD of SCC7 cells stimulated imDCs maturation. In vivo assays suggested that PDT-DC vaccine and anti-PD-L1 mAb synergistically induced anti-tumor immunity and suppressed tumor progression.

CONCLUSION

PDT-DC vaccine enhances therapeutic effects of PD-L1 antibody, which might provide a novel approach for HNSCC immunotherapy.

摘要

背景

免疫检查点抑制剂是抗击多种癌症(包括头颈部鳞状细胞癌[HNSCC])的有前途的工具。然而,相当一部分 HNSCC 患者对 PD-L1 抗体没有反应。在这里,我们描述了一种光动力治疗(PDT)方法,以增强抗 PD-L1 抗体的抗肿瘤作用。

方法

使用荧光显微镜、细胞计数试剂盒-8(CCK-8)、酶联免疫吸附试验(ELISA)和流式细胞术分析来确认 PDT 的光毒性。使用流式细胞术和 ELISA 来测量 PDT 诱导的未成熟 DC(imDC)的表型和功能成熟。使用 HNSCC 细胞系 SCC7 建立了小鼠模型,并用于评估 PDT-DC 疫苗在促进 PD-L1 抗体抗肿瘤免疫方面的治疗效果。

结果

SCC7 细胞的免疫原性细胞死亡(ICD)是由 0.5 µM 的 m-THPC 和 5 J/cm 的光剂量的 PDT 诱导的。SCC7 细胞的 ICD 刺激 imDC 的成熟。体内实验表明,PDT-DC 疫苗和抗 PD-L1 mAb 协同诱导抗肿瘤免疫,抑制肿瘤进展。

结论

PDT-DC 疫苗增强了 PD-L1 抗体的治疗效果,为 HNSCC 的免疫治疗提供了一种新方法。

https://cdn.ncbi.nlm.nih.gov/pmc/blobs/bab5/9635135/306527aa3db8/12967_2022_3707_Fig1_HTML.jpg

文献AI研究员

20分钟写一篇综述,助力文献阅读效率提升50倍。

立即体验

用中文搜PubMed

大模型驱动的PubMed中文搜索引擎

马上搜索

文档翻译

学术文献翻译模型,支持多种主流文档格式。

立即体验