Suppr超能文献

转录激活因子 3 通过调控成骨细胞铁死亡改善 2 型糖尿病骨质疏松症的成骨功能。

ATF3 Regulates Osteogenic Function by Mediating Osteoblast Ferroptosis in Type 2 Diabetic Osteoporosis.

机构信息

Department of Joint Surgery, Dalian Municipal Central Hospital, Dalian, Liaoning Province, China.

China Medical University, Shenyang, Liaoning Province, China.

出版信息

Dis Markers. 2022 Oct 26;2022:9872243. doi: 10.1155/2022/9872243. eCollection 2022.

Abstract

PURPOSE

Osteoporosis is a complication of type 2 diabetes, and it is characterized by reduced bone mass, augmented bone fragility, and increased risk of fracture, thus reducing patient quality of life, especially in the elderly. Ferroptosis has been implicated in the pathological process of type 2 diabetic osteoporosis (T2DOP), but the specific underlying mechanisms remain largely unknown. This study clarified the role of activating transcription factor 3 (ATF3) in T2DOP and explored its specific regulatory mechanism, providing a new treatment target for T2DOP.

METHODS

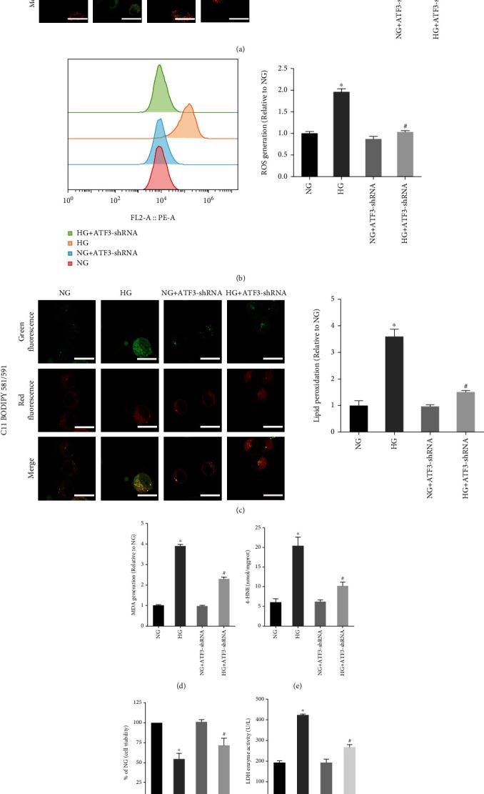
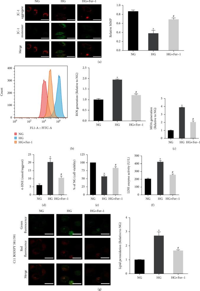
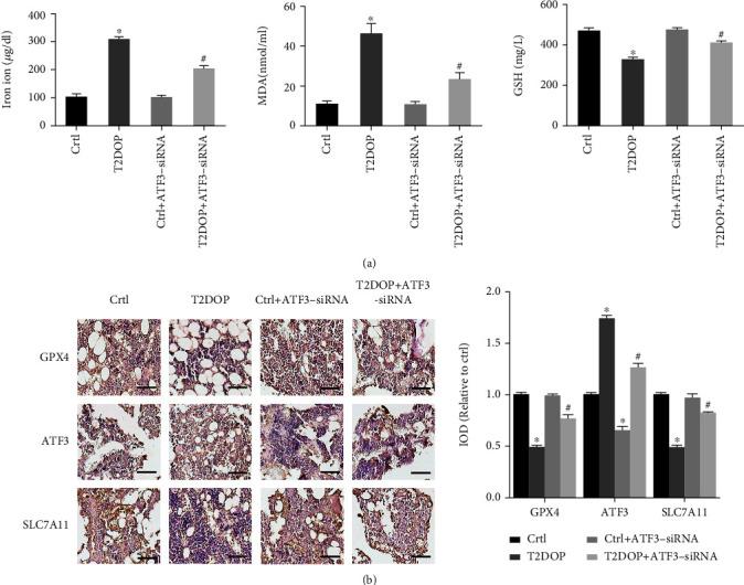
We cultured hFob1.19 cells in high glucose (HG, 35 mM) and knocked down ATF3 using short hairpin RNA (shRNA). We then measured cell viability, assessed morphology, quantified the expression of ATF3 and glutathione peroxidase 4 (GPX4), detected the levels of reactive oxygen species (ROS) and lipid peroxides, and determined the osteogenic function of osteoblasts. Cystine/glutamate antiporter (system Xc) activity was evaluated by determining the expression of SLC7A11 and the levels of glutathione (GSH) and extracellular glutamate. We constructed a T2DOP rat model and observed the effect of ATF3 on ferroptosis and T2DOP by knocking down ATF3 using small interfering RNA (siRNA). Then, we evaluated the levels of iron metabolism, lipid peroxidation, and bone turnover in serum, detected the expression of ATF3, SLC7A11, and GPX4 in bone tissues, and assessed bone microstructure using microcomputed tomography.

RESULTS

ATF3 expression was increased in osteoblasts under HG condition and in T2DOP rats. Inhibiting the function of ATF3 increased GPX4 levels and reduced the accumulation of ROS and lipid peroxides. These changes inhibited the ferroptosis of osteoblasts and improved osteogenic function. In addition, HG induced ATF3 upregulation, resulting in decreased SLC7A11 expression and lower levels of intracellular GSH and extracellular glutamate.

CONCLUSION

Osteoblast ferroptosis under HG conditions is induced by ATF3-mediated inhibition of system Xc activity, and these events contribute to T2DOP pathogenesis.

摘要

目的

骨质疏松症是 2 型糖尿病的一种并发症,其特征是骨量减少、骨脆性增加以及骨折风险增加,从而降低患者的生活质量,尤其是老年人。铁死亡与 2 型糖尿病性骨质疏松症(T2DOP)的病理过程有关,但具体的潜在机制在很大程度上仍不清楚。本研究阐明了激活转录因子 3(ATF3)在 T2DOP 中的作用,并探讨了其具体的调节机制,为 T2DOP 提供了新的治疗靶点。

方法

我们在高糖(HG,35mM)中培养 hFob1.19 细胞,并使用短发夹 RNA(shRNA)敲低 ATF3。然后测量细胞活力,评估形态,定量检测 ATF3 和谷胱甘肽过氧化物酶 4(GPX4)的表达,检测活性氧(ROS)和脂质过氧化物的水平,并确定成骨细胞的成骨功能。通过测定胱氨酸/谷氨酸反向转运体(system Xc)的 SLC7A11 表达和谷胱甘肽(GSH)和细胞外谷氨酸的水平来评估系统 Xc 的活性。我们构建了 T2DOP 大鼠模型,并通过使用小干扰 RNA(siRNA)敲低 ATF3 观察 ATF3 对铁死亡和 T2DOP 的影响。然后,我们检测了血清中铁代谢、脂质过氧化和骨转换水平,检测了骨组织中 ATF3、SLC7A11 和 GPX4 的表达,并使用微计算机断层扫描评估了骨微结构。

结果

HG 条件下成骨细胞和 T2DOP 大鼠中 ATF3 的表达增加。抑制 ATF3 的功能可增加 GPX4 水平并减少 ROS 和脂质过氧化物的积累。这些变化抑制了成骨细胞的铁死亡并改善了成骨功能。此外,HG 诱导 ATF3 上调,导致 SLC7A11 表达降低以及细胞内 GSH 和细胞外谷氨酸水平降低。

结论

HG 条件下成骨细胞的铁死亡是由 ATF3 介导的抑制 system Xc 活性引起的,这些事件导致 T2DOP 的发病机制。

https://cdn.ncbi.nlm.nih.gov/pmc/blobs/0f1b/9629949/c8f1ca2a0f69/DM2022-9872243.001.jpg

文献AI研究员

20分钟写一篇综述,助力文献阅读效率提升50倍。

立即体验

用中文搜PubMed

大模型驱动的PubMed中文搜索引擎

马上搜索

文档翻译

学术文献翻译模型,支持多种主流文档格式。

立即体验