Suppr超能文献

LINC00511 通过海绵吸附 microRNA miR-4739 来调节吡咯啉-5-羧酸还原酶 1 的表达,从而加剧肺腺癌的恶性程度。

LINC00511 aggravates the malignancy of lung adenocarcinoma through sponging microRNA miR-4739 to regulate pyrroline-5-carboxylate reductase 1 expression.

机构信息

Department of Oncology, The Second Affiliated Hospital of Chengdu Medical College, China National Nuclear Corporation 416 Hospital, Chengdu, China.

Department of Orthopedics, The Second Affiliated Hospital of Chengdu Medical College, China National Nuclear Corporation 416 Hospital, Chengdu, China.

出版信息

J Clin Lab Anal. 2022 Dec;36(12):e24760. doi: 10.1002/jcla.24760. Epub 2022 Nov 13.

Abstract

BACKGROUND

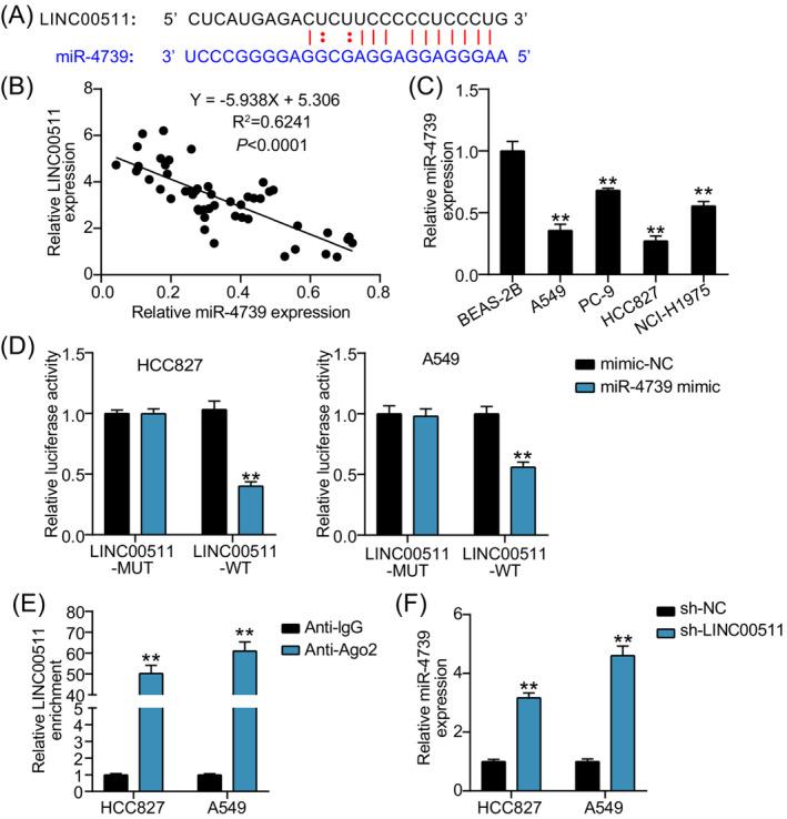
Long non-coding RNA LINC00511 is known to exacerbate lung adenocarcinoma (LUAD) progression. However, the specific mechanism by which LINC00511 affects LUAD progression has not been investigated as yet, and we aimed to elucidate the same in the present study.

METHODS

The expression levels of LINC00511, microRNA miR-4739, and pyrroline-5-carboxylate reductase 1 (PYCR1) were determined by quantitative reverse transcription PCR and Western blotting. The Cell Counting Kit-8 and bromodeoxyuridine assays were used to evaluate cell proliferation. Apoptosis was evaluated by flow cytometry, and Bax and Bcl-2 protein levels were determined by western blotting. Cell migration was assessed using transwell assay. The interaction between LINC00511, miR-4739, and PYCR1 was analyzed using luciferase, RNA immunoprecipitation, and RNA pull-down assays.

RESULTS

The expression levels of LINC00511 and PYCR1 in LUAD were downregulated, whereas that of miR-4739 was upregulated. Functional studies showed that knockdown of LINC00511 or PYCR1 suppressed the proliferation and migration of LUAD cells, and promoted apoptosis. On the contrary, knockdown of miR-4739 had tumor-promoting effects. Mechanistically, LINC00511 prevented the miR-4739 led inhibition of PYCR1, resulting in PYCR1 overexpression.

CONCLUSION

This study demonstrates for the first time that LINC00511 aggravates the malignancy of LUAD by sponging miR-4739 to upregulate PYCR1 expression.

摘要

背景

长链非编码 RNA LINC00511 已知可加剧肺腺癌(LUAD)的进展。然而,LINC00511 影响 LUAD 进展的具体机制尚未得到研究,本研究旨在阐明这一点。

方法

通过定量逆转录 PCR 和 Western blot 测定 LINC00511、microRNA miR-4739 和吡咯啉-5-羧酸还原酶 1(PYCR1)的表达水平。使用细胞计数试剂盒-8 和溴脱氧尿苷测定法评估细胞增殖。通过流式细胞术评估细胞凋亡,并通过 Western blot 测定 Bax 和 Bcl-2 蛋白水平。使用 Transwell 测定评估细胞迁移。使用荧光素酶、RNA 免疫沉淀和 RNA 下拉测定分析 LINC00511、miR-4739 和 PYCR1 之间的相互作用。

结果

LUAD 中 LINC00511 和 PYCR1 的表达水平下调,而 miR-4739 的表达水平上调。功能研究表明,敲低 LINC00511 或 PYCR1 抑制 LUAD 细胞的增殖和迁移,并促进细胞凋亡。相反,敲低 miR-4739 具有促进肿瘤的作用。机制上,LINC00511 阻止了 miR-4739 导致的 PYCR1 抑制,导致 PYCR1 过表达。

结论

本研究首次表明,LINC00511 通过海绵吸附 miR-4739 来上调 PYCR1 表达,从而加剧 LUAD 的恶性程度。

https://cdn.ncbi.nlm.nih.gov/pmc/blobs/4095/9757006/7514e332efeb/JCLA-36-e24760-g005.jpg

文献AI研究员

20分钟写一篇综述,助力文献阅读效率提升50倍。

立即体验

用中文搜PubMed

大模型驱动的PubMed中文搜索引擎

马上搜索

文档翻译

学术文献翻译模型,支持多种主流文档格式。

立即体验