Suppr超能文献

AMPK/MFF 激活:在干眼症中线粒体分裂和噬线粒体中的作用。

AMPK/MFF Activation: Role in Mitochondrial Fission and Mitophagy in Dry Eye.

机构信息

School of Ophthalmology and Optometry and Eye Hospital, Wenzhou Medical University, Wenzhou, Zhejiang, China.

出版信息

Invest Ophthalmol Vis Sci. 2022 Nov 1;63(12):18. doi: 10.1167/iovs.63.12.18.

Abstract

PURPOSE

To assess the role of mitochondrial morphology and adenosine monophosphate-activated protein kinase (AMPK)/mitochondrial fission factor (MFF) in dry eye and the underlying mechanisms.

METHODS

Immortalized human corneal epithelial cells (HCECs) and primary HCECs were cultured under high osmotic pressure (HOP). C57BL/6 female mice were injected subcutaneously with scopolamine. Quantitative real-time PCR was used to measure mRNA expression. Protein expression was assessed by western blot and immunofluorescence staining. Mitochondrial morphology was observed by confocal microscopy and transmission electron microscopy.

RESULTS

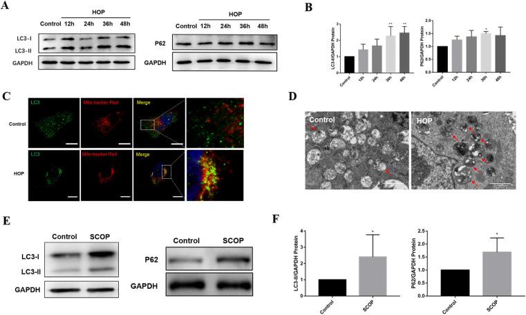
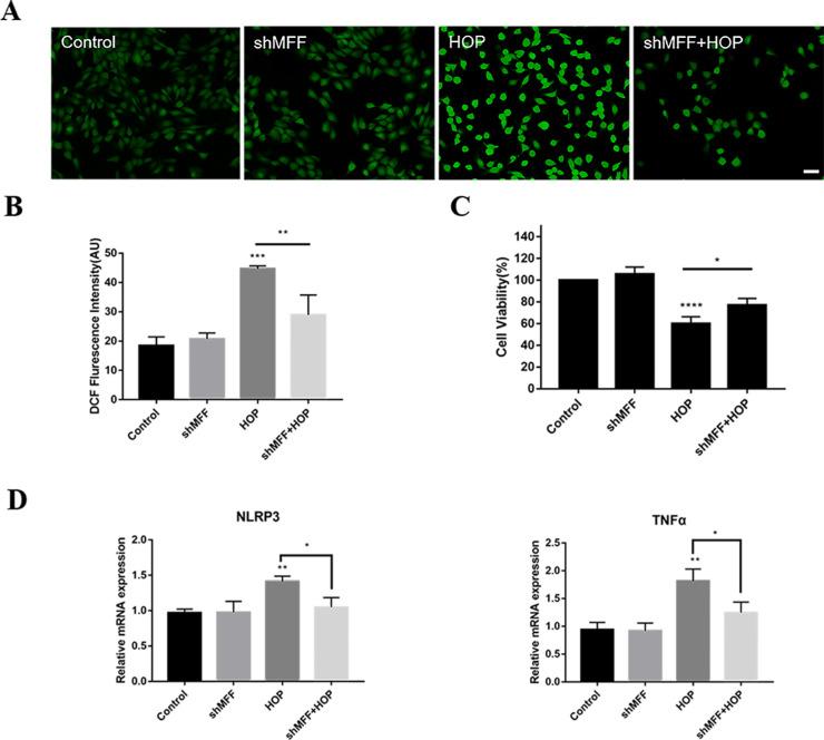
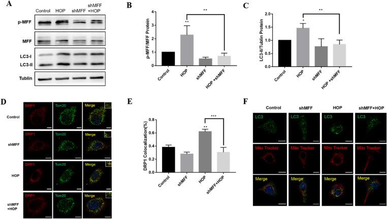
First, HOP induced mitochondrial oxidative damage to HCECs, accompanied by mitochondrial fission and increased mitophagy. Then, AMPK/MFF pathway proteins were increased consequent to HOP-induced energy metabolism dysfunction. Interestingly, the AMPK pathway promoted mitochondrial fission and mitophagy by increasing the recruitment of dynamin-related protein 1 (DRP1) to the mitochondrial outer membrane in the HOP group. Moreover, AMPK knockdown attenuated mitochondrial fission and mitophagy due to HOP in HCECs. AMPK activation triggered mitochondrial fission and mitophagy. Mitochondrial fission of HCECs stressed by HOP was mediated via MFF phosphorylation. MFF knockdown reversed mitochondrial fragmentation and mitophagy in HCECs treated with HOP. Inhibition of MFF protected HCECs against oxidative damage, cell death, and inflammation in the presence of HOP. Finally, we detected mitochondrial fission and AMPK pathway activation in vivo.

CONCLUSIONS

The AMPK/MFF pathway mediates the development of dry eye by positively regulating mitochondrial fission and mitophagy. Inhibition of mitochondrial fission can alleviate oxidative damage and inflammation in dry eye and may provide experimental evidence for treating dry eye.

摘要

目的

评估线粒体形态和腺苷单磷酸激活的蛋白激酶(AMPK)/线粒体分裂因子(MFF)在干眼症中的作用及其潜在机制。

方法

培养永生化人角膜上皮细胞(HCEC)和原代 HCEC 高渗透压(HOP)。皮下注射东莨菪碱注射 C57BL/6 雌性小鼠。采用定量实时 PCR 检测 mRNA 表达。通过 Western blot 和免疫荧光染色评估蛋白表达。通过共聚焦显微镜和透射电子显微镜观察线粒体形态。

结果

首先,HOP 诱导 HCEC 线粒体氧化损伤,伴线粒体分裂和自噬增加。然后,AMPK/MFF 通路蛋白增加,继发于 HOP 诱导的能量代谢功能障碍。有趣的是,AMPK 通路通过增加动力相关蛋白 1(DRP1)在线粒体膜上的募集,促进线粒体分裂和自噬。此外,在 HOP 组中,AMPK 敲低减弱了 HCEC 中的线粒体分裂和自噬。AMPK 激活触发了线粒体分裂和自噬。HOP 应激的 HCEC 中线粒体分裂是通过 MFF 磷酸化介导的。MFF 敲低逆转了 HOP 处理的 HCEC 中线粒体片段化和自噬。MFF 抑制在 HOP 存在下保护 HCEC 免受氧化损伤、细胞死亡和炎症。最后,我们在体内检测到线粒体分裂和 AMPK 通路的激活。

结论

AMPK/MFF 通路通过正向调节线粒体分裂和自噬来介导干眼症的发展。抑制线粒体分裂可以减轻干眼症中的氧化损伤和炎症,并可能为治疗干眼症提供实验证据。

https://cdn.ncbi.nlm.nih.gov/pmc/blobs/b46a/9669805/158ac7e15bf5/iovs-63-12-18-f001.jpg

文献AI研究员

20分钟写一篇综述,助力文献阅读效率提升50倍。

立即体验

用中文搜PubMed

大模型驱动的PubMed中文搜索引擎

马上搜索

文档翻译

学术文献翻译模型,支持多种主流文档格式。

立即体验