Suppr超能文献

METTL3/甲基化/IFIT2调节食管鳞状细胞癌的增殖、侵袭和免疫。

METTL3/mA/IFIT2 regulates proliferation, invasion and immunity in esophageal squamous cell carcinoma.

作者信息

Ge Fangfang, Li Zhenyu, Hu Jiaru, Pu Youguang, Zhao Fangfang, Kong Lingsuo

机构信息

Department of Anesthesiology, the First Affiliated Hospital of USTC, Division of Life Sciences and Medicine, University of Science and Technology of China, Hefei, China.

Department of Provincial Clinical College, Wannan Medical College, Wuhu, China.

出版信息

Front Pharmacol. 2022 Oct 20;13:1002565. doi: 10.3389/fphar.2022.1002565. eCollection 2022.

Abstract

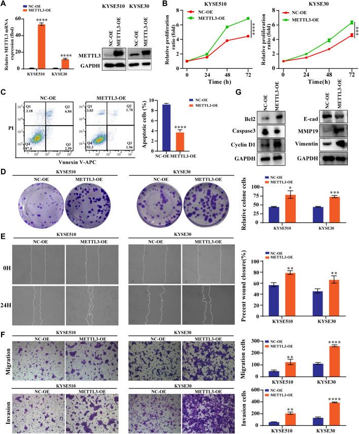
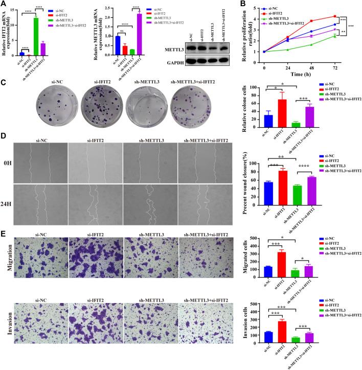
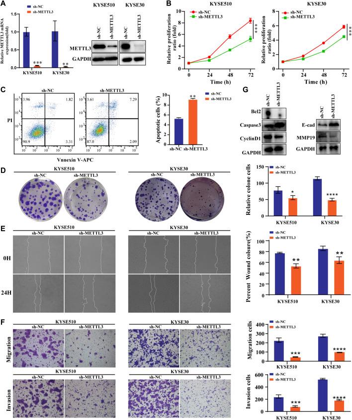
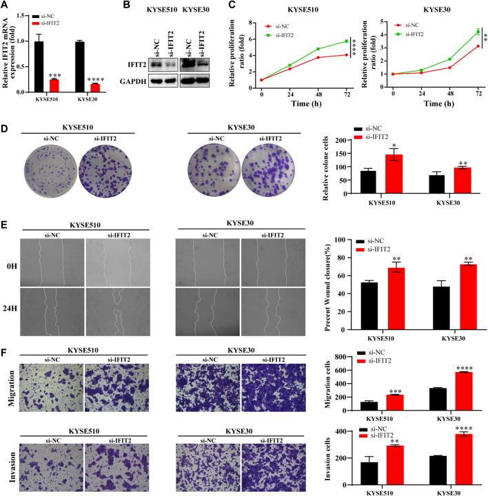
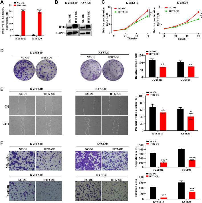
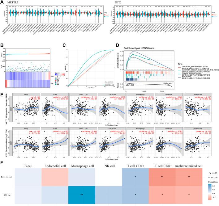
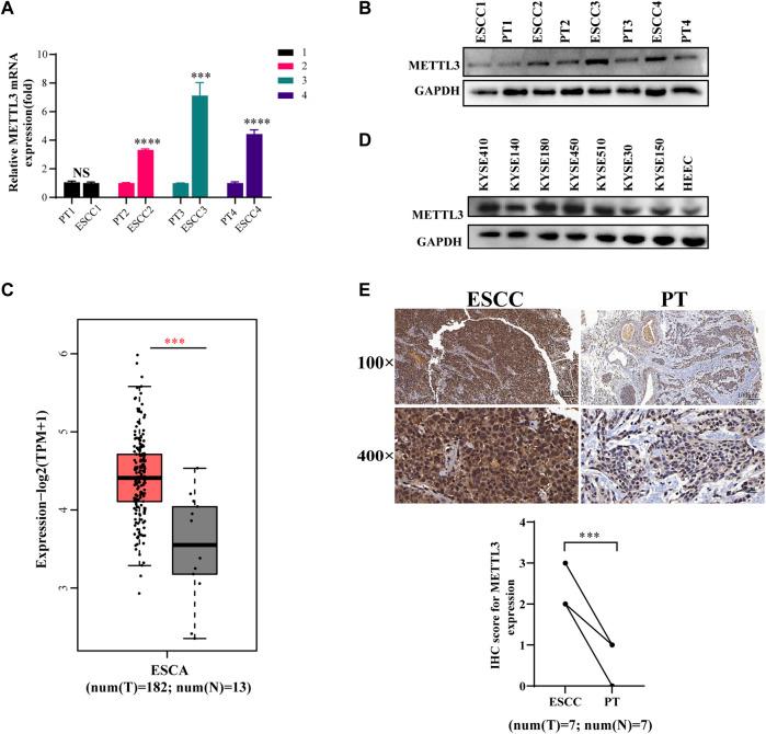
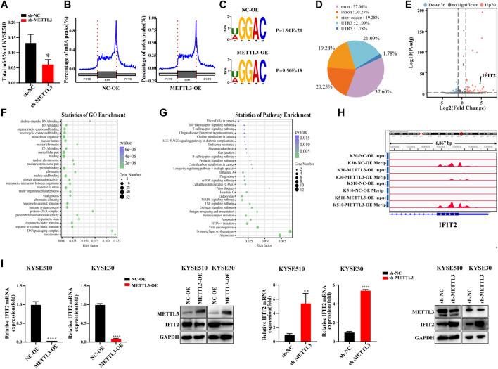
Epigenetic regulation plays a critical role in the development, progression, and treatment of tumors. The most common chemical modification of mRNA, called mA, is essential for controlling mRNA stability, splicing, and translation. Methyltransferase-like 3 (METTL3) is an important m6A methyltransferase. The mechanism of action of METTL3 in esophageal squamous cell carcinoma (ESCC) remains unclear. In this investigation, we sought to clarify the function and clinical importance of METTL3 in ESCC and investigate its underlying mechanisms. We discovered that METTL3 has a significant proliferative effect in ESCC cells by using lentiviral construction of stable cell lines overexpressing METTL3 (METTL3-OE) and knocking down METTL3 (sh-METTL3). To create a xenograft tumor model, we inoculated KYSE510 cells subcutaneously into BALB/c nude mice and discovered that sh-METTL3 inhibited the tumorigenicity of esophageal cancer KYSE510 cells in the nude mouse tumor model. MeRIP-seq and RNA-seq analysis revealed IFIT2 to be a METTL3 target gene. The findings revealed that METTL3 regulates IFIT2 and thus influences malignant biological behaviors such as proliferation, migration, and invasion of ESCC, as well as the immune microenvironment of tumors.

摘要

表观遗传调控在肿瘤的发生、发展及治疗中起着关键作用。信使核糖核酸(mRNA)最常见的化学修饰——N6-甲基腺嘌呤(m6A),对于控制mRNA的稳定性、剪接和翻译至关重要。甲基转移酶样3(METTL3)是一种重要的m6A甲基转移酶。METTL3在食管鳞状细胞癌(ESCC)中的作用机制尚不清楚。在本研究中,我们试图阐明METTL3在ESCC中的功能和临床意义,并探究其潜在机制。我们通过慢病毒构建过表达METTL3(METTL3-OE)和敲低METTL3(sh-METTL3)的稳定细胞系,发现METTL3对ESCC细胞具有显著的增殖作用。为建立异种移植肿瘤模型,我们将KYSE510细胞皮下接种到BALB/c裸鼠体内,发现sh-METTL3在裸鼠肿瘤模型中抑制了食管癌KYSE510细胞的致瘤性。甲基化RNA免疫沉淀测序(MeRIP-seq)和RNA测序(RNA-seq)分析显示,干扰素诱导蛋白2(IFIT2)是METTL3的靶基因。研究结果表明,METTL3通过调控IFIT2进而影响ESCC的增殖、迁移和侵袭等恶性生物学行为以及肿瘤的免疫微环境。

https://cdn.ncbi.nlm.nih.gov/pmc/blobs/597f/9644211/e2ebbffcc2bd/fphar-13-1002565-g001.jpg

文献AI研究员

20分钟写一篇综述,助力文献阅读效率提升50倍。

立即体验

用中文搜PubMed

大模型驱动的PubMed中文搜索引擎

马上搜索

文档翻译

学术文献翻译模型,支持多种主流文档格式。

立即体验