Suppr超能文献

柿叶中槲皮素对具有ABT-199抗性的HepG2肝癌细胞的致敏作用及其分子机制。

Sensitization effect of kaempferol from persimmon leaves on HepG2 hepatoma cells with ABT-199 resistance and its molecular mechanisms.

作者信息

Chen Li, Jiang Xudong, Gao Si, Liu Xueping, Gao Ying, Kow Audrey Siew Foong, Tham Chau Ling, Lee Ming Tatt

机构信息

Faculty of Pharmaceutical Sciences, UCSI University, Kuala Lumpur, Malaysia.

Department of Pharmacology, College of Medicine, Guangxi University of Science and Technology, Liuzhou, China.

出版信息

Front Pharmacol. 2022 Nov 1;13:1032069. doi: 10.3389/fphar.2022.1032069. eCollection 2022.

Abstract

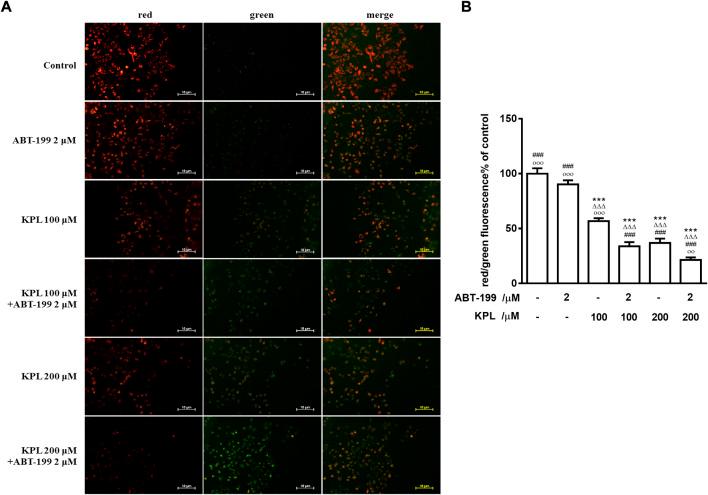
ABT-199 (venetoclax) is the first-in-class selective B-cell lymphoma 2 (BCL2) inhibitor, which is known to be ineffective towards liver cancer cells. Here, we investigated the efficacy and the underlying molecular processes of the sensitization effect of kaempferol isolated from persimmon leaves (KPL) on the ABT-199-resistant HepG2 cells. The effects of various doses of KPL coupled with ABT-199 on the proliferation of HepG2 cells and on the H22 liver tumor-bearing mouse model were examined, as well as the underlying mechanisms. Our findings showed that ABT-199 alone, in contrast to KPL, had no significant impact on hepatoma cell growth, both and . Interestingly, the combination therapy showed significantly higher anti-hepatoma efficacy. Mechanistic studies revealed that combining KPL and ABT-199 may promote both early and late apoptosis, as well as decrease the mitochondrial membrane potential in HepG2 cells. Western blot analysis showed that combination of KPL and ABT-199 significantly reduced the expression of the anti-apoptotic proteins Bcl-2, Bcl-xL, and Mcl-1, raised the expression of Bax and cleaved caspase 3, and enhanced cytochrome C release and Bax translocation. Therefore, KPL combined with ABT-199 has a potential application prospect in the treatment of hepatocellular carcinoma.

摘要

ABT-199(维奈托克)是首个同类选择性B细胞淋巴瘤2(BCL2)抑制剂,已知其对肝癌细胞无效。在此,我们研究了从柿叶中分离出的山奈酚(KPL)对ABT-199耐药的HepG2细胞的致敏作用的疗效及潜在分子机制。研究了不同剂量的KPL与ABT-199联合使用对HepG2细胞增殖以及对H22荷瘤小鼠模型的影响,以及潜在机制。我们的研究结果表明,与KPL不同,单独使用ABT-199对肝癌细胞生长没有显著影响,无论是在体外还是体内。有趣的是,联合治疗显示出显著更高的抗肝癌疗效。机制研究表明,KPL与ABT-199联合使用可能促进早期和晚期凋亡,以及降低HepG2细胞的线粒体膜电位。蛋白质免疫印迹分析表明,KPL与ABT-199联合使用显著降低了抗凋亡蛋白Bcl-2、Bcl-xL和Mcl-1的表达,提高了Bax和裂解的半胱天冬酶3的表达,并增强了细胞色素C释放和Bax易位。因此,KPL与ABT-199联合使用在肝细胞癌治疗中具有潜在的应用前景。

https://cdn.ncbi.nlm.nih.gov/pmc/blobs/4a06/9663918/d16f2cb97c4a/fphar-13-1032069-g001.jpg

文献AI研究员

20分钟写一篇综述,助力文献阅读效率提升50倍。

立即体验

用中文搜PubMed

大模型驱动的PubMed中文搜索引擎

马上搜索

文档翻译

学术文献翻译模型,支持多种主流文档格式。

立即体验