Suppr超能文献

细胞外基质谱可预测非小细胞肺癌鳞癌亚型的风险和预后。

Extracellular matrix profiles determine risk and prognosis of the squamous cell carcinoma subtype of non-small cell lung carcinoma.

机构信息

Matrix and Metastasis Lab, Cancer Ecosystems Program, Garvan Institute of Medical Research and The Kinghorn Cancer Centre, 384 Victoria St, Darlinghurst, NSW, 2052, Australia.

School of Clinical Medicine, UNSW Sydney, Sydney, 2052, Australia.

出版信息

Genome Med. 2022 Nov 21;14(1):126. doi: 10.1186/s13073-022-01127-6.

Abstract

BACKGROUND

Squamous cell carcinoma (SqCC) is a subtype of non-small cell lung cancer for which patient prognosis remains poor. The extracellular matrix (ECM) is critical in regulating cell behavior; however, its importance in tumor aggressiveness remains to be comprehensively characterized.

METHODS

Multi-omics data of SqCC human tumor specimens was combined to characterize ECM features associated with initiation and recurrence. Penalized logistic regression was used to define a matrix risk signature for SqCC tumors and its performance across a panel of tumor types and in SqCC premalignant lesions was evaluated. Consensus clustering was used to define prognostic matreotypes for SqCC tumors. Matreotype-specific tumor biology was defined by integration of bulk RNAseq with scRNAseq data, cell type deconvolution, analysis of ligand-receptor interactions and enriched biological pathways, and through cross comparison of matreotype expression profiles with aging and idiopathic pulmonary fibrosis lung profiles.

RESULTS

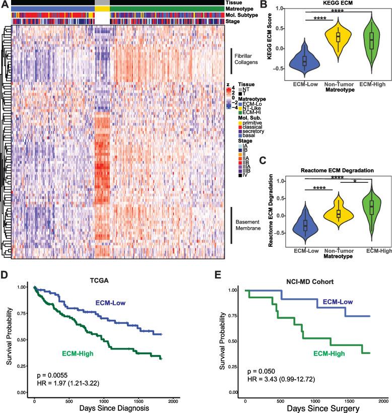
This analysis revealed subtype-specific ECM signatures associated with tumor initiation that were predictive of premalignant progression. We identified an ECM-enriched tumor subtype associated with the poorest prognosis. In silico analysis indicates that matrix remodeling programs differentially activate intracellular signaling in tumor and stromal cells to reinforce matrix remodeling associated with resistance and progression. The matrix subtype with the poorest prognosis resembles ECM remodeling in idiopathic pulmonary fibrosis and may represent a field of cancerization associated with elevated cancer risk.

CONCLUSIONS

Collectively, this analysis defines matrix-driven features of poor prognosis to inform precision medicine prevention and treatment strategies towards improving SqCC patient outcome.

摘要

背景

鳞状细胞癌(SqCC)是非小细胞肺癌的一种亚型,患者预后仍然较差。细胞外基质(ECM)在调节细胞行为方面至关重要;然而,其在肿瘤侵袭性中的重要性仍有待全面描述。

方法

对 SqCC 人类肿瘤标本的多组学数据进行了综合分析,以描述与起始和复发相关的 ECM 特征。使用惩罚逻辑回归来定义 SqCC 肿瘤的基质风险特征,并评估其在一系列肿瘤类型中的表现以及在 SqCC 癌前病变中的表现。共识聚类用于定义 SqCC 肿瘤的预后基质型。通过与 scRNAseq 数据、细胞类型去卷积、配体-受体相互作用分析和丰富的生物学途径的整合,以及通过与衰老和特发性肺纤维化肺图谱的基质型表达谱的交叉比较,定义了基质型特异性肿瘤生物学。

结果

这项分析揭示了与肿瘤起始相关的、具有亚型特异性的 ECM 特征,这些特征可预测癌前进展。我们确定了与最差预后相关的富含 ECM 的肿瘤亚型。计算机分析表明,基质重塑程序在肿瘤和基质细胞中差异激活细胞内信号,以加强与耐药性和进展相关的基质重塑。预后最差的基质亚型类似于特发性肺纤维化中的 ECM 重塑,可能代表与癌症风险升高相关的癌化领域。

结论

总之,这项分析定义了预后不良的基质驱动特征,为精准医学预防和治疗策略提供信息,以改善 SqCC 患者的预后。

https://cdn.ncbi.nlm.nih.gov/pmc/blobs/72f7/9677915/912a47adb16b/13073_2022_1127_Fig1_HTML.jpg

文献AI研究员

20分钟写一篇综述,助力文献阅读效率提升50倍。

立即体验

用中文搜PubMed

大模型驱动的PubMed中文搜索引擎

马上搜索

文档翻译

学术文献翻译模型,支持多种主流文档格式。

立即体验