Suppr超能文献

作为细胞类型和细胞状态标识符的细胞外基质基因表达特征

Extracellular matrix gene expression signatures as cell type and cell state identifiers.

作者信息

Sacher Fabio, Feregrino Christian, Tschopp Patrick, Ewald Collin Y

机构信息

Laboratory of Regulatory Evolution, DUW Zoology, University of Basel, Basel CH-4051, Switzerland.

Laboratory of Extracellular Matrix Regeneration, Institute of Translational Medicine, Department of Health Sciences and Technology, ETH Zürich, Schwerzenbach CH-8603, Switzerland.

出版信息

Matrix Biol Plus. 2021 May 21;10:100069. doi: 10.1016/j.mbplus.2021.100069. eCollection 2021 Jun.

Abstract

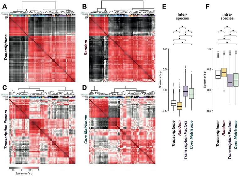
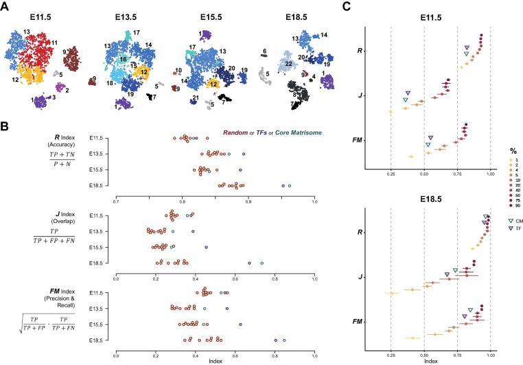
Transcriptomic signatures based on cellular mRNA expression profiles can be used to categorize cell types and states. Yet whether different functional groups of genes perform better or worse in this process remains largely unexplored. Here we test the core matrisome - that is, all genes coding for structural proteins of the extracellular matrix - for its ability to delineate distinct cell types in embryonic single-cell RNA-sequencing (scRNA-seq) data. We show that even though expressed core matrisome genes correspond to less than 2% of an entire cellular transcriptome, their RNA expression levels suffice to recapitulate essential aspects of cell type-specific clustering. Notably, using scRNA-seq data from the embryonic limb, we demonstrate that core matrisome gene expression outperforms random gene subsets of similar sizes and can match and exceed the predictive power of transcription factors. While transcription factor signatures generally perform better in predicting cell types at early stages of chicken and mouse limb development, when cells are less differentiated, the information content of the core matrisome signature increases in more differentiated cells. Moreover, using cross-species analyses, we show that these cell type-specific signatures are evolutionarily conserved. Our findings suggest that each cell type produces its own unique extracellular matrix, or matreotype, which becomes progressively more refined and cell type-specific as embryonic tissues mature.

摘要

基于细胞mRNA表达谱的转录组特征可用于对细胞类型和状态进行分类。然而,不同功能组的基因在此过程中的表现优劣在很大程度上仍未得到探索。在此,我们测试了核心基质组(即所有编码细胞外基质结构蛋白的基因)在胚胎单细胞RNA测序(scRNA-seq)数据中描绘不同细胞类型的能力。我们表明,尽管核心基质组基因的表达量不到整个细胞转录组的2%,但其RNA表达水平足以概括细胞类型特异性聚类的基本特征。值得注意的是,利用来自胚胎肢体的scRNA-seq数据,我们证明核心基质组基因表达优于类似大小的随机基因子集,并且可以与转录因子的预测能力相匹配甚至超越。虽然转录因子特征在预测鸡和小鼠肢体发育早期的细胞类型时通常表现更好,即在细胞分化程度较低时,但核心基质组特征的信息含量在分化程度更高的细胞中增加。此外,通过跨物种分析,我们表明这些细胞类型特异性特征在进化上是保守的。我们的研究结果表明,每种细胞类型都会产生其独特的细胞外基质,或基质型,随着胚胎组织的成熟,这种基质型会变得越来越精细且具有细胞类型特异性。

https://cdn.ncbi.nlm.nih.gov/pmc/blobs/5aab/8233473/bed52941925a/gr1.jpg

文献AI研究员

20分钟写一篇综述,助力文献阅读效率提升50倍。

立即体验

用中文搜PubMed

大模型驱动的PubMed中文搜索引擎

马上搜索

文档翻译

学术文献翻译模型,支持多种主流文档格式。

立即体验