Suppr超能文献

微观形貌诱导人间充质干细胞发生表观遗传重编程并进入静止状态。

Micro-Topographies Induce Epigenetic Reprogramming and Quiescence in Human Mesenchymal Stem Cells.

作者信息

Vermeulen Steven, Van Puyvelde Bart, Bengtsson Del Barrio Laura, Almey Ruben, van der Veer Bernard K, Deforce Dieter, Dhaenens Maarten, de Boer Jan

机构信息

Department of Instructive Biomaterials Engineering, MERLN Institute, University of Maastricht, Maastricht, 6229 ER, The Netherlands.

Department of Biomedical Engineering and Institute for Complex Molecular Systems, Eindhoven University of Technology, Eindhoven, 5600 MB, The Netherlands.

出版信息

Adv Sci (Weinh). 2022 Nov 22;10(1):e2203880. doi: 10.1002/advs.202203880.

Abstract

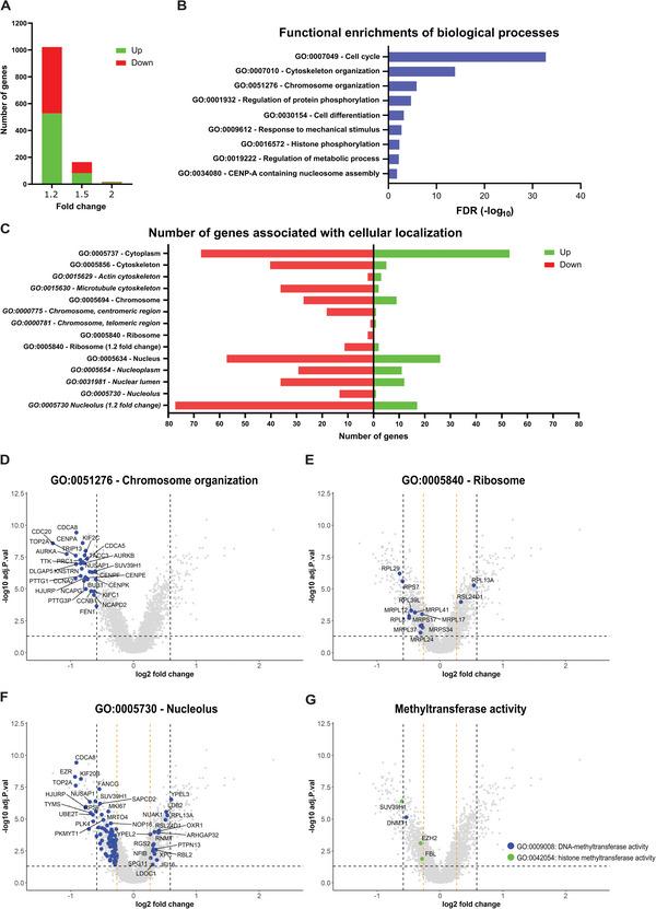
Biomaterials can control cell and nuclear morphology. Since the shape of the nucleus influences chromatin architecture, gene expression and cell identity, surface topography can control cell phenotype. This study provides fundamental insights into how surface topography influences nuclear morphology, histone modifications, and expression of histone-associated proteins through advanced histone mass spectrometry and microarray analysis. The authors find that nuclear confinement is associated with a loss of histone acetylation and nucleoli abundance, while pathway analysis reveals a substantial reduction in gene expression associated with chromosome organization. In light of previous observations where the authors found a decrease in proliferation and metabolism induced by micro-topographies, they connect these findings with a quiescent phenotype in mesenchymal stem cells, as further shown by a reduction of ribosomal proteins and the maintenance of multipotency on micro-topographies after long-term culture conditions. Also, this influence of micro-topographies on nuclear morphology and proliferation is reversible, as shown by a return of proliferation when re-cultured on a flat surface. The findings provide novel insights into how biophysical signaling influences the epigenetic landscape and subsequent cellular phenotype.

摘要

生物材料可以控制细胞和细胞核形态。由于细胞核的形状会影响染色质结构、基因表达和细胞特性,因此表面形貌可以控制细胞表型。本研究通过先进的组蛋白质谱分析和微阵列分析,深入探讨了表面形貌如何影响核形态、组蛋白修饰以及组蛋白相关蛋白的表达。作者发现,细胞核受限与组蛋白乙酰化的丧失和核仁丰度的降低有关,而通路分析显示与染色体组织相关的基因表达大幅减少。鉴于作者之前观察到微形貌会诱导增殖和代谢降低,他们将这些发现与间充质干细胞的静止表型联系起来,长期培养条件下微形貌上核糖体蛋白的减少和多能性的维持进一步证明了这一点。此外,微形貌对核形态和增殖的这种影响是可逆的,如在平面上重新培养时增殖恢复所示。这些发现为生物物理信号如何影响表观遗传格局和随后的细胞表型提供了新的见解。

https://cdn.ncbi.nlm.nih.gov/pmc/blobs/749d/9811462/9eec8cb113ae/ADVS-10-2203880-g006.jpg

文献AI研究员

20分钟写一篇综述,助力文献阅读效率提升50倍。

立即体验

用中文搜PubMed

大模型驱动的PubMed中文搜索引擎

马上搜索

文档翻译

学术文献翻译模型,支持多种主流文档格式。

立即体验