Suppr超能文献

基于玻连蛋白的水凝胶可重现神经母细胞瘤的生长条件。

Vitronectin-based hydrogels recapitulate neuroblastoma growth conditions.

作者信息

Monferrer Ezequiel, Dobre Oana, Trujillo Sara, González Oliva Mariana Azevedo, Trubert-Paneli Alexandre, Acevedo-León Delia, Noguera Rosa, Salmeron-Sanchez Manuel

机构信息

Department of Pathology Medical School, University of Valencia-INCLIVA Biomedical Health Research Institute, Valencia, Spain.

Low Prevalence Tumors, Centro de Investigación Biomédica En Red de Cáncer (CIBERONC), Instituto de Salud Carlos III, Madrid, Spain.

出版信息

Front Cell Dev Biol. 2022 Oct 11;10:988699. doi: 10.3389/fcell.2022.988699. eCollection 2022.

Abstract

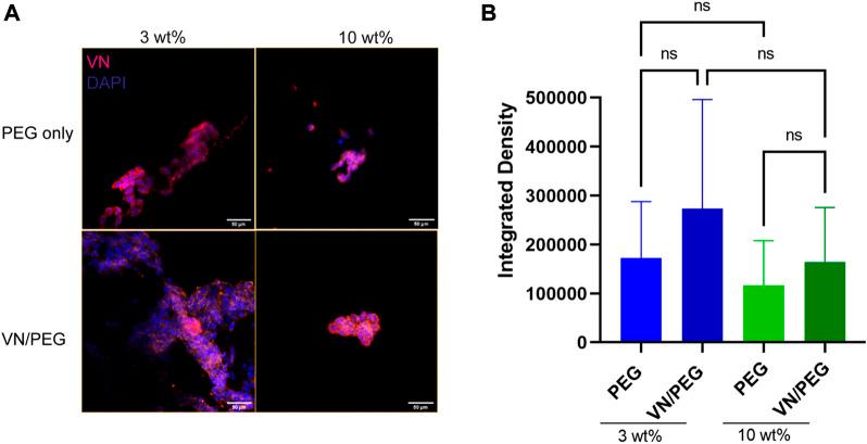
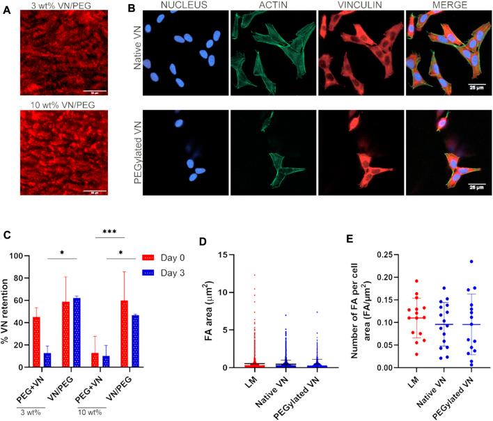
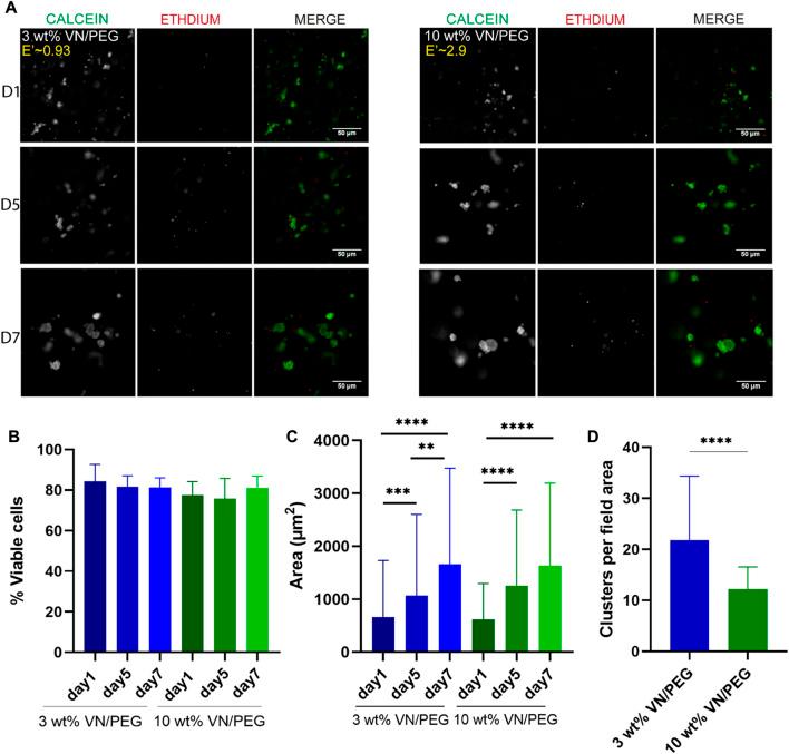
The tumor microenvironment plays an important role in cancer development and the use of 3D systems that decouple different elements of this microenvironment is critical for the study of cancer progression. In neuroblastoma (NB), vitronectin (VN), an extracellular matrix protein, has been linked to poor prognosis and appears as a promising therapeutic target. Here, we developed hydrogels that incorporate VN into 3D polyethylene glycol (PEG) hydrogel networks to recapitulate the native NB microenvironment. The stiffness of the VN/PEG hydrogels was modulated to be comparable to the values reported for NB tissue samples. We used SK-N-BE (2) NB cells to demonstrate that PEGylated VN promotes cell adhesion as the native protein does. Furthermore, the PEGylation of VN allows its crosslinking into the hydrogel network, providing VN retention within the hydrogels that support viable cells in 3D. Confocal imaging and ELISA assays indicate that cells secrete VN also in the hydrogels and continue to reorganize their 3D environment. Overall, the 3D VN-based PEG hydrogels recapitulate the complexity of the native tumor extracellular matrix, showing that VN-cell interaction plays a key role in NB aggressiveness, and that VN could potentially be targeted in preclinical drug studies performed on the presented hydrogels.

摘要

肿瘤微环境在癌症发展中起着重要作用,使用能够分离这种微环境不同元素的3D系统对于研究癌症进展至关重要。在神经母细胞瘤(NB)中,细胞外基质蛋白玻连蛋白(VN)与预后不良有关,似乎是一个有前景的治疗靶点。在这里,我们开发了一种水凝胶,将VN整合到3D聚乙二醇(PEG)水凝胶网络中,以重现天然的NB微环境。VN/PEG水凝胶的硬度被调节至与NB组织样本报道的值相当。我们使用SK-N-BE(2)NB细胞来证明,聚乙二醇化的VN与天然蛋白一样能促进细胞黏附。此外,VN的聚乙二醇化使其能够交联到水凝胶网络中,使VN保留在支持三维空间中活细胞的水凝胶内。共聚焦成像和ELISA分析表明,细胞在水凝胶中也会分泌VN,并继续重组其三维环境。总体而言,基于3D VN的PEG水凝胶重现了天然肿瘤细胞外基质的复杂性,表明VN-细胞相互作用在NB侵袭性中起关键作用,并且在对所展示的水凝胶进行的临床前药物研究中,VN可能是潜在的靶向目标。

https://cdn.ncbi.nlm.nih.gov/pmc/blobs/800a/9679952/0eb4b36c2f89/fcell-10-988699-g001.jpg

文献AI研究员

20分钟写一篇综述,助力文献阅读效率提升50倍。

立即体验

用中文搜PubMed

大模型驱动的PubMed中文搜索引擎

马上搜索

文档翻译

学术文献翻译模型,支持多种主流文档格式。

立即体验