Suppr超能文献

烟酰胺磷酸核糖转移酶抑制剂FK866增强胰腺癌细胞对二甲双胍的敏感性。

The NAMPT Inhibitor FK866 Increases Metformin Sensitivity in Pancreatic Cancer Cells.

作者信息

Parisotto Maxime, Vuong-Robillard Nhung, Kalegari Paloma, Meharwade Thulaj, Joumier Loick, Igelmann Sebastian, Bourdeau Véronique, Rowell Marie-Camille, Pollak Michael, Malleshaiah Mohan, Schmitzer Andréea, Ferbeyre Gerardo

机构信息

Department of Biochemistry and Molecular Medicine, Université de Montréal, Montréal, QC H3C 3J7, Canada.

Montreal Clinical Research Institute (IRCM), 110 Pine Avenue West, Montreal, QC H2W 1R7, Canada.

出版信息

Cancers (Basel). 2022 Nov 14;14(22):5597. doi: 10.3390/cancers14225597.

Abstract

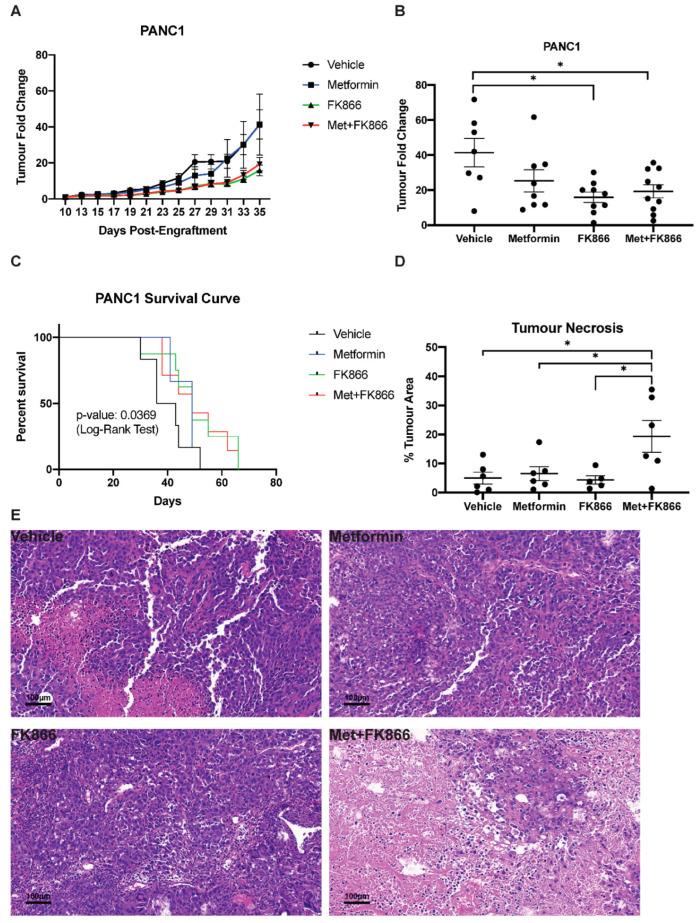
Pancreatic cancer (pancreatic ductal adenocarcinoma: PDAC) is one of the most aggressive neoplastic diseases. Metformin use has been associated with reduced pancreatic cancer incidence and better survival in diabetics. Metformin has been shown to inhibit PDAC cells growth and survival, both in vitro and in vivo. However, clinical trials using metformin have failed to reduce pancreatic cancer progression in patients, raising important questions about molecular mechanisms that protect tumor cells from the antineoplastic activities of metformin. We confirmed that metformin acts through inhibition of mitochondrial complex I, decreasing the NAD/NADH ratio, and that NAD/NADH homeostasis determines metformin sensitivity in several cancer cell lines. Metabolites that can restore the NAD/NADH ratio caused PDAC cells to be resistant to metformin. In addition, metformin treatment of PDAC cell lines induced a compensatory NAMPT expression, increasing the pool of cellular NAD. The NAMPT inhibitor FK866 sensitized PDAC cells to the antiproliferative effects of metformin in vitro and decreased the cellular NAD pool. Intriguingly, FK866 combined with metformin increased survival in mice bearing KP4 cell line xenografts, but not in mice with PANC-1 cell line xenografts. Transcriptome analysis revealed that the drug combination reactivated genes in the p53 pathway and oxidative stress, providing new insights about the mechanisms leading to cancer cell death.

摘要

胰腺癌(胰腺导管腺癌:PDAC)是最具侵袭性的肿瘤疾病之一。二甲双胍的使用与糖尿病患者胰腺癌发病率降低及生存期延长有关。体外和体内实验均表明,二甲双胍可抑制PDAC细胞的生长和存活。然而,使用二甲双胍的临床试验未能降低患者胰腺癌的进展,这引发了关于保护肿瘤细胞免受二甲双胍抗肿瘤活性影响的分子机制的重要问题。我们证实,二甲双胍通过抑制线粒体复合物I起作用,降低NAD/NADH比值,且NAD/NADH稳态决定了几种癌细胞系对二甲双胍的敏感性。能够恢复NAD/NADH比值的代谢物会使PDAC细胞对二甲双胍产生抗性。此外,用二甲双胍处理PDAC细胞系会诱导补偿性NAMPT表达,增加细胞内NAD池。NAMPT抑制剂FK866使PDAC细胞在体外对二甲双胍的抗增殖作用敏感,并降低细胞内NAD池。有趣的是,FK866与二甲双胍联合使用可提高携带KP4细胞系异种移植物的小鼠的生存率,但对携带PANC-1细胞系异种移植物的小鼠无效。转录组分析显示,药物组合可重新激活p53途径和氧化应激相关基因,为导致癌细胞死亡的机制提供了新见解。

https://cdn.ncbi.nlm.nih.gov/pmc/blobs/a2cc/9688551/ab8e7add836c/cancers-14-05597-g001.jpg

文献AI研究员

20分钟写一篇综述,助力文献阅读效率提升50倍。

立即体验

用中文搜PubMed

大模型驱动的PubMed中文搜索引擎

马上搜索

文档翻译

学术文献翻译模型,支持多种主流文档格式。

立即体验