Suppr超能文献

肾透明细胞癌中基底膜的特征分析以指导临床治疗。

Characterization of the basement membrane in kidney renal clear cell carcinoma to guide clinical therapy.

作者信息

Xiong Xi, Chen Chen, Yang Jun, Ma Li, Wang Xiong, Zhang Wei, Yuan Yuan, Peng Min, Li Lili, Luo Pengcheng

机构信息

Department of Urology, Wuhan Third Hospital, School of Medicine, Wuhan University of Science and Technology, Wuhan, China.

Department of Urology, Wuhan Third Hospital, Wuhan, China.

出版信息

Front Oncol. 2022 Nov 10;12:1024956. doi: 10.3389/fonc.2022.1024956. eCollection 2022.

Abstract

BACKGROUND

Renal cell carcinoma (RCC) is the most common kidney cancer in adults. According to the histological features, it could be divided into several subtypes, of which the most common one is kidney renal clear cell carcinoma (KIRC), which contributed to more than 90% of cases for RCC and usually ends with a dismal outcome. Previous studies suggested that basement membrane genes (BMGs) play a pivotal role in tumor development. However, the significance and prognostic value of BMGs in KIRC still wrap in the mist.

METHODS

KIRC data were downloaded from the Gene Expression Omnibus (GEO) and The Cancer Genome Atlas (TCGA) databases. A prognostic risk score (PRS) model based on BMGs was established using univariate and least absolute shrinkage and selection operator (LASSO) and the Cox regression analysis was performed for prognostic prediction. The Kaplan-Meier analysis, univariate Cox regression, multivariate Cox regression, receiver operating characteristic (ROC) curves, nomogram, and calibration curves were utilized to evaluate and validate the PRS model. All KIRC cases were divided into the high-risk score (HRS) group and the low-risk score (LRS) group according to the median risk scores. In addition, single-sample gene set enrichment analysis (ssGSEA), immune analysis, tumor microenvironment (TME) analysis, principal component analysis (PCA), and half-maximal inhibitory concentration (IC50) were also applied. Expression levels of BMGs were confirmed by qRT-PCR in both human renal cancer cell lines and tissues.

RESULTS

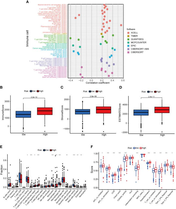
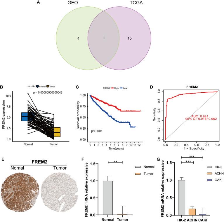
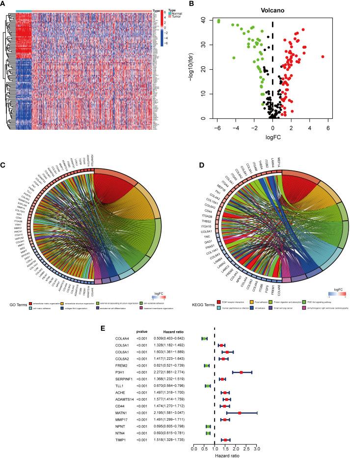
We established the BMGs-based prognostic model according to the following steps. Within the TCGA cohort, patients' prognosis of the HRS group was significantly worse than that of the LRS group, which was consistent with the analysis results of the GEO cohort. PCA patterns were significantly distinct for LRS and HRS groups and pathological features of the HRS group were more malignant compared with the LRS group. Correlation analysis of the PRS model and TME features, such as immune cell scores, stromal cell scores, and ESTIMATE values, revealed a higher immune infiltration in the HRS group compared with the LRS group. The chemotherapeutic response was also evaluated in KIRC treatment. It showed that the HRS group exhibited stronger chemoresistance to chemotherapeutics like FR-180204, GSK1904529A, KIN001-102, and YM201636. The therapeutic reactivity of the other 27 chemotherapeutic agents was summarized as well. Furthermore, the FREM2 level was measured in both human kidney tissues and associated cell lines, which suggested that lower FREM2 expression prompts a severer pathology and clinical ending.

CONCLUSIONS

Our study showed that KIRC is associated with a unique BMG expression pattern. The risk scores related to the expression levels of 10 BMGs were assessed by survival status, TME, pathological features, and chemotherapeutic resistance. All results suggested that FREM2 could be a potential candidate for KIRC prognosis prediction. In this study, we established a valid model and presented new therapeutic targets for the KIRC prognosis prediction as well as the clinical treatment recommendation, and finally, facilitated precision tumor therapy for every single individual.

摘要

背景

肾细胞癌(RCC)是成人中最常见的肾癌。根据组织学特征,它可分为几种亚型,其中最常见的是肾透明细胞癌(KIRC),占RCC病例的90%以上,且通常预后不佳。先前的研究表明,基底膜基因(BMGs)在肿瘤发展中起关键作用。然而,BMGs在KIRC中的意义和预后价值仍不明朗。

方法

从基因表达综合数据库(GEO)和癌症基因组图谱(TCGA)数据库下载KIRC数据。使用单变量和最小绝对收缩和选择算子(LASSO)建立基于BMGs的预后风险评分(PRS)模型,并进行Cox回归分析以进行预后预测。采用Kaplan-Meier分析、单变量Cox回归、多变量Cox回归、受试者工作特征(ROC)曲线、列线图和校准曲线来评估和验证PRS模型。根据中位风险评分将所有KIRC病例分为高风险评分(HRS)组和低风险评分(LRS)组。此外,还应用了单样本基因集富集分析(ssGSEA)、免疫分析、肿瘤微环境(TME)分析、主成分分析(PCA)和半数最大抑制浓度(IC50)。通过qRT-PCR在人肾癌细胞系和组织中确认BMGs的表达水平。

结果

我们按以下步骤建立了基于BMGs的预后模型。在TCGA队列中,HRS组患者的预后明显比LRS组差,这与GEO队列的分析结果一致。LRS组和HRS组的PCA模式明显不同,与LRS组相比,HRS组的病理特征更具恶性。对PRS模型与TME特征(如免疫细胞评分、基质细胞评分和ESTIMATE值)的相关性分析显示,与LRS组相比,HRS组的免疫浸润更高。还评估了KIRC治疗中的化疗反应。结果表明,HRS组对FR-180204、GSK1904529A、KIN001-102和YM201636等化疗药物表现出更强的化疗耐药性。还总结了其他27种化疗药物的治疗反应性。此外,在人肾组织和相关细胞系中检测了FREM2水平,这表明较低的FREM2表达提示更严重的病理和临床结局。

结论

我们的研究表明,KIRC与独特的BMG表达模式相关。通过生存状态、TME、病理特征和化疗耐药性评估了与10种BMG表达水平相关的风险评分。所有结果表明,FREM2可能是KIRC预后预测的潜在候选指标。在本研究中,我们建立了一个有效的模型,并为KIRC预后预测以及临床治疗推荐提供了新的治疗靶点,最终促进了针对每个个体的精准肿瘤治疗。

https://cdn.ncbi.nlm.nih.gov/pmc/blobs/4b4e/9684726/d8b8b881eca1/fonc-12-1024956-g001.jpg

文献AI研究员

20分钟写一篇综述,助力文献阅读效率提升50倍。

立即体验

用中文搜PubMed

大模型驱动的PubMed中文搜索引擎

马上搜索

文档翻译

学术文献翻译模型,支持多种主流文档格式。

立即体验