Suppr超能文献

原儿茶醛对……的抗生物膜作用及机制

Antibiofilm effect and mechanism of protocatechuic aldehyde against .

作者信息

Liu Yawen, Wang Li

机构信息

Guangdong Provincial Key Laboratory of Food Quality and Safety, College of Food Science, South China Agricultural University, Guangzhou, China.

出版信息

Front Microbiol. 2022 Nov 10;13:1060506. doi: 10.3389/fmicb.2022.1060506. eCollection 2022.

Abstract

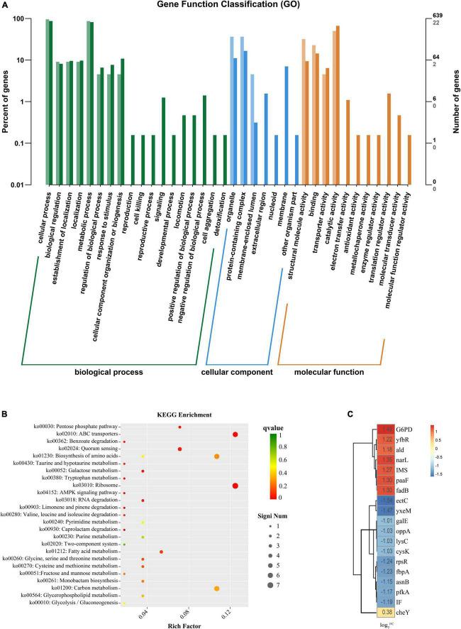
This study investigated the effect of protocatechuic aldehyde (PCA) on biofilm formation and its effects on gene expression. Crystal violet assay, metabolic activity assay, and fluorescence experiments were used to evaluate the antibiofilm activities of PCA and to reveal its possible antibiofilm mechanisms using transcriptomic analysis. The results indicated that the minimum antibacterial concentration of PCA against was 300 μg/mL. PCA (9.375 μg/mL) inhibited biofilm generation and adhesion of the mature biofilm. PCA (75 μg/mL) significantly reduced the metabolic viability of , reduced polysaccharide production, and inhibited cell surface flagella-mediated swimming and aggregation phenotypes. Meanwhile, transcriptome analysis showed that the key genes of expressed under PCA (75 μg/mL) inhibition were mainly related to biofilm formation (, , , and ), polysaccharide production and adhesion (, , and ), and motility (, , and ). By regulating these key genes, PCA reduced biofilm formation, suppressed polysaccharide production and transport, and prevented the adhesion of , thereby reducing the virulence of . This study demonstrated that protocatechuic aldehyde can be used to control biofilm to ensure food safety.

摘要

本研究调查了原儿茶醛(PCA)对生物膜形成的影响及其对基因表达的作用。采用结晶紫测定法、代谢活性测定法和荧光实验来评估PCA的抗生物膜活性,并通过转录组分析揭示其可能的抗生物膜机制。结果表明,PCA对[具体菌株名称未给出]的最低抑菌浓度为300μg/mL。PCA(9.375μg/mL)抑制生物膜生成以及成熟生物膜的黏附。PCA(75μg/mL)显著降低了[具体菌株名称未给出]的代谢活力,减少多糖产生,并抑制细胞表面鞭毛介导的游动和聚集表型。同时,转录组分析表明,在PCA(75μg/mL)抑制下[具体菌株名称未给出]表达的关键基因主要与生物膜形成([相关基因名称未给出])、多糖产生和黏附([相关基因名称未给出])以及运动性([相关基因名称未给出])有关。通过调节这些关键基因,PCA减少生物膜形成,抑制多糖产生和转运,并阻止[具体菌株名称未给出]的黏附,从而降低[具体菌株名称未给出]的毒力。本研究表明,原儿茶醛可用于控制[具体菌株名称未给出]生物膜以确保食品安全。

https://cdn.ncbi.nlm.nih.gov/pmc/blobs/5afb/9684326/01abfc3e8b9f/fmicb-13-1060506-g001.jpg

文献AI研究员

20分钟写一篇综述,助力文献阅读效率提升50倍。

立即体验

用中文搜PubMed

大模型驱动的PubMed中文搜索引擎

马上搜索

文档翻译

学术文献翻译模型,支持多种主流文档格式。

立即体验