Suppr超能文献

水稻微生物组动态揭示核心垂直传播的种子内生菌。

Dynamics of rice microbiomes reveal core vertically transmitted seed endophytes.

机构信息

Key Laboratory of Microbial Resources Collection and Preservation, Ministry of Agriculture and Rural Affairs, Institute of Agricultural Resources and Regional Planning, Chinese Academy of Agricultural Sciences, Beijing, 100081, China.

出版信息

Microbiome. 2022 Dec 9;10(1):216. doi: 10.1186/s40168-022-01422-9.

Abstract

BACKGROUND

Plants and their associated microbiota constitute an assemblage of species known as holobionts. The plant seed microbiome plays an important role in nutrient uptake and stress attenuation. However, the core vertically transmitted endophytes remain largely unexplored.

RESULTS

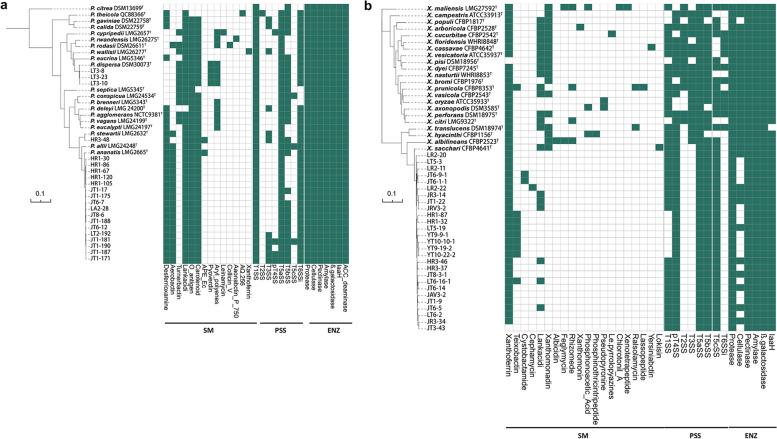
To gain valuable insights into the vertical transmission of rice seed core endophytes, we conducted a large-scale analysis of the microbiomes of two generations of six different rice varieties from five microhabitats (bulk soil, rhizosphere, root, stem, and seed) from four geographic locations. We showed that the microhabitat rather than the geographic location and rice variety was the primary driver of the rice microbiome assemblage. The diversity and network complexity of the rice-associated microbiome decreased steadily from far to near the roots, rice exterior to interior, and from belowground to aboveground niches. Remarkably, the microbiomes of the roots, stems, and seeds of the rice interior compartments were not greatly influenced by the external environment. The core bacterial endophytes of rice were primarily comprised of 14 amplicon sequence variants (ASVs), 10 of which, especially ASV_2 (Pantoea) and ASV_48 (Xanthomonas), were identified as potentially vertically transmitted taxa because they existed across generations, were rarely present in exterior rice microhabitats, and were frequently isolated from rice seeds. The genome sequences of Pantoea and Xanthomonas isolated from the parental and offspring seeds showed a high degree of average nucleotide and core protein identity, indicating vertical transmission of seed endophytes across generations. In silico prediction indicated that the seed endophytes Pantoea and Xanthomonas possessed streamlined genomes with short lengths, low-complexity metabolism, and various plant growth-promoting traits. We also found that all strains of Pantoea and Xanthomonas exhibited cellulase activity and produced indole-3-acetic acid. However, most strains exhibited insignificant antagonism to the major pathogens of rice, such as Magnaporthe oryzae and X. oryzae pv. oryzae.

CONCLUSION

Overall, our study revealed that microhabitats, rather than site-specific environmental factors or host varieties, shape the rice microbiome. We discovered the vertically transmitted profiles and keystone taxa of the rice microbiome, which led to the isolation of culturable seed endophytes and investigation of their potential roles in plant-microbiome interactions. Our results provide insights on vertically transmitted microbiota and suggest new avenues for improving plant fitness via the manipulation of seed-associated microbiomes.  Video Abstract.

摘要

背景

植物及其相关微生物群落构成了一个被称为“全生体”的物种集合。植物种子微生物组在养分吸收和减轻胁迫方面发挥着重要作用。然而,核心的垂直传播内生菌仍然在很大程度上未被探索。

结果

为了深入了解水稻种子核心内生菌的垂直传播,我们对来自五个微生境(土壤、根际、根、茎和种子)的六个不同水稻品种的两代微生物组进行了大规模分析,这些品种来自四个地理区域。我们表明,微生境而不是地理位置和水稻品种是水稻微生物组组合的主要驱动因素。与水稻相关的微生物组的多样性和网络复杂性从远离根部、从水稻外部到内部、从地下到地上生境逐渐下降。值得注意的是,水稻内部隔室的根、茎和种子的微生物组不受外部环境的影响。水稻的核心细菌内生菌主要由 14 个扩增子序列变体(ASV)组成,其中 10 个,特别是 ASV_2(泛菌属)和 ASV_48(黄单胞菌属),被鉴定为可能垂直传播的分类群,因为它们存在于两代之间,在水稻外部微生境中很少存在,并且经常从水稻种子中分离出来。从亲代和子代种子中分离出的泛菌属和黄单胞菌属的基因组序列显示出高度的平均核苷酸和核心蛋白同一性,表明种子内生菌在两代之间的垂直传播。计算机预测表明,种子内生菌泛菌属和黄单胞菌属具有简化的基因组,长度较短,代谢复杂度较低,具有多种促进植物生长的特性。我们还发现,所有的泛菌属和黄单胞菌属菌株都表现出纤维素酶活性并产生吲哚-3-乙酸。然而,大多数菌株对水稻的主要病原体,如稻瘟病菌和稻黄单胞菌 pv. 稻瘟病菌,表现出不显著的拮抗作用。

结论

总的来说,我们的研究表明,微生境而不是特定于地点的环境因素或宿主品种塑造了水稻微生物组。我们发现了水稻微生物组的垂直传播特征和关键类群,这导致了可培养种子内生菌的分离,并研究了它们在植物-微生物组相互作用中的潜在作用。我们的研究结果为垂直传播的微生物组提供了新的见解,并为通过操纵种子相关微生物组来提高植物适应性提供了新的途径。视频摘要。

https://cdn.ncbi.nlm.nih.gov/pmc/blobs/6bfe/9733015/82715c283d64/40168_2022_1422_Fig1_HTML.jpg

文献AI研究员

20分钟写一篇综述,助力文献阅读效率提升50倍。

立即体验

用中文搜PubMed

大模型驱动的PubMed中文搜索引擎

马上搜索

文档翻译

学术文献翻译模型,支持多种主流文档格式。

立即体验