Suppr超能文献

DCZ19931,一种新型的多靶点激酶抑制剂,可抑制眼部新生血管形成。

DCZ19931, a novel multi-targeting kinase inhibitor, inhibits ocular neovascularization.

机构信息

The Affiliated Eye Hospital, Nanjing Medical University, Nanjing, China.

State Key Laboratory of Drug Research, Shanghai, China.

出版信息

Sci Rep. 2022 Dec 13;12(1):21539. doi: 10.1038/s41598-022-25811-0.

Abstract

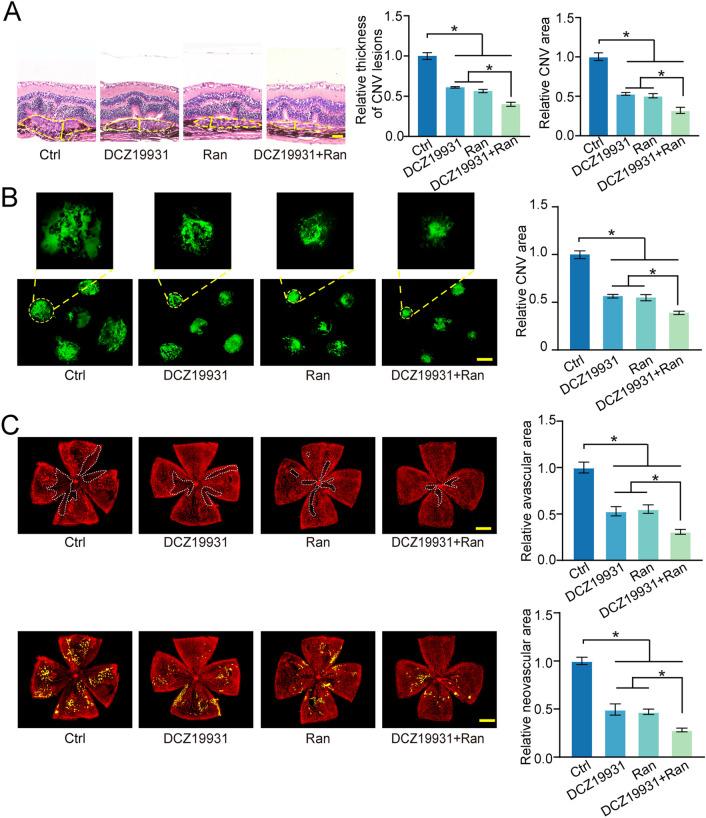
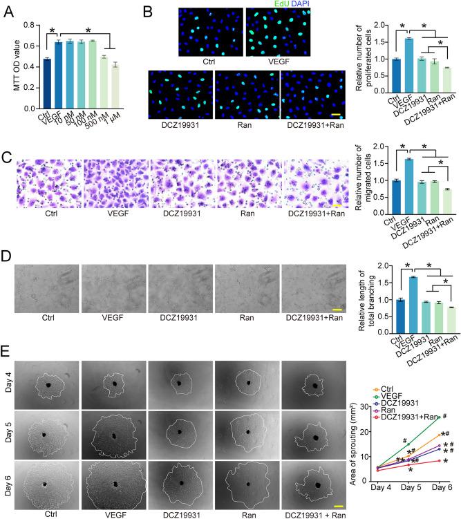
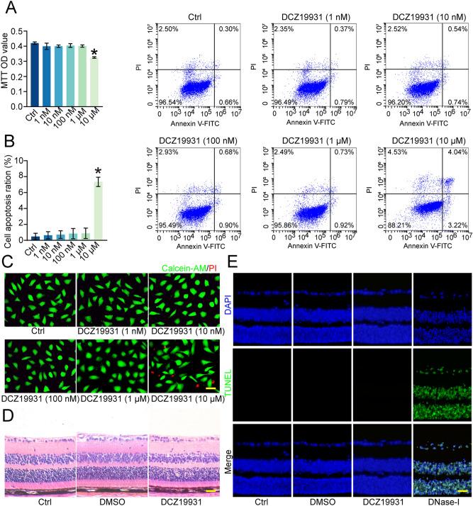
Neovascularization is a prominent cause of irreversible blindness in a variety of ocular diseases. Current therapies for pathological neovascularization are concentrated on the suppression of vascular endothelial growth factors (VEGF). Despite the remarkable efficacy of anti-VEGF drugs, several problems still exist, including ocular complications and drug resistance. Thus, it is still required to design novel drugs for anti-angiogenic treatment. This study aimed to investigate the anti-angiogenic effects of a small molecule multi-target tyrosine kinase inhibitor, DCZ19931, on ocular neovascularization. The results showed that administration of DCZ19931 at the tested concentrations did not cause obvious cytotoxicity and tissue toxicity. DCZ19931 could reduce the size of choroidal neovascularization (CNV) lesions in laser-induced CNV model and suppress ocular neovascularization in oxygen-induced retinopathy (OIR) model. DCZ19931 could suppress VEGF-induced proliferation, migration, and tube formation ability of endothelial cells, exhibiting similar anti-angiogenic effects as Ranibizumab. DCZ19931 could reduce the levels of intercellular cell adhesion molecule-1 (ICAM-1) expression in vivo and in vitro. Network pharmacology prediction and western blots revealed that DCZ19931 exerted its anti-angiogenic effects through the inactivation of ERK1/2-MAPK signaling and p38-MAPK signaling. In conclusion, this study indicates that DCZ19931 is a promising drug for anti-angiogenic therapy for ocular diseases.

摘要

血管新生是多种眼部疾病导致不可逆性失明的主要原因。目前病理性血管新生的治疗方法集中于血管内皮生长因子(VEGF)的抑制。尽管抗 VEGF 药物具有显著的疗效,但仍存在一些问题,包括眼部并发症和耐药性。因此,仍需要设计新型的抗血管生成药物。本研究旨在探讨小分子多靶点酪氨酸激酶抑制剂 DCZ19931 对眼部血管新生的抑制作用。结果表明,在测试浓度下,DCZ19931 给药不会引起明显的细胞毒性和组织毒性。DCZ19931 可减少激光诱导的脉络膜新生血管(CNV)模型中的脉络膜新生血管(CNV)病变大小,并抑制氧诱导的视网膜病变(OIR)模型中的眼部新生血管形成。DCZ19931 可抑制 VEGF 诱导的内皮细胞增殖、迁移和管腔形成能力,表现出与雷珠单抗相似的抗血管生成作用。DCZ19931 可降低体内和体外细胞间黏附分子-1(ICAM-1)表达水平。网络药理学预测和 Western blot 表明,DCZ19931 通过抑制 ERK1/2-MAPK 信号和 p38-MAPK 信号通路发挥其抗血管生成作用。总之,本研究表明 DCZ19931 是一种有前途的眼部疾病抗血管生成治疗药物。

https://cdn.ncbi.nlm.nih.gov/pmc/blobs/4ede/9747701/b5b32955782a/41598_2022_25811_Fig1_HTML.jpg

文献AI研究员

20分钟写一篇综述,助力文献阅读效率提升50倍。

立即体验

用中文搜PubMed

大模型驱动的PubMed中文搜索引擎

马上搜索

文档翻译

学术文献翻译模型,支持多种主流文档格式。

立即体验