Suppr超能文献

小分子多靶点激酶抑制剂 DCZ19903 抑制病理性眼血管新生。

Suppression of Pathological Ocular Neovascularization by a Small Molecular Multi-Targeting Kinase Inhibitor, DCZ19903.

机构信息

The Affiliated Eye Hospital, Nanjing Medical University, Nanjing, China.

State Key Laboratory of Drug Research, Shanghai, China.

出版信息

Transl Vis Sci Technol. 2022 Dec 1;11(12):8. doi: 10.1167/tvst.11.12.8.

Abstract

PURPOSE

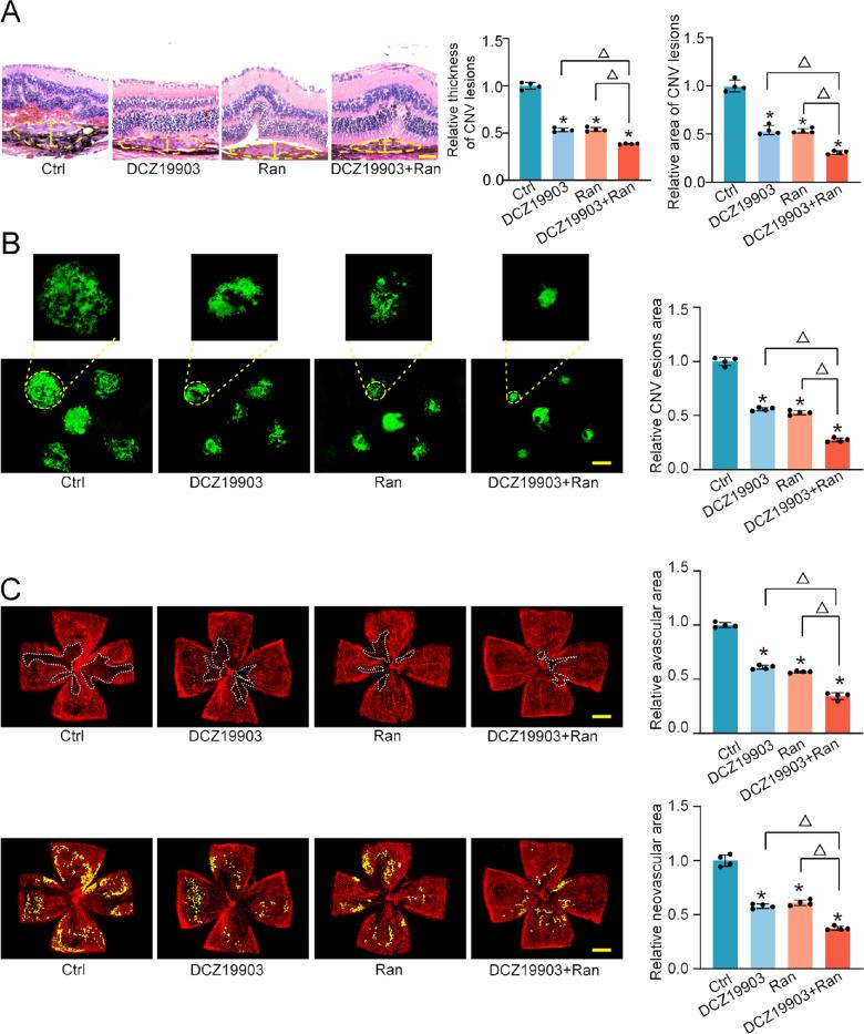
The administration of anti-vascular endothelial growth factor agents is the standard firs-line therapy for ocular vascular diseases, but some patients still have poor outcomes and drug resistance. This study investigated the role of DCZ19903, a small molecule multitarget kinase inhibitor, in ocular angiogenesis.

METHODS

The toxicity of DCZ19903 was evaluated by 3-(4, 5-dimethylthiazol-2-yl)-2, 5-diphenyltetrazolium bromide assays, flow cytometry, Calcein-AM/PI staining, and terminal uridine nick-end labeling staining. Oxygen-induced retinopathy and laser-induced choroidal neovascularization models were adopted to assess the antiangiogenic effects of DCZ19903 by Isolectin B4 (GS-IB4) and hematoxylin-eosin staining. EdU assays, transwell migration assays, tube formation, and choroid sprouting assays were performed to determine the antiangiogenic effects of DCZ19903. The antiangiogenic mechanism of DCZ19903 was determined using network pharmacology approach and western blots.

RESULTS

There was no obvious cytotoxicity or tissue toxicity after DCZ19903 treatment. DCZ19903 exerted the antiangiogenic effects in OIR model and choroidal neovascularization model. DCZ19903 inhibited the proliferation, tube formation, migration ability of endothelial cells, and choroidal explant sprouting. DCZ19903 plus ranibizumab achieved greater antiangiogenetic effects than DCZ19903 or ranibizumab alone. DCZ19903 exerted its antiangiogenic effects via affecting the activation of ERK1/2 and p38 signaling.

CONCLUSIONS

DCZ19903 is a promising drug for antiangiogenic treatment in ocular vascular diseases.

TRANSLATIONAL RELEVANCE

These findings suggest that DCZ19903 possesses great antiangiogenic potential for treating ocular vascular diseases.

摘要

目的

血管内皮生长因子抑制剂的给药是治疗眼部血管疾病的标准一线治疗方法,但一些患者的治疗效果仍然较差,存在药物耐药性。本研究探讨了小分子多靶点激酶抑制剂 DCZ19903 在眼部血管生成中的作用。

方法

通过 3-(4,5-二甲基噻唑-2-基)-2,5-二苯基四氮唑溴盐检测、流式细胞术、Calcein-AM/PI 染色和末端尿嘧啶核苷尼克末端标记染色评估 DCZ19903 的毒性。采用氧诱导视网膜病变和激光诱导脉络膜新生血管化模型,通过异硫氰酸荧光素 B4(GS-IB4)和苏木精-伊红染色评估 DCZ19903 的抗血管生成作用。通过 EdU 检测、Transwell 迁移实验、管形成实验和脉络膜发芽实验来确定 DCZ19903 的抗血管生成作用。通过网络药理学方法和 Western blot 确定 DCZ19903 的抗血管生成机制。

结果

DCZ19903 治疗后未见明显细胞毒性或组织毒性。DCZ19903 在 OIR 模型和脉络膜新生血管化模型中发挥抗血管生成作用。DCZ19903 抑制内皮细胞的增殖、管形成、迁移能力和脉络膜外植体发芽。DCZ19903 联合雷珠单抗的抗血管生成效果优于 DCZ19903 或雷珠单抗单药治疗。DCZ19903 通过影响 ERK1/2 和 p38 信号通路的激活发挥其抗血管生成作用。

结论

DCZ19903 是一种有前途的眼部血管疾病抗血管生成治疗药物。

翻译感悟

  • 专业词汇:文章中出现了大量的医学专业词汇,如“angiogenesis”(血管生成)、“multitarget kinase inhibitor”(多靶点激酶抑制剂)、“choroidal neovascularization”(脉络膜新生血管化)等,这些词汇在医学领域中非常常见,需要准确翻译。

  • 句子结构:原文中的句子结构较为复杂,包含了大量的从句和短语。在翻译时,需要根据句子的结构和逻辑关系,进行适当的调整和拆分,以使译文更加流畅和自然。

  • 上下文联系:医学文献中的句子通常与上下文联系紧密,需要根据前后文的内容来理解和翻译。在翻译时,需要注意上下文的联系,避免出现歧义或误解。

https://cdn.ncbi.nlm.nih.gov/pmc/blobs/b723/9749868/11f2047b88a7/tvst-11-12-8-f001.jpg

文献AI研究员

20分钟写一篇综述,助力文献阅读效率提升50倍。

立即体验

用中文搜PubMed

大模型驱动的PubMed中文搜索引擎

马上搜索

文档翻译

学术文献翻译模型,支持多种主流文档格式。

立即体验