Suppr超能文献

卡瓦因通过降低HIF-1α/VEGF-A/VEGFR2信号通路的活性和抑制炎症来减轻脉络膜新生血管形成。

Kavain Alleviates Choroidal Neovascularization Via Decreasing the Activity of the HIF-1α/VEGF-A/VEGFR2 Signaling Pathway and Inhibiting Inflammation.

作者信息

Chen Xi, Qin Xun, Bai Wen, Ren Junsong, Yu Yang, Nie Huiling, Li Xiumiao, Liu Zhangyu, Huang Jiayu, Li Juxue, Yao Jin, Jiang Qin

机构信息

The Affiliated Eye Hospital, Nanjing Medical University, Nanjing, Jiangsu 210029, China.

Department of Ophthalmology, Northern Jiangsu People's Hospital, Yangzhou, 225001, China.

出版信息

Adv Pharm Bull. 2024 Jul;14(2):469-482. doi: 10.34172/apb.2024.036. Epub 2024 Mar 11.

Abstract

PURPOSE

Neovascular age-related macular degeneration (nAMD) is a prevalent cause of blindness in the elderly. Standard treatment includes anti-vascular endothelial growth factor (anti-VEGF) drugs, such as aflibercept. However, anti-VEGF drugs may have limited efficacy and cause drug resistance. This study explores whether Kavain, an anti-inflammatory molecule from Piper methysticum, can treat choroidal neovascularization (CNV).

METHODS

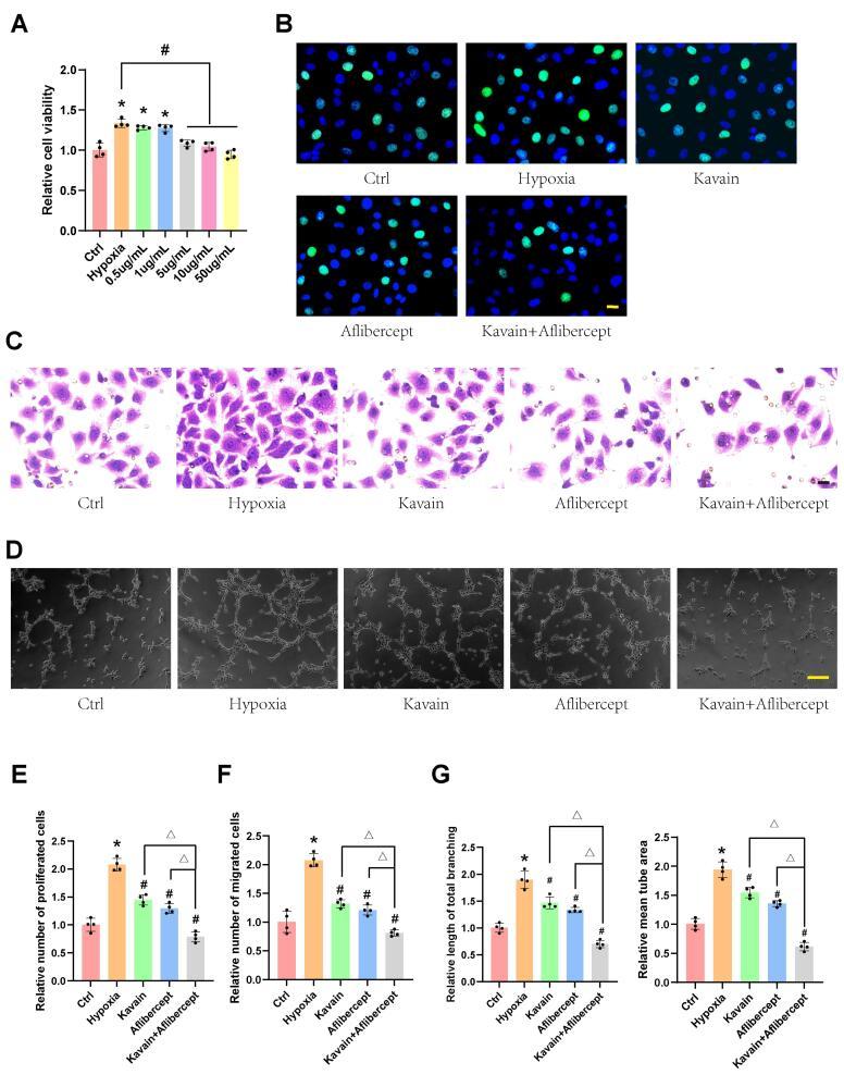
Various experiments were conducted to assess the Kavain's toxicity. The impact of Kavain on in vitro cultured endothelial cells was examined through 5-ethynyl-20-deoxyuridine (EdU) assays, transwell migration assays, and tube formation assays. The therapeutic effects of Kavain on CNV were investigated using a laser-induced CNV mice model. To elucidate the mechanism of Kavain, network pharmacology analysis, molecular docking, and western blots were performed.

RESULTS

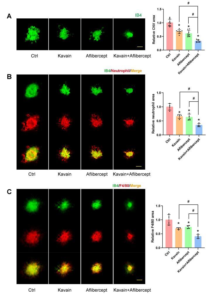
Kavain exhibited no apparent toxicity both in vitro and in vivo. Kavain significantly decreased endothelial cell viability, proliferation, migration, and tube formation ability in a dose-dependent manner compared to the hypoxia groups (<0.05). Kavain alleviated CNV in the laser-induced CNV mouse model compared to the control groups (<0.05). These effects were statistically significantly enhanced in the Kavain plus aflibercept groups (<0.05). Following Kavain administration, the expression levels of various inflammatory factors were markedly reduced in retinal pigment epithelium (RPE)/choroid complexes (<0.05). Mechanistically, Kavain decreased the activity of the hypoxia-inducible factor 1α (HIF-1α)/VEGF-A/ VEGF receptor 2 (VEGFR2) signaling pathway.

CONCLUSION

Our study is the first to demonstrate Kavain's potential as a promising treatment for nAMD, owing to its dual effects of anti-inflammation and anti-angiogenesis.

摘要

目的

新生血管性年龄相关性黄斑变性(nAMD)是老年人失明的常见原因。标准治疗包括抗血管内皮生长因子(抗VEGF)药物,如阿柏西普。然而,抗VEGF药物可能疗效有限并导致耐药性。本研究探讨来自卡瓦胡椒的抗炎分子卡瓦因是否可治疗脉络膜新生血管(CNV)。

方法

进行了各种实验以评估卡瓦因的毒性。通过5-乙炔基-2'-脱氧尿苷(EdU)测定、Transwell迁移测定和管形成测定来检测卡瓦因对体外培养的内皮细胞的影响。使用激光诱导的CNV小鼠模型研究卡瓦因对CNV的治疗效果。为阐明卡瓦因的作用机制,进行了网络药理学分析、分子对接和蛋白质免疫印迹。

结果

卡瓦因在体外和体内均未表现出明显毒性。与缺氧组相比,卡瓦因以剂量依赖性方式显著降低内皮细胞活力、增殖、迁移和管形成能力(<0.05)。与对照组相比,卡瓦因减轻了激光诱导的CNV小鼠模型中的CNV(<0.05)。在卡瓦因加阿柏西普组中,这些作用在统计学上显著增强(<0.05)。给予卡瓦因后,视网膜色素上皮(RPE)/脉络膜复合体中各种炎症因子的表达水平明显降低(<0.05)。机制上,卡瓦因降低了缺氧诱导因子1α(HIF-1α)/血管内皮生长因子A(VEGF-A)/血管内皮生长因子受体2(VEGFR2)信号通路的活性。

结论

我们的研究首次证明卡瓦因具有作为nAMD有前景的治疗方法的潜力,这归因于其抗炎和抗血管生成的双重作用。

https://cdn.ncbi.nlm.nih.gov/pmc/blobs/39ac/11347728/757595ad6516/apb-14-469-g001.jpg

文献AI研究员

20分钟写一篇综述,助力文献阅读效率提升50倍。

立即体验

用中文搜PubMed

大模型驱动的PubMed中文搜索引擎

马上搜索

文档翻译

学术文献翻译模型,支持多种主流文档格式。

立即体验