Suppr超能文献

子宫内膜异位症发生发展过程中自噬与氧化应激之间的复杂相互作用

Complex Interplay between Autophagy and Oxidative Stress in the Development of Endometriosis.

作者信息

D'Amico Ramona, Impellizzeri Daniela, Cordaro Marika, Siracusa Rosalba, Interdonato Livia, Marino Ylenia, Crupi Rosalia, Gugliandolo Enrico, Macrì Francesco, Di Paola Davide, Peritore Alessio Filippo, Fusco Roberta, Cuzzocrea Salvatore, Di Paola Rosanna

机构信息

Department of Chemical, Biological, Pharmaceutical and Environmental Sciences, University of Messina, Viale Ferdinando Stagno D'Alcontres, n 31, 98166 Messina, Italy.

Department of Biomedical, Dental and Morphological and Functional Imaging, University of Messina, Via Consolare Valeria, 98125 Messina, Italy.

出版信息

Antioxidants (Basel). 2022 Dec 17;11(12):2484. doi: 10.3390/antiox11122484.

Abstract

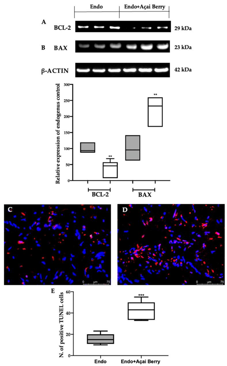
Endometriosis (Endo) is a chronic gynecological disease. This paper aimed to evaluate the modulation of autophagy, oxidative stress and apoptosis with Açai Berries in a rat model of endometriosis. Endometriosis was induced with an intraperitoneal injection of minced uterus tissue from a donor rat into a recipient one. The abdominal high-frequency ultrasound (hfUS) analysis was performed at 7 and 14 days from the endometriosis induction to evaluate the growth of the lesion during the experiment. Seven days from the induction, once the lesions were implanted, an Açai Berry was administered daily by gavage for the next seven days. At the end of the experiment, the hfUS analysis showed a reduced lesion diameter in animals given the Açai Berry. A macroscopical and histological analysis confirmed this result. From the molecular point of view, Western blot analyses were conducted to evaluate the autophagy induction. Samples collected from the Endo group showed impaired autophagy, while the Açai Berry administration inhibited PI3K and AKT and ERK1/2 phosphorylation and promoted autophagy by inactivating mTOR. Additionally, Açai Berry administration dephosphorylated ATG1, promoting the activity of the ATG1/ULK1 complex that recruited Ambra1/Beclin1 and Atg9 to promote autophagosome nucleation and LC3II expression. Açai Berry administration also restored mitophagy, which increased Parkin cytosolic expression. The Açai Berry increased the expression of NRF2 in the nucleus and the expression of its downstream antioxidant proteins as NQO-1 and HO-1, thereby restoring the oxidative imbalance. It also restored the impaired apoptotic pathway by reducing BCL-2 and increasing BAX expression. This result was also confirmed by the TUNEL assay. Overall, our results displayed that Açai Berry administration was able to modulate autophagy, oxidative stress and apoptosis during endometriosis.

摘要

子宫内膜异位症(Endo)是一种慢性妇科疾病。本文旨在评估阿萨伊浆果对子宫内膜异位症大鼠模型中自噬、氧化应激和细胞凋亡的调节作用。通过将供体大鼠的子宫组织切碎后腹腔注射到受体大鼠体内来诱导子宫内膜异位症。在子宫内膜异位症诱导后的第7天和第14天进行腹部高频超声(hfUS)分析,以评估实验期间病变的生长情况。诱导后7天,一旦植入病变,在接下来的7天里每天通过灌胃给予阿萨伊浆果。实验结束时,hfUS分析显示给予阿萨伊浆果的动物病变直径减小。宏观和组织学分析证实了这一结果。从分子角度来看,进行蛋白质免疫印迹分析以评估自噬诱导情况。从子宫内膜异位症组收集的样本显示自噬受损,而给予阿萨伊浆果可抑制PI3K、AKT和ERK1/2磷酸化,并通过使mTOR失活来促进自噬。此外,给予阿萨伊浆果可使ATG1去磷酸化,促进ATG1/ULK1复合物的活性,该复合物募集Ambra1/Beclin1和Atg9以促进自噬体成核和LC3II表达。给予阿萨伊浆果还恢复了线粒体自噬,增加了Parkin的胞质表达。阿萨伊浆果增加了细胞核中NRF2的表达及其下游抗氧化蛋白NQO - 1和HO - 1的表达,从而恢复了氧化失衡。它还通过降低BCL - 2和增加BAX表达来恢复受损的凋亡途径。TUNEL分析也证实了这一结果。总体而言,我们的结果表明给予阿萨伊浆果能够在子宫内膜异位症期间调节自噬、氧化应激和细胞凋亡。

https://cdn.ncbi.nlm.nih.gov/pmc/blobs/dda1/9774576/0d0966c472d2/antioxidants-11-02484-g001a.jpg

文献AI研究员

20分钟写一篇综述,助力文献阅读效率提升50倍。

立即体验

用中文搜PubMed

大模型驱动的PubMed中文搜索引擎

马上搜索

文档翻译

学术文献翻译模型,支持多种主流文档格式。

立即体验